Note
Go to the end to download the full example code.
Production run: Circular disc & central potential#
This example demonstrates how to run a smoothed particle hydrodynamics (SPH) simulation of a circular disc orbiting around a central point mass potential.
The simulation models:
A central star with a given mass and accretion radius
A gaseous disc with specified mass, inner/outer radii, and vertical structure
Artificial viscosity for angular momentum transport
Locally isothermal equation of state
Also this simulation feature rolling dumps (see purge_old_dumps function) to save disk space.
This example is the accumulation of 3 files in a single one to showcase the complete workflow.
The actual run script (runscript.py)
Plot generation (make_plots.py)
Animation from the plots (plot_to_gif.py)
On a cluster or laptop, one can run the code as follows:
mpirun <your parameters> ./shamrock --sycl-cfg 0:0 --loglevel 1 --rscript runscript.py
then after the run is done (or while it is running), one can run the following to generate the plots:
python make_plots.py
Runscript (runscript.py)#
The runscript is the actual simulation with on the fly analysis & rolling dumps
45 import glob
46 import json
47 import os # for makedirs
48
49 import numpy as np
50
51 import shamrock
52
53 # If we use the shamrock executable to run this script instead of the python interpreter,
54 # we should not initialize the system as the shamrock executable needs to handle specific MPI logic
55 if not shamrock.sys.is_initialized():
56 shamrock.change_loglevel(1)
57 shamrock.sys.init("0:0")
Setup units
62 si = shamrock.UnitSystem()
63 sicte = shamrock.Constants(si)
64 codeu = shamrock.UnitSystem(
65 unit_time=sicte.year(),
66 unit_length=sicte.au(),
67 unit_mass=sicte.sol_mass(),
68 )
69 ucte = shamrock.Constants(codeu)
70 G = ucte.G()
List parameters
75 # Resolution
76 Npart = 100000
77
78 # Domain decomposition parameters
79 scheduler_split_val = int(1.0e7) # split patches with more than 1e7 particles
80 scheduler_merge_val = scheduler_split_val // 16
81
82 # Dump and plot frequency and duration of the simulation
83 dump_freq_stop = 2
84 plot_freq_stop = 1
85
86 dt_stop = 0.01
87 nstop = 30
88
89 # The list of times at which the simulation will pause for analysis / dumping
90 t_stop = [i * dt_stop for i in range(nstop + 1)]
91
92
93 # Sink parameters
94 center_mass = 1.0
95 center_racc = 0.1
96
97 # Disc parameter
98 disc_mass = 0.01 # sol mass
99 rout = 10.0 # au
100 rin = 1.0 # au
101 H_r_0 = 0.05
102 q = 0.5
103 p = 3.0 / 2.0
104 r0 = 1.0
105
106 # Viscosity parameter
107 alpha_AV = 1.0e-3 / 0.08
108 alpha_u = 1.0
109 beta_AV = 2.0
110
111 # Integrator parameters
112 C_cour = 0.3
113 C_force = 0.25
114
115 sim_folder = f"_to_trash/circular_disc_central_pot_{Npart}/"
116
117 dump_folder = sim_folder + "dump/"
118 analysis_folder = sim_folder + "analysis/"
119 plot_folder = analysis_folder + "plots/"
120
121 dump_prefix = dump_folder + "dump_"
122
123
124 # Disc profiles
125 def sigma_profile(r):
126 sigma_0 = 1.0 # We do not care as it will be renormalized
127 return sigma_0 * (r / r0) ** (-p)
128
129
130 def kep_profile(r):
131 return (G * center_mass / r) ** 0.5
132
133
134 def omega_k(r):
135 return kep_profile(r) / r
136
137
138 def cs_profile(r):
139 cs_in = (H_r_0 * r0) * omega_k(r0)
140 return ((r / r0) ** (-q)) * cs_in
Create the dump directory if it does not exist
145 if shamrock.sys.world_rank() == 0:
146 os.makedirs(sim_folder, exist_ok=True)
147 os.makedirs(dump_folder, exist_ok=True)
148 os.makedirs(analysis_folder, exist_ok=True)
149 os.makedirs(plot_folder, exist_ok=True)
Utility functions and quantities deduced from the base one
154 # Deduced quantities
155 pmass = disc_mass / Npart
156
157 bsize = rout * 2
158 bmin = (-bsize, -bsize, -bsize)
159 bmax = (bsize, bsize, bsize)
160
161 cs0 = cs_profile(r0)
162
163
164 def rot_profile(r):
165 return ((kep_profile(r) ** 2) - (2 * p + q) * cs_profile(r) ** 2) ** 0.5
166
167
168 def H_profile(r):
169 H = cs_profile(r) / omega_k(r)
170 # fact = (2.**0.5) * 3. # factor taken from phantom, to fasten thermalizing
171 fact = 1.0
172 return fact * H
Start the context The context holds the data of the code We then init the layout of the field (e.g. the list of fields used by the solver)
180 ctx = shamrock.Context()
181 ctx.pdata_layout_new()
Attach a SPH model to the context
186 model = shamrock.get_Model_SPH(context=ctx, vector_type="f64_3", sph_kernel="M4")
Dump handling
191 def get_dump_name(idump):
192 return dump_prefix + f"{idump:07}" + ".sham"
193
194
195 def get_vtk_dump_name(idump):
196 return dump_prefix + f"{idump:07}" + ".vtk"
197
198
199 def get_ph_dump_name(idump):
200 return dump_prefix + f"{idump:07}" + ".phdump"
201
202
203 def get_last_dump():
204 res = glob.glob(dump_prefix + "*.sham")
205
206 num_max = -1
207
208 for f in res:
209 try:
210 dump_num = int(f[len(dump_prefix) : -5])
211 if dump_num > num_max:
212 num_max = dump_num
213 except ValueError:
214 pass
215
216 if num_max == -1:
217 return None
218 else:
219 return num_max
220
221
222 def purge_old_dumps():
223 if shamrock.sys.world_rank() == 0:
224 res = glob.glob(dump_prefix + "*.sham")
225 res.sort()
226
227 # The list of dumps to remove (keep the first and last 3 dumps)
228 to_remove = res[1:-3]
229
230 for f in to_remove:
231 os.remove(f)
232
233
234 idump_last_dump = get_last_dump()
235
236 if shamrock.sys.world_rank() == 0:
237 print("Last dump:", idump_last_dump)
Last dump: None
Load the last dump if it exists, setup otherwise
242 if idump_last_dump is not None:
243 model.load_from_dump(get_dump_name(idump_last_dump))
244 else:
245 # Generate the default config
246 cfg = model.gen_default_config()
247 cfg.set_artif_viscosity_ConstantDisc(alpha_u=alpha_u, alpha_AV=alpha_AV, beta_AV=beta_AV)
248 cfg.set_eos_locally_isothermalLP07(cs0=cs0, q=q, r0=r0)
249
250 cfg.add_ext_force_point_mass(center_mass, center_racc)
251 cfg.add_kill_sphere(center=(0, 0, 0), radius=bsize) # kill particles outside the simulation box
252
253 cfg.set_units(codeu)
254 cfg.set_particle_mass(pmass)
255 # Set the CFL
256 cfg.set_cfl_cour(C_cour)
257 cfg.set_cfl_force(C_force)
258
259 # Enable this to debug the neighbor counts
260 # cfg.set_show_neigh_stats(True)
261
262 # Standard way to set the smoothing length (e.g. Price et al. 2018)
263 cfg.set_smoothing_length_density_based()
264
265 # Standard density based smoothing lenght but with a neighbor count limit
266 # Use it if you have large slowdowns due to giant particles
267 # I recommend to use it if you have a circumbinary discs as the issue is very likely to happen
268 # cfg.set_smoothing_length_density_based_neigh_lim(500)
269
270 # Set the solver config to be the one stored in cfg
271 model.set_solver_config(cfg)
272
273 # Print the solver config
274 model.get_current_config().print_status()
275
276 # Init the scheduler & fields
277 model.init_scheduler(scheduler_split_val, scheduler_merge_val)
278
279 # Set the simulation box size
280 model.resize_simulation_box(bmin, bmax)
281
282 # Create the setup
283
284 setup = model.get_setup()
285 gen_disc = setup.make_generator_disc_mc(
286 part_mass=pmass,
287 disc_mass=disc_mass,
288 r_in=rin,
289 r_out=rout,
290 sigma_profile=sigma_profile,
291 H_profile=H_profile,
292 rot_profile=rot_profile,
293 cs_profile=cs_profile,
294 random_seed=666,
295 )
296
297 # Print the dot graph of the setup
298 print(gen_disc.get_dot())
299
300 # Apply the setup
301 setup.apply_setup(gen_disc)
302
303 # correct the momentum and barycenter of the disc to 0
304 analysis_momentum = shamrock.model_sph.analysisTotalMomentum(model=model)
305 total_momentum = analysis_momentum.get_total_momentum()
306
307 if shamrock.sys.world_rank() == 0:
308 print(f"disc momentum = {total_momentum}")
309
310 model.apply_momentum_offset((-total_momentum[0], -total_momentum[1], -total_momentum[2]))
311
312 # Correct the barycenter
313 analysis_barycenter = shamrock.model_sph.analysisBarycenter(model=model)
314 barycenter, disc_mass = analysis_barycenter.get_barycenter()
315
316 if shamrock.sys.world_rank() == 0:
317 print(f"disc barycenter = {barycenter}")
318
319 model.apply_position_offset((-barycenter[0], -barycenter[1], -barycenter[2]))
320
321 total_momentum = shamrock.model_sph.analysisTotalMomentum(model=model).get_total_momentum()
322
323 if shamrock.sys.world_rank() == 0:
324 print(f"disc momentum after correction = {total_momentum}")
325
326 barycenter, disc_mass = shamrock.model_sph.analysisBarycenter(model=model).get_barycenter()
327
328 if shamrock.sys.world_rank() == 0:
329 print(f"disc barycenter after correction = {barycenter}")
330
331 if not np.allclose(total_momentum, 0.0):
332 raise RuntimeError("disc momentum is not 0")
333 if not np.allclose(barycenter, 0.0):
334 raise RuntimeError("disc barycenter is not 0")
335
336 # Run a single step to init the integrator and smoothing length of the particles
337 # Here the htolerance is the maximum factor of evolution of the smoothing length in each
338 # Smoothing length iterations, increasing it affect the performance negatively but increse the
339 # convergence rate of the smoothing length
340 # this is why we increase it temporely to 1.3 before lowering it back to 1.1 (default value)
341 # Note that both ``change_htolerances`` can be removed and it will work the same but would converge
342 # more slowly at the first timestep
343
344 model.change_htolerances(coarse=1.3, fine=1.1)
345 model.timestep()
346 model.change_htolerances(coarse=1.1, fine=1.1)
----- SPH Solver configuration -----
[
{
"artif_viscosity": {
"alpha_AV": 0.0125,
"alpha_u": 1.0,
"av_type": "constant_disc",
"beta_AV": 2.0
},
"boundary_config": {
"bc_type": "free"
},
"cfl_config": {
"cfl_cour": 0.3,
"cfl_force": 0.25,
"cfl_multiplier_stiffness": 2.0,
"eta_sink": 0.05
},
"combined_dtdiv_divcurlv_compute": false,
"debug_dump_filename": "",
"do_debug_dump": false,
"enable_particle_reordering": false,
"eos_config": {
"Tvec": "f64_3",
"cs0": 0.31415811727277826,
"eos_type": "locally_isothermal_lp07",
"q": 0.5,
"r0": 1.0
},
"epsilon_h": 1e-06,
"ext_force_config": {
"force_list": [
{
"Racc": 0.1,
"central_mass": 1.0,
"force_type": "point_mass"
}
]
},
"gpart_mass": 1e-07,
"h_iter_per_subcycles": 50,
"h_max_subcycles_count": 100,
"htol_up_coarse_cycle": 1.1,
"htol_up_fine_cycle": 1.1,
"kernel_id": "M4<f64>",
"mhd_config": {
"mhd_type": "none"
},
"particle_killing": [
{
"center": [
0.0,
0.0,
0.0
],
"radius": 20.0,
"type": "sphere"
}
],
"particle_reordering_step_freq": 1000,
"self_grav_config": {
"softening_length": 1e-09,
"softening_mode": "plummer",
"type": "none"
},
"show_neigh_stats": false,
"smoothing_length_config": {
"type": "density_based"
},
"time_state": {
"cfl_multiplier": 0.01,
"dt_sph": 0.0,
"time": 0.0
},
"tree_reduction_level": 3,
"type_id": "sycl::vec<f64,3>",
"unit_sys": {
"unit_current": 1.0,
"unit_length": 149597870700.0,
"unit_lumint": 1.0,
"unit_mass": 1.98847e+30,
"unit_qte": 1.0,
"unit_temperature": 1.0,
"unit_time": 31557600.0
},
"use_two_stage_search": true
}
]
------------------------------------
digraph G {
rankdir=LR;
node_0 [label="GeneratorMCDisc"];
node_2 [label="Simulation"];
node_0 -> node_2;
}
Info: pushing data in scheduler, N = 100000 [DataInserterUtility][rank=0]
Info: reattributing data ... [DataInserterUtility][rank=0]
Info: reattributing data done in 10.97 ms [DataInserterUtility][rank=0]
Info: --------------------------------------------- [DataInserterUtility][rank=0]
Info: Compute load ... [DataInserterUtility][rank=0]
Info: run scheduler step ... [DataInserterUtility][rank=0]
Info: Scheduler step timings : [Scheduler][rank=0]
metadata sync : 18.33 us (76.3%)
Info: summary : [LoadBalance][rank=0]
Info: - strategy "psweep" : max = 100000 min = 100000 [LoadBalance][rank=0]
Info: - strategy "round robin" : max = 100000 min = 100000 [LoadBalance][rank=0]
Info: Loadbalance stats : [LoadBalance][rank=0]
npatch = 1
min = 100000
max = 100000
avg = 100000
efficiency = 100.00%
Info: Scheduler step timings : [Scheduler][rank=0]
metadata sync : 2.13 us (0.3%)
patch tree reduce : 1062.00 ns (0.2%)
gen split merge : 591.00 ns (0.1%)
split / merge op : 0/0
apply split merge : 861.00 ns (0.1%)
LB compute : 612.43 us (98.0%)
LB move op cnt : 0
LB apply : 3.98 us (0.6%)
Info: Compute load ... [DataInserterUtility][rank=0]
Info: run scheduler step ... [DataInserterUtility][rank=0]
Info: Scheduler step timings : [Scheduler][rank=0]
metadata sync : 2.75 us (65.6%)
Info: summary : [LoadBalance][rank=0]
Info: - strategy "psweep" : max = 100000 min = 100000 [LoadBalance][rank=0]
Info: - strategy "round robin" : max = 100000 min = 100000 [LoadBalance][rank=0]
Info: Loadbalance stats : [LoadBalance][rank=0]
npatch = 1
min = 100000
max = 100000
avg = 100000
efficiency = 100.00%
Info: Scheduler step timings : [Scheduler][rank=0]
metadata sync : 1893.00 ns (0.4%)
patch tree reduce : 421.00 ns (0.1%)
gen split merge : 401.00 ns (0.1%)
split / merge op : 0/0
apply split merge : 290.00 ns (0.1%)
LB compute : 436.94 us (98.1%)
LB move op cnt : 0
LB apply : 2.11 us (0.5%)
Info: Compute load ... [DataInserterUtility][rank=0]
Info: run scheduler step ... [DataInserterUtility][rank=0]
Info: Scheduler step timings : [Scheduler][rank=0]
metadata sync : 2.58 us (66.5%)
Info: summary : [LoadBalance][rank=0]
Info: - strategy "psweep" : max = 100000 min = 100000 [LoadBalance][rank=0]
Info: - strategy "round robin" : max = 100000 min = 100000 [LoadBalance][rank=0]
Info: Loadbalance stats : [LoadBalance][rank=0]
npatch = 1
min = 100000
max = 100000
avg = 100000
efficiency = 100.00%
Info: Scheduler step timings : [Scheduler][rank=0]
metadata sync : 1373.00 ns (0.3%)
patch tree reduce : 331.00 ns (0.1%)
gen split merge : 381.00 ns (0.1%)
split / merge op : 0/0
apply split merge : 270.00 ns (0.1%)
LB compute : 435.17 us (98.3%)
LB move op cnt : 0
LB apply : 2.07 us (0.5%)
Info: --------------------------------------------- [DataInserterUtility][rank=0]
Info: Final load balancing step 0 of 3 [SPH setup][rank=0]
Info: --------------------------------------------- [DataInserterUtility][rank=0]
Info: Compute load ... [DataInserterUtility][rank=0]
Info: run scheduler step ... [DataInserterUtility][rank=0]
Info: Scheduler step timings : [Scheduler][rank=0]
metadata sync : 2.98 us (63.7%)
Info: summary : [LoadBalance][rank=0]
Info: - strategy "psweep" : max = 100000 min = 100000 [LoadBalance][rank=0]
Info: - strategy "round robin" : max = 100000 min = 100000 [LoadBalance][rank=0]
Info: Loadbalance stats : [LoadBalance][rank=0]
npatch = 1
min = 100000
max = 100000
avg = 100000
efficiency = 100.00%
Info: Scheduler step timings : [Scheduler][rank=0]
metadata sync : 1393.00 ns (0.3%)
patch tree reduce : 351.00 ns (0.1%)
gen split merge : 381.00 ns (0.1%)
split / merge op : 0/0
apply split merge : 311.00 ns (0.1%)
LB compute : 427.59 us (98.2%)
LB move op cnt : 0
LB apply : 2.05 us (0.5%)
Info: Compute load ... [DataInserterUtility][rank=0]
Info: run scheduler step ... [DataInserterUtility][rank=0]
Info: Scheduler step timings : [Scheduler][rank=0]
metadata sync : 2.71 us (64.7%)
Info: summary : [LoadBalance][rank=0]
Info: - strategy "psweep" : max = 100000 min = 100000 [LoadBalance][rank=0]
Info: - strategy "round robin" : max = 100000 min = 100000 [LoadBalance][rank=0]
Info: Loadbalance stats : [LoadBalance][rank=0]
npatch = 1
min = 100000
max = 100000
avg = 100000
efficiency = 100.00%
Info: Scheduler step timings : [Scheduler][rank=0]
metadata sync : 1893.00 ns (0.5%)
patch tree reduce : 360.00 ns (0.1%)
gen split merge : 361.00 ns (0.1%)
split / merge op : 0/0
apply split merge : 271.00 ns (0.1%)
LB compute : 381.84 us (98.0%)
LB move op cnt : 0
LB apply : 1843.00 ns (0.5%)
Info: Compute load ... [DataInserterUtility][rank=0]
Info: run scheduler step ... [DataInserterUtility][rank=0]
Info: Scheduler step timings : [Scheduler][rank=0]
metadata sync : 2.54 us (63.5%)
Info: summary : [LoadBalance][rank=0]
Info: - strategy "psweep" : max = 100000 min = 100000 [LoadBalance][rank=0]
Info: - strategy "round robin" : max = 100000 min = 100000 [LoadBalance][rank=0]
Info: Loadbalance stats : [LoadBalance][rank=0]
npatch = 1
min = 100000
max = 100000
avg = 100000
efficiency = 100.00%
Info: Scheduler step timings : [Scheduler][rank=0]
metadata sync : 1783.00 ns (0.5%)
patch tree reduce : 291.00 ns (0.1%)
gen split merge : 370.00 ns (0.1%)
split / merge op : 0/0
apply split merge : 300.00 ns (0.1%)
LB compute : 384.12 us (98.0%)
LB move op cnt : 0
LB apply : 1874.00 ns (0.5%)
Info: --------------------------------------------- [DataInserterUtility][rank=0]
Info: Final load balancing step 1 of 3 [SPH setup][rank=0]
Info: --------------------------------------------- [DataInserterUtility][rank=0]
Info: Compute load ... [DataInserterUtility][rank=0]
Info: run scheduler step ... [DataInserterUtility][rank=0]
Info: Scheduler step timings : [Scheduler][rank=0]
metadata sync : 2.29 us (65.2%)
Info: summary : [LoadBalance][rank=0]
Info: - strategy "psweep" : max = 100000 min = 100000 [LoadBalance][rank=0]
Info: - strategy "round robin" : max = 100000 min = 100000 [LoadBalance][rank=0]
Info: Loadbalance stats : [LoadBalance][rank=0]
npatch = 1
min = 100000
max = 100000
avg = 100000
efficiency = 100.00%
Info: Scheduler step timings : [Scheduler][rank=0]
metadata sync : 1263.00 ns (0.4%)
patch tree reduce : 311.00 ns (0.1%)
gen split merge : 361.00 ns (0.1%)
split / merge op : 0/0
apply split merge : 300.00 ns (0.1%)
LB compute : 345.67 us (98.0%)
LB move op cnt : 0
LB apply : 1853.00 ns (0.5%)
Info: Compute load ... [DataInserterUtility][rank=0]
Info: run scheduler step ... [DataInserterUtility][rank=0]
Info: Scheduler step timings : [Scheduler][rank=0]
metadata sync : 2.30 us (67.3%)
Info: summary : [LoadBalance][rank=0]
Info: - strategy "psweep" : max = 100000 min = 100000 [LoadBalance][rank=0]
Info: - strategy "round robin" : max = 100000 min = 100000 [LoadBalance][rank=0]
Info: Loadbalance stats : [LoadBalance][rank=0]
npatch = 1
min = 100000
max = 100000
avg = 100000
efficiency = 100.00%
Info: Scheduler step timings : [Scheduler][rank=0]
metadata sync : 1362.00 ns (0.4%)
patch tree reduce : 321.00 ns (0.1%)
gen split merge : 360.00 ns (0.1%)
split / merge op : 0/0
apply split merge : 271.00 ns (0.1%)
LB compute : 305.29 us (97.8%)
LB move op cnt : 0
LB apply : 1583.00 ns (0.5%)
Info: Compute load ... [DataInserterUtility][rank=0]
Info: run scheduler step ... [DataInserterUtility][rank=0]
Info: Scheduler step timings : [Scheduler][rank=0]
metadata sync : 2.35 us (63.5%)
Info: summary : [LoadBalance][rank=0]
Info: - strategy "psweep" : max = 100000 min = 100000 [LoadBalance][rank=0]
Info: - strategy "round robin" : max = 100000 min = 100000 [LoadBalance][rank=0]
Info: Loadbalance stats : [LoadBalance][rank=0]
npatch = 1
min = 100000
max = 100000
avg = 100000
efficiency = 100.00%
Info: Scheduler step timings : [Scheduler][rank=0]
metadata sync : 1924.00 ns (0.6%)
patch tree reduce : 370.00 ns (0.1%)
gen split merge : 380.00 ns (0.1%)
split / merge op : 0/0
apply split merge : 301.00 ns (0.1%)
LB compute : 313.53 us (97.6%)
LB move op cnt : 0
LB apply : 1683.00 ns (0.5%)
Info: --------------------------------------------- [DataInserterUtility][rank=0]
Info: Final load balancing step 2 of 3 [SPH setup][rank=0]
Info: --------------------------------------------- [DataInserterUtility][rank=0]
Info: Compute load ... [DataInserterUtility][rank=0]
Info: run scheduler step ... [DataInserterUtility][rank=0]
Info: Scheduler step timings : [Scheduler][rank=0]
metadata sync : 2.40 us (63.1%)
Info: summary : [LoadBalance][rank=0]
Info: - strategy "psweep" : max = 100000 min = 100000 [LoadBalance][rank=0]
Info: - strategy "round robin" : max = 100000 min = 100000 [LoadBalance][rank=0]
Info: Loadbalance stats : [LoadBalance][rank=0]
npatch = 1
min = 100000
max = 100000
avg = 100000
efficiency = 100.00%
Info: Scheduler step timings : [Scheduler][rank=0]
metadata sync : 1793.00 ns (0.5%)
patch tree reduce : 361.00 ns (0.1%)
gen split merge : 350.00 ns (0.1%)
split / merge op : 0/0
apply split merge : 330.00 ns (0.1%)
LB compute : 326.05 us (97.6%)
LB move op cnt : 0
LB apply : 1923.00 ns (0.6%)
Info: Compute load ... [DataInserterUtility][rank=0]
Info: run scheduler step ... [DataInserterUtility][rank=0]
Info: Scheduler step timings : [Scheduler][rank=0]
metadata sync : 2.22 us (68.7%)
Info: summary : [LoadBalance][rank=0]
Info: - strategy "psweep" : max = 100000 min = 100000 [LoadBalance][rank=0]
Info: - strategy "round robin" : max = 100000 min = 100000 [LoadBalance][rank=0]
Info: Loadbalance stats : [LoadBalance][rank=0]
npatch = 1
min = 100000
max = 100000
avg = 100000
efficiency = 100.00%
Info: Scheduler step timings : [Scheduler][rank=0]
metadata sync : 1343.00 ns (0.4%)
patch tree reduce : 291.00 ns (0.1%)
gen split merge : 380.00 ns (0.1%)
split / merge op : 0/0
apply split merge : 271.00 ns (0.1%)
LB compute : 363.46 us (98.1%)
LB move op cnt : 0
LB apply : 1833.00 ns (0.5%)
Info: Compute load ... [DataInserterUtility][rank=0]
Info: run scheduler step ... [DataInserterUtility][rank=0]
Info: Scheduler step timings : [Scheduler][rank=0]
metadata sync : 2.28 us (65.9%)
Info: summary : [LoadBalance][rank=0]
Info: - strategy "psweep" : max = 100000 min = 100000 [LoadBalance][rank=0]
Info: - strategy "round robin" : max = 100000 min = 100000 [LoadBalance][rank=0]
Info: Loadbalance stats : [LoadBalance][rank=0]
npatch = 1
min = 100000
max = 100000
avg = 100000
efficiency = 100.00%
Info: Scheduler step timings : [Scheduler][rank=0]
metadata sync : 1302.00 ns (0.4%)
patch tree reduce : 331.00 ns (0.1%)
gen split merge : 381.00 ns (0.1%)
split / merge op : 0/0
apply split merge : 261.00 ns (0.1%)
LB compute : 331.54 us (97.9%)
LB move op cnt : 0
LB apply : 1954.00 ns (0.6%)
Info: --------------------------------------------- [DataInserterUtility][rank=0]
Info: the setup took : 0.333125753 s [SPH setup][rank=0]
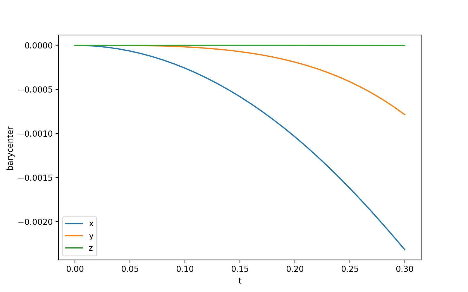
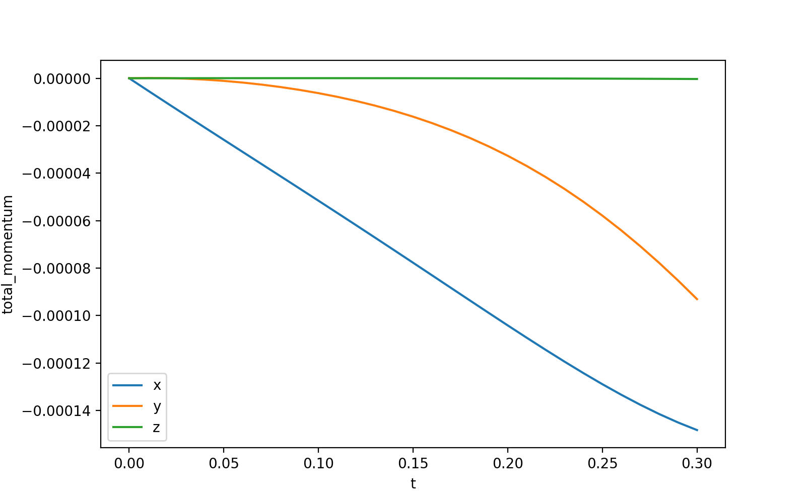
disc momentum = (1.60288854742703e-05, 0.00013766309275351513, 0.0)
disc barycenter = (0.013578565247347756, -0.009662650014606458, 0.000369997836038512)
disc momentum after correction = (-1.8058742435461683e-18, 5.7293308552280875e-18, 0.0)
disc barycenter after correction = (-1.895998549134026e-15, -2.1277467635028025e-16, 1.4653669987499396e-17)
---------------- t = 0, dt = 0 ----------------
Info: summary : [LoadBalance][rank=0]
Info: - strategy "psweep" : max = 100000 min = 100000 [LoadBalance][rank=0]
Info: - strategy "round robin" : max = 100000 min = 100000 [LoadBalance][rank=0]
Info: Loadbalance stats : [LoadBalance][rank=0]
npatch = 1
min = 100000
max = 100000
avg = 100000
efficiency = 100.00%
Info: Scheduler step timings : [Scheduler][rank=0]
metadata sync : 5.71 us (1.2%)
patch tree reduce : 952.00 ns (0.2%)
gen split merge : 501.00 ns (0.1%)
split / merge op : 0/0
apply split merge : 771.00 ns (0.2%)
LB compute : 443.02 us (96.2%)
LB move op cnt : 0
LB apply : 3.49 us (0.8%)
Info: Scheduler step timings : [Scheduler][rank=0]
metadata sync : 3.03 us (68.0%)
Info: free boundaries skipping geometry update [PositionUpdated][rank=0]
Warning: smoothing length is not converged, rerunning the iterator ... [Smoothinglength][rank=0]
largest h = 0.2909764157267044 unconverged cnt = 100000
Warning: smoothing length is not converged, rerunning the iterator ... [Smoothinglength][rank=0]
largest h = 0.3782693404447157 unconverged cnt = 100000
Warning: smoothing length is not converged, rerunning the iterator ... [Smoothinglength][rank=0]
largest h = 0.49175014257813043 unconverged cnt = 100000
Warning: smoothing length is not converged, rerunning the iterator ... [Smoothinglength][rank=0]
largest h = 0.6392751853515696 unconverged cnt = 99999
Warning: smoothing length is not converged, rerunning the iterator ... [Smoothinglength][rank=0]
largest h = 0.8310577409570404 unconverged cnt = 99994
Warning: smoothing length is not converged, rerunning the iterator ... [Smoothinglength][rank=0]
largest h = 0.9111537095081728 unconverged cnt = 99974
Warning: smoothing length is not converged, rerunning the iterator ... [Smoothinglength][rank=0]
largest h = 0.9808577320660896 unconverged cnt = 99896
Warning: smoothing length is not converged, rerunning the iterator ... [Smoothinglength][rank=0]
largest h = 0.9808577320660896 unconverged cnt = 99423
Warning: smoothing length is not converged, rerunning the iterator ... [Smoothinglength][rank=0]
largest h = 0.9808577320660896 unconverged cnt = 92847
Warning: smoothing length is not converged, rerunning the iterator ... [Smoothinglength][rank=0]
largest h = 0.9808577320660896 unconverged cnt = 46390
Warning: smoothing length is not converged, rerunning the iterator ... [Smoothinglength][rank=0]
largest h = 0.9808577320660896 unconverged cnt = 1529
Warning: smoothing length is not converged, rerunning the iterator ... [Smoothinglength][rank=0]
largest h = 0.9808577320660896 unconverged cnt = 6
Info: conservation infos : [sph::Model][rank=0]
sum v = (-4.206412995699793e-18,1.1630163498921319e-17,0)
sum a = (-0.0005273027013605336,2.0373113576734206e-05,5.92470562869727e-07)
sum e = 0.05019233353443156
sum de = -2.2021610725640874e-05
Info: CFL hydro = 7.455574059655493e-05 sink sink = inf [SPH][rank=0]
Info: cfl dt = 7.455574059655493e-05 cfl multiplier : 0.01 [sph::Model][rank=0]
Info: Timestep perf report: [sph::Model][rank=0]
+======+============+========+========+===========+======+=============+=============+=============+
| rank | rate (N/s) | Nobj | Npatch | tstep | MPI | alloc d% h% | mem (max) d | mem (max) h |
+======+============+========+========+===========+======+=============+=============+=============+
| 0 | 3.4821e+04 | 100000 | 1 | 2.872e+00 | 0.0% | 0.1% 0.0% | 1.16 GB | 5.04 MB |
+------+------------+--------+--------+-----------+------+-------------+-------------+-------------+
Info: estimated rate : 0 (tsim/hr) [sph::Model][rank=0]
On the fly analysis
351 def save_rho_integ(ext, arr_rho, iplot):
352 if shamrock.sys.world_rank() == 0:
353 metadata = {"extent": [-ext, ext, -ext, ext], "time": model.get_time()}
354 np.save(plot_folder + f"rho_integ_{iplot:07}.npy", arr_rho)
355
356 with open(plot_folder + f"rho_integ_{iplot:07}.json", "w") as fp:
357 json.dump(metadata, fp)
358
359
360 def save_analysis_data(filename, key, value, ianalysis):
361 """Helper to save analysis data to a JSON file."""
362 if shamrock.sys.world_rank() == 0:
363 filepath = os.path.join(analysis_folder, filename)
364 try:
365 with open(filepath, "r") as fp:
366 data = json.load(fp)
367 except (FileNotFoundError, json.JSONDecodeError):
368 data = {key: []}
369 data[key] = data[key][:ianalysis]
370 data[key].append({"t": model.get_time(), key: value})
371 with open(filepath, "w") as fp:
372 json.dump(data, fp, indent=4)
373
374
375 def analysis(ianalysis):
376
377 ext = rout * 1.5
378 nx = 1024
379 ny = 1024
380
381 arr_rho2 = model.render_cartesian_column_integ(
382 "rho",
383 "f64",
384 center=(0.0, 0.0, 0.0),
385 delta_x=(ext * 2, 0, 0.0),
386 delta_y=(0.0, ext * 2, 0.0),
387 nx=nx,
388 ny=ny,
389 )
390
391 save_rho_integ(ext, arr_rho2, ianalysis)
392
393 barycenter, disc_mass = shamrock.model_sph.analysisBarycenter(model=model).get_barycenter()
394
395 total_momentum = shamrock.model_sph.analysisTotalMomentum(model=model).get_total_momentum()
396
397 potential_energy = shamrock.model_sph.analysisEnergyPotential(
398 model=model
399 ).get_potential_energy()
400
401 kinetic_energy = shamrock.model_sph.analysisEnergyKinetic(model=model).get_kinetic_energy()
402
403 save_analysis_data("barycenter.json", "barycenter", barycenter, ianalysis)
404 save_analysis_data("disc_mass.json", "disc_mass", disc_mass, ianalysis)
405 save_analysis_data("total_momentum.json", "total_momentum", total_momentum, ianalysis)
406 save_analysis_data("potential_energy.json", "potential_energy", potential_energy, ianalysis)
407 save_analysis_data("kinetic_energy.json", "kinetic_energy", kinetic_energy, ianalysis)
408
409 sim_time_delta = model.solver_logs_cumulated_step_time()
410 scount = model.solver_logs_step_count()
411
412 save_analysis_data("sim_time_delta.json", "sim_time_delta", sim_time_delta, ianalysis)
413 save_analysis_data("sim_step_count_delta.json", "sim_step_count_delta", scount, ianalysis)
414
415 model.solver_logs_reset_cumulated_step_time()
416 model.solver_logs_reset_step_count()
417
418 part_count = model.get_total_part_count()
419 save_analysis_data("part_count.json", "part_count", part_count, ianalysis)
Evolve the simulation
424 model.solver_logs_reset_cumulated_step_time()
425 model.solver_logs_reset_step_count()
426
427 t_start = model.get_time()
428
429 idump = 0
430 iplot = 0
431 istop = 0
432 for ttarg in t_stop:
433
434 if ttarg >= t_start:
435 model.evolve_until(ttarg)
436
437 if istop % dump_freq_stop == 0:
438 model.do_vtk_dump(get_vtk_dump_name(idump), True)
439 model.dump(get_dump_name(idump))
440
441 # dump = model.make_phantom_dump()
442 # dump.save_dump(get_ph_dump_name(idump))
443
444 purge_old_dumps()
445
446 if istop % plot_freq_stop == 0:
447 analysis(iplot)
448
449 if istop % dump_freq_stop == 0:
450 idump += 1
451
452 if istop % plot_freq_stop == 0:
453 iplot += 1
454
455 istop += 1
Info: iteration since start : 1 [SPH][rank=0]
Info: time since start : 2127.112372868 (s) [SPH][rank=0]
Info: dump to _to_trash/circular_disc_central_pot_100000/dump/dump_0000000.vtk [VTK Dump][rank=0]
- took 27.64 ms, bandwidth = 193.24 MB/s
Info: Dumping state to _to_trash/circular_disc_central_pot_100000/dump/dump_0000000.sham [SPH][rank=0]
Info: Scheduler step timings : [Scheduler][rank=0]
metadata sync : 30.99 us (70.9%)
Info: dump to _to_trash/circular_disc_central_pot_100000/dump/dump_0000000.sham [Shamrock Dump][rank=0]
- took 20.20 ms, bandwidth = 566.90 MB/s
Info: compute_column_integ field_name: rho, rays count: 1048576 [sph::CartesianRender][rank=0]
Info: compute_column_integ took 1783.37 ms [sph::CartesianRender][rank=0]
---------------- t = 0, dt = 7.455574059655493e-05 ----------------
Info: summary : [LoadBalance][rank=0]
Info: - strategy "psweep" : max = 100000 min = 100000 [LoadBalance][rank=0]
Info: - strategy "round robin" : max = 100000 min = 100000 [LoadBalance][rank=0]
Info: Loadbalance stats : [LoadBalance][rank=0]
npatch = 1
min = 100000
max = 100000
avg = 100000
efficiency = 100.00%
Info: Scheduler step timings : [Scheduler][rank=0]
metadata sync : 7.50 us (1.2%)
patch tree reduce : 1714.00 ns (0.3%)
gen split merge : 772.00 ns (0.1%)
split / merge op : 0/0
apply split merge : 1293.00 ns (0.2%)
LB compute : 595.85 us (96.3%)
LB move op cnt : 0
LB apply : 4.01 us (0.6%)
Info: Scheduler step timings : [Scheduler][rank=0]
metadata sync : 3.22 us (71.2%)
Info: free boundaries skipping geometry update [PositionUpdated][rank=0]
Info: conservation infos : [sph::Model][rank=0]
sum v = (-3.931344342444163e-08,1.5189325894056083e-09,4.4172081596407504e-11)
sum a = (-0.0005272704310153461,2.0235915746764177e-05,5.923962390347488e-07)
sum e = 0.050192333513713175
sum de = -2.166125369795201e-05
Info: CFL hydro = 0.0025347941335259246 sink sink = inf [SPH][rank=0]
Info: cfl dt = 0.0025347941335259246 cfl multiplier : 0.34 [sph::Model][rank=0]
Info: Timestep perf report: [sph::Model][rank=0]
+======+============+========+========+===========+======+=============+=============+=============+
| rank | rate (N/s) | Nobj | Npatch | tstep | MPI | alloc d% h% | mem (max) d | mem (max) h |
+======+============+========+========+===========+======+=============+=============+=============+
| 0 | 1.8139e+05 | 100000 | 1 | 5.513e-01 | 0.0% | 0.1% 0.0% | 1.16 GB | 5.04 MB |
+------+------------+--------+--------+-----------+------+-------------+-------------+-------------+
Info: estimated rate : 0.4868438435044815 (tsim/hr) [sph::Model][rank=0]
---------------- t = 7.455574059655493e-05, dt = 0.0025347941335259246 ----------------
Info: summary : [LoadBalance][rank=0]
Info: - strategy "psweep" : max = 100000 min = 100000 [LoadBalance][rank=0]
Info: - strategy "round robin" : max = 100000 min = 100000 [LoadBalance][rank=0]
Info: Loadbalance stats : [LoadBalance][rank=0]
npatch = 1
min = 100000
max = 100000
avg = 100000
efficiency = 100.00%
Info: Scheduler step timings : [Scheduler][rank=0]
metadata sync : 6.71 us (1.4%)
patch tree reduce : 1172.00 ns (0.2%)
gen split merge : 801.00 ns (0.2%)
split / merge op : 0/0
apply split merge : 1232.00 ns (0.3%)
LB compute : 450.97 us (95.4%)
LB move op cnt : 0
LB apply : 4.04 us (0.9%)
Info: Scheduler step timings : [Scheduler][rank=0]
metadata sync : 2.88 us (68.4%)
Info: free boundaries skipping geometry update [PositionUpdated][rank=0]
Info: conservation infos : [sph::Model][rank=0]
sum v = (-1.3758342357707875e-06,5.2807698657585434e-08,1.5457718223901913e-09)
sum a = (-0.0005261867586338642,1.5605172255863687e-05,5.894651218246707e-07)
sum e = 0.05019415085247675
sum de = -9.47171291465733e-06
Info: CFL hydro = 0.004171090667471787 sink sink = inf [SPH][rank=0]
Info: cfl dt = 0.004171090667471787 cfl multiplier : 0.56 [sph::Model][rank=0]
Info: Timestep perf report: [sph::Model][rank=0]
+======+============+========+========+===========+======+=============+=============+=============+
| rank | rate (N/s) | Nobj | Npatch | tstep | MPI | alloc d% h% | mem (max) d | mem (max) h |
+======+============+========+========+===========+======+=============+=============+=============+
| 0 | 1.8531e+05 | 100000 | 1 | 5.396e-01 | 0.0% | 0.1% 0.0% | 1.16 GB | 5.04 MB |
+------+------------+--------+--------+-----------+------+-------------+-------------+-------------+
Info: estimated rate : 16.90972609899303 (tsim/hr) [sph::Model][rank=0]
---------------- t = 0.0026093498741224797, dt = 0.004171090667471787 ----------------
Info: summary : [LoadBalance][rank=0]
Info: - strategy "psweep" : max = 100000 min = 100000 [LoadBalance][rank=0]
Info: - strategy "round robin" : max = 100000 min = 100000 [LoadBalance][rank=0]
Info: Loadbalance stats : [LoadBalance][rank=0]
npatch = 1
min = 100000
max = 100000
avg = 100000
efficiency = 100.00%
Info: Scheduler step timings : [Scheduler][rank=0]
metadata sync : 6.83 us (1.5%)
patch tree reduce : 1283.00 ns (0.3%)
gen split merge : 872.00 ns (0.2%)
split / merge op : 0/0
apply split merge : 1222.00 ns (0.3%)
LB compute : 445.12 us (95.4%)
LB move op cnt : 0
LB apply : 3.94 us (0.8%)
Info: Scheduler step timings : [Scheduler][rank=0]
metadata sync : 2.59 us (71.3%)
Info: free boundaries skipping geometry update [PositionUpdated][rank=0]
Info: conservation infos : [sph::Model][rank=0]
sum v = (-3.5692334708551866e-06,1.1202929630595974e-07,4.000769401478875e-09)
sum a = (-0.0005244648563417138,8.122689299741859e-06,5.829270401181027e-07)
sum e = 0.05019732597389975
sum de = 1.0421135604408686e-05
Info: CFL hydro = 0.005264873170000351 sink sink = inf [SPH][rank=0]
Info: cfl dt = 0.005264873170000351 cfl multiplier : 0.7066666666666667 [sph::Model][rank=0]
Info: Timestep perf report: [sph::Model][rank=0]
+======+============+========+========+===========+======+=============+=============+=============+
| rank | rate (N/s) | Nobj | Npatch | tstep | MPI | alloc d% h% | mem (max) d | mem (max) h |
+======+============+========+========+===========+======+=============+=============+=============+
| 0 | 1.8461e+05 | 100000 | 1 | 5.417e-01 | 0.0% | 0.0% 0.0% | 1.16 GB | 5.04 MB |
+------+------------+--------+--------+-----------+------+-------------+-------------+-------------+
Info: estimated rate : 27.721621368372137 (tsim/hr) [sph::Model][rank=0]
---------------- t = 0.006780440541594266, dt = 0.003219559458405734 ----------------
Info: summary : [LoadBalance][rank=0]
Info: - strategy "psweep" : max = 100000 min = 100000 [LoadBalance][rank=0]
Info: - strategy "round robin" : max = 100000 min = 100000 [LoadBalance][rank=0]
Info: Loadbalance stats : [LoadBalance][rank=0]
npatch = 1
min = 100000
max = 100000
avg = 100000
efficiency = 100.00%
Info: Scheduler step timings : [Scheduler][rank=0]
metadata sync : 6.83 us (1.7%)
patch tree reduce : 1313.00 ns (0.3%)
gen split merge : 781.00 ns (0.2%)
split / merge op : 0/0
apply split merge : 1053.00 ns (0.3%)
LB compute : 376.20 us (94.8%)
LB move op cnt : 0
LB apply : 3.91 us (1.0%)
Info: Scheduler step timings : [Scheduler][rank=0]
metadata sync : 2.81 us (68.0%)
Info: free boundaries skipping geometry update [PositionUpdated][rank=0]
Info: conservation infos : [sph::Model][rank=0]
sum v = (-5.254188154409121e-06,1.2257572004840824e-07,5.86390220125697e-09)
sum a = (-0.0005231928181809365,2.458088718159633e-06,5.764137771167129e-07)
sum e = 0.05019535034735671
sum de = 2.6089100424208043e-05
Info: CFL hydro = 0.006002219842118081 sink sink = inf [SPH][rank=0]
Info: cfl dt = 0.006002219842118081 cfl multiplier : 0.8044444444444444 [sph::Model][rank=0]
Info: Timestep perf report: [sph::Model][rank=0]
+======+============+========+========+===========+======+=============+=============+=============+
| rank | rate (N/s) | Nobj | Npatch | tstep | MPI | alloc d% h% | mem (max) d | mem (max) h |
+======+============+========+========+===========+======+=============+=============+=============+
| 0 | 1.8448e+05 | 100000 | 1 | 5.421e-01 | 0.0% | 0.0% 0.0% | 1.16 GB | 5.04 MB |
+------+------------+--------+--------+-----------+------+-------------+-------------+-------------+
Info: estimated rate : 21.382310004283102 (tsim/hr) [sph::Model][rank=0]
Info: iteration since start : 5 [SPH][rank=0]
Info: time since start : 2131.1648479590003 (s) [SPH][rank=0]
Info: compute_column_integ field_name: rho, rays count: 1048576 [sph::CartesianRender][rank=0]
Info: compute_column_integ took 1732.84 ms [sph::CartesianRender][rank=0]
---------------- t = 0.01, dt = 0.006002219842118081 ----------------
Info: summary : [LoadBalance][rank=0]
Info: - strategy "psweep" : max = 100000 min = 100000 [LoadBalance][rank=0]
Info: - strategy "round robin" : max = 100000 min = 100000 [LoadBalance][rank=0]
Info: Loadbalance stats : [LoadBalance][rank=0]
npatch = 1
min = 100000
max = 100000
avg = 100000
efficiency = 100.00%
Info: Scheduler step timings : [Scheduler][rank=0]
metadata sync : 7.88 us (1.5%)
patch tree reduce : 1683.00 ns (0.3%)
gen split merge : 861.00 ns (0.2%)
split / merge op : 0/0
apply split merge : 1252.00 ns (0.2%)
LB compute : 511.35 us (95.6%)
LB move op cnt : 0
LB apply : 4.03 us (0.8%)
Info: Scheduler step timings : [Scheduler][rank=0]
metadata sync : 3.18 us (70.1%)
Info: free boundaries skipping geometry update [PositionUpdated][rank=0]
Info: conservation infos : [sph::Model][rank=0]
sum v = (-8.392458767696038e-06,1.2821094973718628e-07,9.313179492787109e-09)
sum a = (-0.0005209716276955883,-7.873149596371461e-06,5.608535282440876e-07)
sum e = 0.05020301126320781
sum de = 5.425545961200534e-05
Info: CFL hydro = 0.006522612771878552 sink sink = inf [SPH][rank=0]
Info: cfl dt = 0.006522612771878552 cfl multiplier : 0.8696296296296296 [sph::Model][rank=0]
Info: Timestep perf report: [sph::Model][rank=0]
+======+============+========+========+===========+======+=============+=============+=============+
| rank | rate (N/s) | Nobj | Npatch | tstep | MPI | alloc d% h% | mem (max) d | mem (max) h |
+======+============+========+========+===========+======+=============+=============+=============+
| 0 | 1.8294e+05 | 100000 | 1 | 5.466e-01 | 0.0% | 0.0% 0.0% | 1.16 GB | 5.04 MB |
+------+------------+--------+--------+-----------+------+-------------+-------------+-------------+
Info: estimated rate : 39.529274339970236 (tsim/hr) [sph::Model][rank=0]
---------------- t = 0.01600221984211808, dt = 0.003997780157881919 ----------------
Info: summary : [LoadBalance][rank=0]
Info: - strategy "psweep" : max = 100000 min = 100000 [LoadBalance][rank=0]
Info: - strategy "round robin" : max = 100000 min = 100000 [LoadBalance][rank=0]
Info: Loadbalance stats : [LoadBalance][rank=0]
npatch = 1
min = 100000
max = 100000
avg = 100000
efficiency = 100.00%
Info: Scheduler step timings : [Scheduler][rank=0]
metadata sync : 6.38 us (1.3%)
patch tree reduce : 1322.00 ns (0.3%)
gen split merge : 801.00 ns (0.2%)
split / merge op : 0/0
apply split merge : 1112.00 ns (0.2%)
LB compute : 451.73 us (95.5%)
LB move op cnt : 0
LB apply : 4.50 us (1.0%)
Info: Scheduler step timings : [Scheduler][rank=0]
metadata sync : 2.46 us (69.1%)
Info: free boundaries skipping geometry update [PositionUpdated][rank=0]
Info: conservation infos : [sph::Model][rank=0]
sum v = (-1.0468522766913522e-05,6.573064669065048e-08,1.1508650582213521e-08)
sum a = (-0.0005196092921708382,-1.4602182144318539e-05,5.480032879145675e-07)
sum e = 0.05019747268794531
sum de = 7.407505750808332e-05
Info: CFL hydro = 0.006884931426892988 sink sink = inf [SPH][rank=0]
Info: cfl dt = 0.006884931426892988 cfl multiplier : 0.9130864197530864 [sph::Model][rank=0]
Info: Timestep perf report: [sph::Model][rank=0]
+======+============+========+========+===========+======+=============+=============+=============+
| rank | rate (N/s) | Nobj | Npatch | tstep | MPI | alloc d% h% | mem (max) d | mem (max) h |
+======+============+========+========+===========+======+=============+=============+=============+
| 0 | 1.8368e+05 | 100000 | 1 | 5.444e-01 | 0.0% | 0.0% 0.0% | 1.16 GB | 5.04 MB |
+------+------------+--------+--------+-----------+------+-------------+-------------+-------------+
Info: estimated rate : 26.43497933670056 (tsim/hr) [sph::Model][rank=0]
Info: iteration since start : 7 [SPH][rank=0]
Info: time since start : 2134.019233111 (s) [SPH][rank=0]
Info: dump to _to_trash/circular_disc_central_pot_100000/dump/dump_0000001.vtk [VTK Dump][rank=0]
- took 8.08 ms, bandwidth = 661.23 MB/s
Info: Dumping state to _to_trash/circular_disc_central_pot_100000/dump/dump_0000001.sham [SPH][rank=0]
Info: Scheduler step timings : [Scheduler][rank=0]
metadata sync : 6.69 us (55.2%)
Info: dump to _to_trash/circular_disc_central_pot_100000/dump/dump_0000001.sham [Shamrock Dump][rank=0]
- took 10.47 ms, bandwidth = 1.07 GB/s
Info: compute_column_integ field_name: rho, rays count: 1048576 [sph::CartesianRender][rank=0]
Info: compute_column_integ took 1737.68 ms [sph::CartesianRender][rank=0]
---------------- t = 0.02, dt = 0.006884931426892988 ----------------
Info: summary : [LoadBalance][rank=0]
Info: - strategy "psweep" : max = 100000 min = 100000 [LoadBalance][rank=0]
Info: - strategy "round robin" : max = 100000 min = 100000 [LoadBalance][rank=0]
Info: Loadbalance stats : [LoadBalance][rank=0]
npatch = 1
min = 100000
max = 100000
avg = 100000
efficiency = 100.00%
Info: Scheduler step timings : [Scheduler][rank=0]
metadata sync : 7.26 us (1.4%)
patch tree reduce : 27.50 us (5.1%)
gen split merge : 1002.00 ns (0.2%)
split / merge op : 0/0
apply split merge : 1212.00 ns (0.2%)
LB compute : 488.05 us (90.9%)
LB move op cnt : 0
LB apply : 4.49 us (0.8%)
Info: Scheduler step timings : [Scheduler][rank=0]
metadata sync : 3.00 us (70.4%)
Info: free boundaries skipping geometry update [PositionUpdated][rank=0]
Info: conservation infos : [sph::Model][rank=0]
sum v = (-1.404327395332422e-05,-4.825497245273027e-08,1.5255929423309498e-08)
sum a = (-0.00051750661267413,-2.5958067567607326e-05,5.212101323248673e-07)
sum e = 0.050207176404545834
sum de = 0.0001061303438083744
Info: CFL hydro = 0.006885244077367825 sink sink = inf [SPH][rank=0]
Info: cfl dt = 0.006885244077367825 cfl multiplier : 0.9420576131687243 [sph::Model][rank=0]
Info: Timestep perf report: [sph::Model][rank=0]
+======+============+========+========+===========+======+=============+=============+=============+
| rank | rate (N/s) | Nobj | Npatch | tstep | MPI | alloc d% h% | mem (max) d | mem (max) h |
+======+============+========+========+===========+======+=============+=============+=============+
| 0 | 1.8221e+05 | 100000 | 1 | 5.488e-01 | 0.0% | 0.0% 0.0% | 1.16 GB | 5.04 MB |
+------+------------+--------+--------+-----------+------+-------------+-------------+-------------+
Info: estimated rate : 45.16305346064298 (tsim/hr) [sph::Model][rank=0]
---------------- t = 0.026884931426892987, dt = 0.003115068573107012 ----------------
Info: summary : [LoadBalance][rank=0]
Info: - strategy "psweep" : max = 100000 min = 100000 [LoadBalance][rank=0]
Info: - strategy "round robin" : max = 100000 min = 100000 [LoadBalance][rank=0]
Info: Loadbalance stats : [LoadBalance][rank=0]
npatch = 1
min = 100000
max = 100000
avg = 100000
efficiency = 100.00%
Info: Scheduler step timings : [Scheduler][rank=0]
metadata sync : 6.79 us (1.7%)
patch tree reduce : 1603.00 ns (0.4%)
gen split merge : 851.00 ns (0.2%)
split / merge op : 0/0
apply split merge : 1272.00 ns (0.3%)
LB compute : 372.48 us (94.5%)
LB move op cnt : 0
LB apply : 4.08 us (1.0%)
Info: Scheduler step timings : [Scheduler][rank=0]
metadata sync : 2.36 us (67.4%)
Info: free boundaries skipping geometry update [PositionUpdated][rank=0]
Info: conservation infos : [sph::Model][rank=0]
sum v = (-1.5648104136769944e-05,-1.6820837915498428e-07,1.6787300207027865e-08)
sum a = (-0.000516661258751475,-3.10100694430528e-05,5.071353251762623e-07)
sum e = 0.05019663841010547
sum de = 0.0001222986316945174
Info: CFL hydro = 0.006938554078195827 sink sink = inf [SPH][rank=0]
Info: cfl dt = 0.006938554078195827 cfl multiplier : 0.9613717421124829 [sph::Model][rank=0]
Info: Timestep perf report: [sph::Model][rank=0]
+======+============+========+========+===========+======+=============+=============+=============+
| rank | rate (N/s) | Nobj | Npatch | tstep | MPI | alloc d% h% | mem (max) d | mem (max) h |
+======+============+========+========+===========+======+=============+=============+=============+
| 0 | 1.8337e+05 | 100000 | 1 | 5.453e-01 | 0.0% | 0.0% 0.0% | 1.16 GB | 5.04 MB |
+------+------------+--------+--------+-----------+------+-------------+-------------+-------------+
Info: estimated rate : 20.563605210651584 (tsim/hr) [sph::Model][rank=0]
Info: iteration since start : 9 [SPH][rank=0]
Info: time since start : 2136.902247281 (s) [SPH][rank=0]
Info: compute_column_integ field_name: rho, rays count: 1048576 [sph::CartesianRender][rank=0]
Info: compute_column_integ took 1735.59 ms [sph::CartesianRender][rank=0]
---------------- t = 0.03, dt = 0.006938554078195827 ----------------
Info: summary : [LoadBalance][rank=0]
Info: - strategy "psweep" : max = 100000 min = 100000 [LoadBalance][rank=0]
Info: - strategy "round robin" : max = 100000 min = 100000 [LoadBalance][rank=0]
Info: Loadbalance stats : [LoadBalance][rank=0]
npatch = 1
min = 100000
max = 100000
avg = 100000
efficiency = 100.00%
Info: Scheduler step timings : [Scheduler][rank=0]
metadata sync : 7.67 us (1.3%)
patch tree reduce : 1512.00 ns (0.3%)
gen split merge : 861.00 ns (0.1%)
split / merge op : 0/0
apply split merge : 1183.00 ns (0.2%)
LB compute : 572.71 us (96.3%)
LB move op cnt : 0
LB apply : 4.00 us (0.7%)
Info: Scheduler step timings : [Scheduler][rank=0]
metadata sync : 2.85 us (71.9%)
Info: free boundaries skipping geometry update [PositionUpdated][rank=0]
Info: conservation infos : [sph::Model][rank=0]
sum v = (-1.9231669553002078e-05,-3.9124208910521643e-07,2.0284164091014856e-08)
sum a = (-0.0005150329837712661,-4.21258862967926e-05,4.7143043775888644e-07)
sum e = 0.05020870827501933
sum de = 0.0001545183553556456
Info: CFL hydro = 0.0068941487652737325 sink sink = inf [SPH][rank=0]
Info: cfl dt = 0.0068941487652737325 cfl multiplier : 0.9742478280749886 [sph::Model][rank=0]
Info: Timestep perf report: [sph::Model][rank=0]
+======+============+========+========+===========+======+=============+=============+=============+
| rank | rate (N/s) | Nobj | Npatch | tstep | MPI | alloc d% h% | mem (max) d | mem (max) h |
+======+============+========+========+===========+======+=============+=============+=============+
| 0 | 1.8121e+05 | 100000 | 1 | 5.519e-01 | 0.0% | 0.0% 0.0% | 1.16 GB | 5.04 MB |
+------+------------+--------+--------+-----------+------+-------------+-------------+-------------+
Info: estimated rate : 45.26364950986286 (tsim/hr) [sph::Model][rank=0]
---------------- t = 0.03693855407819582, dt = 0.0030614459218041776 ----------------
Info: summary : [LoadBalance][rank=0]
Info: - strategy "psweep" : max = 100000 min = 100000 [LoadBalance][rank=0]
Info: - strategy "round robin" : max = 100000 min = 100000 [LoadBalance][rank=0]
Info: Loadbalance stats : [LoadBalance][rank=0]
npatch = 1
min = 100000
max = 100000
avg = 100000
efficiency = 100.00%
Info: Scheduler step timings : [Scheduler][rank=0]
metadata sync : 7.10 us (1.8%)
patch tree reduce : 1453.00 ns (0.4%)
gen split merge : 852.00 ns (0.2%)
split / merge op : 0/0
apply split merge : 1433.00 ns (0.4%)
LB compute : 372.51 us (94.4%)
LB move op cnt : 0
LB apply : 3.90 us (1.0%)
Info: Scheduler step timings : [Scheduler][rank=0]
metadata sync : 2.41 us (70.1%)
Info: free boundaries skipping geometry update [PositionUpdated][rank=0]
Info: conservation infos : [sph::Model][rank=0]
sum v = (-2.080276624376339e-05,-5.587720600814066e-07,2.1603552736006746e-08)
sum a = (-0.0005144285222390843,-4.6979743504858516e-05,4.537569701530646e-07)
sum e = 0.05019800537500121
sum de = 0.00017058207853391368
Info: CFL hydro = 0.006869163173025313 sink sink = inf [SPH][rank=0]
Info: cfl dt = 0.006869163173025313 cfl multiplier : 0.9828318853833258 [sph::Model][rank=0]
Info: Timestep perf report: [sph::Model][rank=0]
+======+============+========+========+===========+======+=============+=============+=============+
| rank | rate (N/s) | Nobj | Npatch | tstep | MPI | alloc d% h% | mem (max) d | mem (max) h |
+======+============+========+========+===========+======+=============+=============+=============+
| 0 | 1.8038e+05 | 100000 | 1 | 5.544e-01 | 0.0% | 0.1% 0.0% | 1.16 GB | 5.04 MB |
+------+------------+--------+--------+-----------+------+-------------+-------------+-------------+
Info: estimated rate : 19.880199934148248 (tsim/hr) [sph::Model][rank=0]
Info: iteration since start : 11 [SPH][rank=0]
Info: time since start : 2139.775062613 (s) [SPH][rank=0]
Info: dump to _to_trash/circular_disc_central_pot_100000/dump/dump_0000002.vtk [VTK Dump][rank=0]
- took 8.95 ms, bandwidth = 596.57 MB/s
Info: Dumping state to _to_trash/circular_disc_central_pot_100000/dump/dump_0000002.sham [SPH][rank=0]
Info: Scheduler step timings : [Scheduler][rank=0]
metadata sync : 7.11 us (55.2%)
Info: dump to _to_trash/circular_disc_central_pot_100000/dump/dump_0000002.sham [Shamrock Dump][rank=0]
- took 10.77 ms, bandwidth = 1.04 GB/s
Info: compute_column_integ field_name: rho, rays count: 1048576 [sph::CartesianRender][rank=0]
Info: compute_column_integ took 1736.02 ms [sph::CartesianRender][rank=0]
---------------- t = 0.04, dt = 0.006869163173025313 ----------------
Info: summary : [LoadBalance][rank=0]
Info: - strategy "psweep" : max = 100000 min = 100000 [LoadBalance][rank=0]
Info: - strategy "round robin" : max = 100000 min = 100000 [LoadBalance][rank=0]
Info: Loadbalance stats : [LoadBalance][rank=0]
npatch = 1
min = 100000
max = 100000
avg = 100000
efficiency = 100.00%
Info: Scheduler step timings : [Scheduler][rank=0]
metadata sync : 7.50 us (1.5%)
patch tree reduce : 1443.00 ns (0.3%)
gen split merge : 781.00 ns (0.2%)
split / merge op : 0/0
apply split merge : 1373.00 ns (0.3%)
LB compute : 469.05 us (95.4%)
LB move op cnt : 0
LB apply : 3.93 us (0.8%)
Info: Scheduler step timings : [Scheduler][rank=0]
metadata sync : 2.81 us (68.3%)
Info: free boundaries skipping geometry update [PositionUpdated][rank=0]
Info: conservation infos : [sph::Model][rank=0]
sum v = (-2.4335534440732185e-05,-8.889134947234992e-07,2.4693430222221777e-08)
sum a = (-0.0005133364968694082,-5.781335292487208e-05,4.098563796294286e-07)
sum e = 0.05021021406039644
sum de = 0.00020251218278697738
Info: CFL hydro = 0.006705856862918982 sink sink = inf [SPH][rank=0]
Info: cfl dt = 0.006705856862918982 cfl multiplier : 0.9885545902555505 [sph::Model][rank=0]
Info: Timestep perf report: [sph::Model][rank=0]
+======+============+========+========+===========+======+=============+=============+=============+
| rank | rate (N/s) | Nobj | Npatch | tstep | MPI | alloc d% h% | mem (max) d | mem (max) h |
+======+============+========+========+===========+======+=============+=============+=============+
| 0 | 1.8084e+05 | 100000 | 1 | 5.530e-01 | 0.0% | 0.0% 0.0% | 1.16 GB | 5.04 MB |
+------+------------+--------+--------+-----------+------+-------------+-------------+-------------+
Info: estimated rate : 44.720571899043016 (tsim/hr) [sph::Model][rank=0]
---------------- t = 0.046869163173025315, dt = 0.003130836826974688 ----------------
Info: summary : [LoadBalance][rank=0]
Info: - strategy "psweep" : max = 100000 min = 100000 [LoadBalance][rank=0]
Info: - strategy "round robin" : max = 100000 min = 100000 [LoadBalance][rank=0]
Info: Loadbalance stats : [LoadBalance][rank=0]
npatch = 1
min = 100000
max = 100000
avg = 100000
efficiency = 100.00%
Info: Scheduler step timings : [Scheduler][rank=0]
metadata sync : 6.75 us (1.6%)
patch tree reduce : 1483.00 ns (0.4%)
gen split merge : 771.00 ns (0.2%)
split / merge op : 0/0
apply split merge : 1132.00 ns (0.3%)
LB compute : 393.74 us (94.8%)
LB move op cnt : 0
LB apply : 4.32 us (1.0%)
Info: Scheduler step timings : [Scheduler][rank=0]
metadata sync : 2.54 us (69.0%)
Info: free boundaries skipping geometry update [PositionUpdated][rank=0]
Info: conservation infos : [sph::Model][rank=0]
sum v = (-2.5938956599539688e-05,-1.1071265845874847e-06,2.582584350948746e-08)
sum a = (-0.0005129604331325715,-6.27348160892453e-05,3.879004688671905e-07)
sum e = 0.050200075960777565
sum de = 0.00021897210799720127
Info: CFL hydro = 0.006665885871089845 sink sink = inf [SPH][rank=0]
Info: cfl dt = 0.006665885871089845 cfl multiplier : 0.9923697268370336 [sph::Model][rank=0]
Info: Timestep perf report: [sph::Model][rank=0]
+======+============+========+========+===========+======+=============+=============+=============+
| rank | rate (N/s) | Nobj | Npatch | tstep | MPI | alloc d% h% | mem (max) d | mem (max) h |
+======+============+========+========+===========+======+=============+=============+=============+
| 0 | 1.8148e+05 | 100000 | 1 | 5.510e-01 | 0.0% | 0.0% 0.0% | 1.16 GB | 5.04 MB |
+------+------------+--------+--------+-----------+------+-------------+-------------+-------------+
Info: estimated rate : 20.45459365771664 (tsim/hr) [sph::Model][rank=0]
Info: iteration since start : 13 [SPH][rank=0]
Info: time since start : 2142.668154278 (s) [SPH][rank=0]
Info: compute_column_integ field_name: rho, rays count: 1048576 [sph::CartesianRender][rank=0]
Info: compute_column_integ took 1740.51 ms [sph::CartesianRender][rank=0]
---------------- t = 0.05, dt = 0.006665885871089845 ----------------
Info: summary : [LoadBalance][rank=0]
Info: - strategy "psweep" : max = 100000 min = 100000 [LoadBalance][rank=0]
Info: - strategy "round robin" : max = 100000 min = 100000 [LoadBalance][rank=0]
Info: Loadbalance stats : [LoadBalance][rank=0]
npatch = 1
min = 100000
max = 100000
avg = 100000
efficiency = 100.00%
Info: Scheduler step timings : [Scheduler][rank=0]
metadata sync : 7.95 us (1.7%)
patch tree reduce : 1472.00 ns (0.3%)
gen split merge : 802.00 ns (0.2%)
split / merge op : 0/0
apply split merge : 1102.00 ns (0.2%)
LB compute : 439.88 us (94.9%)
LB move op cnt : 0
LB apply : 4.63 us (1.0%)
Info: Scheduler step timings : [Scheduler][rank=0]
metadata sync : 2.54 us (69.1%)
Info: free boundaries skipping geometry update [PositionUpdated][rank=0]
Info: conservation infos : [sph::Model][rank=0]
sum v = (-2.935770360608013e-05,-1.5330138578364823e-06,2.8377173577304913e-08)
sum a = (-0.000512416833263766,-7.32321086973426e-05,3.371409469070733e-07)
sum e = 0.05021164794318477
sum de = 0.0002500360143082106
Info: CFL hydro = 0.006971783192670175 sink sink = inf [SPH][rank=0]
Info: cfl dt = 0.006971783192670175 cfl multiplier : 0.9949131512246892 [sph::Model][rank=0]
Info: Timestep perf report: [sph::Model][rank=0]
+======+============+========+========+===========+======+=============+=============+=============+
| rank | rate (N/s) | Nobj | Npatch | tstep | MPI | alloc d% h% | mem (max) d | mem (max) h |
+======+============+========+========+===========+======+=============+=============+=============+
| 0 | 1.8097e+05 | 100000 | 1 | 5.526e-01 | 0.0% | 0.0% 0.0% | 1.16 GB | 5.04 MB |
+------+------------+--------+--------+-----------+------+-------------+-------------+-------------+
Info: estimated rate : 43.428321901431104 (tsim/hr) [sph::Model][rank=0]
---------------- t = 0.056665885871089845, dt = 0.0033341141289101525 ----------------
Info: summary : [LoadBalance][rank=0]
Info: - strategy "psweep" : max = 100000 min = 100000 [LoadBalance][rank=0]
Info: - strategy "round robin" : max = 100000 min = 100000 [LoadBalance][rank=0]
Info: Loadbalance stats : [LoadBalance][rank=0]
npatch = 1
min = 100000
max = 100000
avg = 100000
efficiency = 100.00%
Info: Scheduler step timings : [Scheduler][rank=0]
metadata sync : 6.66 us (1.7%)
patch tree reduce : 1443.00 ns (0.4%)
gen split merge : 781.00 ns (0.2%)
split / merge op : 0/0
apply split merge : 1173.00 ns (0.3%)
LB compute : 368.07 us (94.6%)
LB move op cnt : 0
LB apply : 4.12 us (1.1%)
Info: Scheduler step timings : [Scheduler][rank=0]
metadata sync : 2.38 us (68.8%)
Info: free boundaries skipping geometry update [PositionUpdated][rank=0]
Info: conservation infos : [sph::Model][rank=0]
sum v = (-3.1064348022418073e-05,-1.8121649433769335e-06,2.93320613816959e-08)
sum a = (-0.0005122746667287697,-7.850359675322324e-05,3.097204216452498e-07)
sum e = 0.05020288719010767
sum de = 0.0002674255500393733
Info: CFL hydro = 0.006922497212059127 sink sink = inf [SPH][rank=0]
Info: cfl dt = 0.006922497212059127 cfl multiplier : 0.9966087674831261 [sph::Model][rank=0]
Info: Timestep perf report: [sph::Model][rank=0]
+======+============+========+========+===========+======+=============+=============+=============+
| rank | rate (N/s) | Nobj | Npatch | tstep | MPI | alloc d% h% | mem (max) d | mem (max) h |
+======+============+========+========+===========+======+=============+=============+=============+
| 0 | 1.8304e+05 | 100000 | 1 | 5.463e-01 | 0.0% | 0.0% 0.0% | 1.16 GB | 5.04 MB |
+------+------------+--------+--------+-----------+------+-------------+-------------+-------------+
Info: estimated rate : 21.970499339653813 (tsim/hr) [sph::Model][rank=0]
Info: iteration since start : 15 [SPH][rank=0]
Info: time since start : 2145.537604781 (s) [SPH][rank=0]
Info: dump to _to_trash/circular_disc_central_pot_100000/dump/dump_0000003.vtk [VTK Dump][rank=0]
- took 8.00 ms, bandwidth = 667.47 MB/s
Info: Dumping state to _to_trash/circular_disc_central_pot_100000/dump/dump_0000003.sham [SPH][rank=0]
Info: Scheduler step timings : [Scheduler][rank=0]
metadata sync : 7.34 us (56.0%)
Info: dump to _to_trash/circular_disc_central_pot_100000/dump/dump_0000003.sham [Shamrock Dump][rank=0]
- took 10.75 ms, bandwidth = 1.04 GB/s
Info: compute_column_integ field_name: rho, rays count: 1048576 [sph::CartesianRender][rank=0]
Info: compute_column_integ took 1736.89 ms [sph::CartesianRender][rank=0]
---------------- t = 0.06, dt = 0.006922497212059127 ----------------
Info: summary : [LoadBalance][rank=0]
Info: - strategy "psweep" : max = 100000 min = 100000 [LoadBalance][rank=0]
Info: - strategy "round robin" : max = 100000 min = 100000 [LoadBalance][rank=0]
Info: Loadbalance stats : [LoadBalance][rank=0]
npatch = 1
min = 100000
max = 100000
avg = 100000
efficiency = 100.00%
Info: Scheduler step timings : [Scheduler][rank=0]
metadata sync : 7.53 us (1.5%)
patch tree reduce : 1513.00 ns (0.3%)
gen split merge : 812.00 ns (0.2%)
split / merge op : 0/0
apply split merge : 1433.00 ns (0.3%)
LB compute : 476.31 us (95.4%)
LB move op cnt : 0
LB apply : 4.06 us (0.8%)
Info: Scheduler step timings : [Scheduler][rank=0]
metadata sync : 2.64 us (70.7%)
Info: free boundaries skipping geometry update [PositionUpdated][rank=0]
Info: conservation infos : [sph::Model][rank=0]
sum v = (-3.461033097493133e-05,-2.3643937444399484e-06,3.143038855670381e-08)
sum a = (-0.0005122521258236162,-8.955119786091305e-05,2.485376414408002e-07)
sum e = 0.05021548996161708
sum de = 0.00029944870490404617
Info: CFL hydro = 0.006751420201152761 sink sink = inf [SPH][rank=0]
Info: cfl dt = 0.006751420201152761 cfl multiplier : 0.997739178322084 [sph::Model][rank=0]
Info: Timestep perf report: [sph::Model][rank=0]
+======+============+========+========+===========+======+=============+=============+=============+
| rank | rate (N/s) | Nobj | Npatch | tstep | MPI | alloc d% h% | mem (max) d | mem (max) h |
+======+============+========+========+===========+======+=============+=============+=============+
| 0 | 1.8093e+05 | 100000 | 1 | 5.527e-01 | 0.0% | 0.0% 0.0% | 1.16 GB | 5.04 MB |
+------+------------+--------+--------+-----------+------+-------------+-------------+-------------+
Info: estimated rate : 45.09078615473158 (tsim/hr) [sph::Model][rank=0]
---------------- t = 0.06692249721205912, dt = 0.003077502787940889 ----------------
Info: summary : [LoadBalance][rank=0]
Info: - strategy "psweep" : max = 100000 min = 100000 [LoadBalance][rank=0]
Info: - strategy "round robin" : max = 100000 min = 100000 [LoadBalance][rank=0]
Info: Loadbalance stats : [LoadBalance][rank=0]
npatch = 1
min = 100000
max = 100000
avg = 100000
efficiency = 100.00%
Info: Scheduler step timings : [Scheduler][rank=0]
metadata sync : 6.36 us (1.5%)
patch tree reduce : 1392.00 ns (0.3%)
gen split merge : 782.00 ns (0.2%)
split / merge op : 0/0
apply split merge : 1413.00 ns (0.3%)
LB compute : 409.93 us (95.0%)
LB move op cnt : 0
LB apply : 4.13 us (1.0%)
Info: Scheduler step timings : [Scheduler][rank=0]
metadata sync : 2.54 us (71.0%)
Info: free boundaries skipping geometry update [PositionUpdated][rank=0]
Info: conservation infos : [sph::Model][rank=0]
sum v = (-3.618671030060484e-05,-2.6782262994559005e-06,3.198349502845023e-08)
sum a = (-0.0005123568965733009,-9.451709098250894e-05,2.19527019097133e-07)
sum e = 0.050205328047709184
sum de = 0.0003158173058747517
Info: CFL hydro = 0.0066640622555288655 sink sink = inf [SPH][rank=0]
Info: cfl dt = 0.0066640622555288655 cfl multiplier : 0.998492785548056 [sph::Model][rank=0]
Info: Timestep perf report: [sph::Model][rank=0]
+======+============+========+========+===========+======+=============+=============+=============+
| rank | rate (N/s) | Nobj | Npatch | tstep | MPI | alloc d% h% | mem (max) d | mem (max) h |
+======+============+========+========+===========+======+=============+=============+=============+
| 0 | 1.8258e+05 | 100000 | 1 | 5.477e-01 | 0.0% | 0.0% 0.0% | 1.16 GB | 5.04 MB |
+------+------------+--------+--------+-----------+------+-------------+-------------+-------------+
Info: estimated rate : 20.228540076047807 (tsim/hr) [sph::Model][rank=0]
Info: iteration since start : 17 [SPH][rank=0]
Info: time since start : 2148.426416029 (s) [SPH][rank=0]
Info: compute_column_integ field_name: rho, rays count: 1048576 [sph::CartesianRender][rank=0]
Info: compute_column_integ took 1743.54 ms [sph::CartesianRender][rank=0]
---------------- t = 0.07, dt = 0.0066640622555288655 ----------------
Info: summary : [LoadBalance][rank=0]
Info: - strategy "psweep" : max = 100000 min = 100000 [LoadBalance][rank=0]
Info: - strategy "round robin" : max = 100000 min = 100000 [LoadBalance][rank=0]
Info: Loadbalance stats : [LoadBalance][rank=0]
npatch = 1
min = 100000
max = 100000
avg = 100000
efficiency = 100.00%
Info: Scheduler step timings : [Scheduler][rank=0]
metadata sync : 8.35 us (1.8%)
patch tree reduce : 1442.00 ns (0.3%)
gen split merge : 772.00 ns (0.2%)
split / merge op : 0/0
apply split merge : 1182.00 ns (0.2%)
LB compute : 453.20 us (95.1%)
LB move op cnt : 0
LB apply : 4.41 us (0.9%)
Info: Scheduler step timings : [Scheduler][rank=0]
metadata sync : 2.75 us (68.1%)
Info: free boundaries skipping geometry update [PositionUpdated][rank=0]
Info: conservation infos : [sph::Model][rank=0]
sum v = (-3.960124977255662e-05,-3.3157353529350386e-06,3.3401796614911745e-08)
sum a = (-0.0005128164721434881,-0.0001054379121856383,1.529748715571714e-07)
sum e = 0.05021764106753369
sum de = 0.00034661353319604565
Info: CFL hydro = 0.006459611315434467 sink sink = inf [SPH][rank=0]
Info: cfl dt = 0.006459611315434467 cfl multiplier : 0.9989951903653708 [sph::Model][rank=0]
Info: Timestep perf report: [sph::Model][rank=0]
+======+============+========+========+===========+======+=============+=============+=============+
| rank | rate (N/s) | Nobj | Npatch | tstep | MPI | alloc d% h% | mem (max) d | mem (max) h |
+======+============+========+========+===========+======+=============+=============+=============+
| 0 | 1.8027e+05 | 100000 | 1 | 5.547e-01 | 0.0% | 0.0% 0.0% | 1.16 GB | 5.04 MB |
+------+------------+--------+--------+-----------+------+-------------+-------------+-------------+
Info: estimated rate : 43.247184077041034 (tsim/hr) [sph::Model][rank=0]
---------------- t = 0.07666406225552887, dt = 0.0033359377444711347 ----------------
Info: summary : [LoadBalance][rank=0]
Info: - strategy "psweep" : max = 100000 min = 100000 [LoadBalance][rank=0]
Info: - strategy "round robin" : max = 100000 min = 100000 [LoadBalance][rank=0]
Info: Loadbalance stats : [LoadBalance][rank=0]
npatch = 1
min = 100000
max = 100000
avg = 100000
efficiency = 100.00%
Info: Scheduler step timings : [Scheduler][rank=0]
metadata sync : 6.80 us (1.7%)
patch tree reduce : 1353.00 ns (0.3%)
gen split merge : 931.00 ns (0.2%)
split / merge op : 0/0
apply split merge : 1272.00 ns (0.3%)
LB compute : 379.99 us (94.6%)
LB move op cnt : 0
LB apply : 3.95 us (1.0%)
Info: Scheduler step timings : [Scheduler][rank=0]
metadata sync : 2.50 us (70.2%)
Info: free boundaries skipping geometry update [PositionUpdated][rank=0]
Info: conservation infos : [sph::Model][rank=0]
sum v = (-4.131350491807338e-05,-3.7038581800745844e-06,3.369035743567547e-08)
sum a = (-0.0005131605317201785,-0.00011100137212919653,1.1778498062642918e-07)
sum e = 0.05020920762201748
sum de = 0.0003640672984259994
Info: CFL hydro = 0.006387073048379539 sink sink = inf [SPH][rank=0]
Info: cfl dt = 0.006387073048379539 cfl multiplier : 0.9993301269102473 [sph::Model][rank=0]
Info: Timestep perf report: [sph::Model][rank=0]
+======+============+========+========+===========+======+=============+=============+=============+
| rank | rate (N/s) | Nobj | Npatch | tstep | MPI | alloc d% h% | mem (max) d | mem (max) h |
+======+============+========+========+===========+======+=============+=============+=============+
| 0 | 1.8214e+05 | 100000 | 1 | 5.490e-01 | 0.0% | 0.0% 0.0% | 1.16 GB | 5.04 MB |
+------+------------+--------+--------+-----------+------+-------------+-------------+-------------+
Info: estimated rate : 21.87429090777625 (tsim/hr) [sph::Model][rank=0]
Info: iteration since start : 19 [SPH][rank=0]
Info: time since start : 2151.30436322 (s) [SPH][rank=0]
Info: dump to _to_trash/circular_disc_central_pot_100000/dump/dump_0000004.vtk [VTK Dump][rank=0]
- took 8.30 ms, bandwidth = 643.56 MB/s
Info: Dumping state to _to_trash/circular_disc_central_pot_100000/dump/dump_0000004.sham [SPH][rank=0]
Info: Scheduler step timings : [Scheduler][rank=0]
metadata sync : 7.14 us (55.2%)
Info: dump to _to_trash/circular_disc_central_pot_100000/dump/dump_0000004.sham [Shamrock Dump][rank=0]
- took 10.92 ms, bandwidth = 1.02 GB/s
Info: compute_column_integ field_name: rho, rays count: 1048576 [sph::CartesianRender][rank=0]
Info: compute_column_integ took 1739.29 ms [sph::CartesianRender][rank=0]
---------------- t = 0.08, dt = 0.006387073048379539 ----------------
Info: summary : [LoadBalance][rank=0]
Info: - strategy "psweep" : max = 100000 min = 100000 [LoadBalance][rank=0]
Info: - strategy "round robin" : max = 100000 min = 100000 [LoadBalance][rank=0]
Info: Loadbalance stats : [LoadBalance][rank=0]
npatch = 1
min = 100000
max = 100000
avg = 100000
efficiency = 100.00%
Info: Scheduler step timings : [Scheduler][rank=0]
metadata sync : 7.55 us (1.6%)
patch tree reduce : 1583.00 ns (0.3%)
gen split merge : 752.00 ns (0.2%)
split / merge op : 0/0
apply split merge : 25.18 us (5.5%)
LB compute : 414.65 us (90.0%)
LB move op cnt : 0
LB apply : 3.87 us (0.8%)
Info: Scheduler step timings : [Scheduler][rank=0]
metadata sync : 2.52 us (68.8%)
Info: free boundaries skipping geometry update [PositionUpdated][rank=0]
Info: conservation infos : [sph::Model][rank=0]
sum v = (-4.459167260037727e-05,-4.422111730355288e-06,3.4383963068245475e-08)
sum a = (-0.0005140167040719078,-0.00012188033669855778,4.7012507099540834e-08)
sum e = 0.050220214861030156
sum de = 0.0003935871974945001
Info: CFL hydro = 0.006238835997503293 sink sink = inf [SPH][rank=0]
Info: cfl dt = 0.006238835997503293 cfl multiplier : 0.9995534179401648 [sph::Model][rank=0]
Info: Timestep perf report: [sph::Model][rank=0]
+======+============+========+========+===========+======+=============+=============+=============+
| rank | rate (N/s) | Nobj | Npatch | tstep | MPI | alloc d% h% | mem (max) d | mem (max) h |
+======+============+========+========+===========+======+=============+=============+=============+
| 0 | 1.8075e+05 | 100000 | 1 | 5.532e-01 | 0.0% | 0.0% 0.0% | 1.16 GB | 5.04 MB |
+------+------------+--------+--------+-----------+------+-------------+-------------+-------------+
Info: estimated rate : 41.56159471996562 (tsim/hr) [sph::Model][rank=0]
---------------- t = 0.08638707304837955, dt = 0.0036129269516204515 ----------------
Info: summary : [LoadBalance][rank=0]
Info: - strategy "psweep" : max = 100000 min = 100000 [LoadBalance][rank=0]
Info: - strategy "round robin" : max = 100000 min = 100000 [LoadBalance][rank=0]
Info: Loadbalance stats : [LoadBalance][rank=0]
npatch = 1
min = 100000
max = 100000
avg = 100000
efficiency = 100.00%
Info: Scheduler step timings : [Scheduler][rank=0]
metadata sync : 6.68 us (1.8%)
patch tree reduce : 1373.00 ns (0.4%)
gen split merge : 821.00 ns (0.2%)
split / merge op : 0/0
apply split merge : 1162.00 ns (0.3%)
LB compute : 347.17 us (94.3%)
LB move op cnt : 0
LB apply : 3.95 us (1.1%)
Info: Scheduler step timings : [Scheduler][rank=0]
metadata sync : 2.58 us (66.8%)
Info: free boundaries skipping geometry update [PositionUpdated][rank=0]
Info: conservation infos : [sph::Model][rank=0]
sum v = (-4.64515116217771e-05,-4.897198854375949e-06,3.4327801343093846e-08)
sum a = (-0.0005146075529739466,-0.00012817820048114645,5.056437294315569e-09)
sum e = 0.0502136484583864
sum de = 0.0004121351170443447
Info: CFL hydro = 0.006176586488189481 sink sink = inf [SPH][rank=0]
Info: cfl dt = 0.006176586488189481 cfl multiplier : 0.9997022786267765 [sph::Model][rank=0]
Info: Timestep perf report: [sph::Model][rank=0]
+======+============+========+========+===========+======+=============+=============+=============+
| rank | rate (N/s) | Nobj | Npatch | tstep | MPI | alloc d% h% | mem (max) d | mem (max) h |
+======+============+========+========+===========+======+=============+=============+=============+
| 0 | 1.8031e+05 | 100000 | 1 | 5.546e-01 | 0.0% | 0.0% 0.0% | 1.16 GB | 5.04 MB |
+------+------------+--------+--------+-----------+------+-------------+-------------+-------------+
Info: estimated rate : 23.452695615450978 (tsim/hr) [sph::Model][rank=0]
Info: iteration since start : 21 [SPH][rank=0]
Info: time since start : 2154.20717075 (s) [SPH][rank=0]
Info: compute_column_integ field_name: rho, rays count: 1048576 [sph::CartesianRender][rank=0]
Info: compute_column_integ took 1740.57 ms [sph::CartesianRender][rank=0]
---------------- t = 0.09, dt = 0.006176586488189481 ----------------
Info: summary : [LoadBalance][rank=0]
Info: - strategy "psweep" : max = 100000 min = 100000 [LoadBalance][rank=0]
Info: - strategy "round robin" : max = 100000 min = 100000 [LoadBalance][rank=0]
Info: Loadbalance stats : [LoadBalance][rank=0]
npatch = 1
min = 100000
max = 100000
avg = 100000
efficiency = 100.00%
Info: Scheduler step timings : [Scheduler][rank=0]
metadata sync : 8.20 us (1.8%)
patch tree reduce : 1533.00 ns (0.3%)
gen split merge : 791.00 ns (0.2%)
split / merge op : 0/0
apply split merge : 1322.00 ns (0.3%)
LB compute : 444.32 us (95.1%)
LB move op cnt : 0
LB apply : 3.92 us (0.8%)
Info: Scheduler step timings : [Scheduler][rank=0]
metadata sync : 2.98 us (70.4%)
Info: free boundaries skipping geometry update [PositionUpdated][rank=0]
Info: conservation infos : [sph::Model][rank=0]
sum v = (-4.9631097027158165e-05,-5.700279456452369e-06,3.4283240757673e-08)
sum a = (-0.0005157762417440167,-0.00013922828724897038,-6.97918806005775e-08)
sum e = 0.050223555035365575
sum de = 0.0004406017969016454
Info: CFL hydro = 0.006014234148924096 sink sink = inf [SPH][rank=0]
Info: cfl dt = 0.006014234148924096 cfl multiplier : 0.9998015190845176 [sph::Model][rank=0]
Info: Timestep perf report: [sph::Model][rank=0]
+======+============+========+========+===========+======+=============+=============+=============+
| rank | rate (N/s) | Nobj | Npatch | tstep | MPI | alloc d% h% | mem (max) d | mem (max) h |
+======+============+========+========+===========+======+=============+=============+=============+
| 0 | 1.8018e+05 | 100000 | 1 | 5.550e-01 | 0.0% | 0.0% 0.0% | 1.16 GB | 5.04 MB |
+------+------------+--------+--------+-----------+------+-------------+-------------+-------------+
Info: estimated rate : 40.06390163097301 (tsim/hr) [sph::Model][rank=0]
---------------- t = 0.09617658648818948, dt = 0.0038234135118105222 ----------------
Info: summary : [LoadBalance][rank=0]
Info: - strategy "psweep" : max = 100000 min = 100000 [LoadBalance][rank=0]
Info: - strategy "round robin" : max = 100000 min = 100000 [LoadBalance][rank=0]
Info: Loadbalance stats : [LoadBalance][rank=0]
npatch = 1
min = 100000
max = 100000
avg = 100000
efficiency = 100.00%
Info: Scheduler step timings : [Scheduler][rank=0]
metadata sync : 6.77 us (1.8%)
patch tree reduce : 1402.00 ns (0.4%)
gen split merge : 871.00 ns (0.2%)
split / merge op : 0/0
apply split merge : 1021.00 ns (0.3%)
LB compute : 355.39 us (94.3%)
LB move op cnt : 0
LB apply : 4.06 us (1.1%)
Info: Scheduler step timings : [Scheduler][rank=0]
metadata sync : 2.69 us (67.0%)
Info: free boundaries skipping geometry update [PositionUpdated][rank=0]
Info: conservation infos : [sph::Model][rank=0]
sum v = (-5.160673213254498e-05,-6.266732679453991e-06,3.3785243983881525e-08)
sum a = (-0.0005165885898612574,-0.00014626050960692965,-1.1803572942543844e-07)
sum e = 0.05021846714460722
sum de = 0.00045989728263834336
Info: CFL hydro = 0.005883355137233783 sink sink = inf [SPH][rank=0]
Info: cfl dt = 0.005883355137233783 cfl multiplier : 0.9998676793896785 [sph::Model][rank=0]
Info: Timestep perf report: [sph::Model][rank=0]
+======+============+========+========+===========+======+=============+=============+=============+
| rank | rate (N/s) | Nobj | Npatch | tstep | MPI | alloc d% h% | mem (max) d | mem (max) h |
+======+============+========+========+===========+======+=============+=============+=============+
| 0 | 1.8108e+05 | 100000 | 1 | 5.522e-01 | 0.0% | 0.0% 0.0% | 1.16 GB | 5.04 MB |
+------+------------+--------+--------+-----------+------+-------------+-------------+-------------+
Info: estimated rate : 24.925035629509548 (tsim/hr) [sph::Model][rank=0]
Info: iteration since start : 23 [SPH][rank=0]
Info: time since start : 2157.0856921090003 (s) [SPH][rank=0]
Info: dump to _to_trash/circular_disc_central_pot_100000/dump/dump_0000005.vtk [VTK Dump][rank=0]
- took 8.03 ms, bandwidth = 665.32 MB/s
Info: Dumping state to _to_trash/circular_disc_central_pot_100000/dump/dump_0000005.sham [SPH][rank=0]
Info: Scheduler step timings : [Scheduler][rank=0]
metadata sync : 6.89 us (52.4%)
Info: dump to _to_trash/circular_disc_central_pot_100000/dump/dump_0000005.sham [Shamrock Dump][rank=0]
- took 10.59 ms, bandwidth = 1.06 GB/s
Info: compute_column_integ field_name: rho, rays count: 1048576 [sph::CartesianRender][rank=0]
Info: compute_column_integ took 1772.73 ms [sph::CartesianRender][rank=0]
---------------- t = 0.1, dt = 0.005883355137233783 ----------------
Info: summary : [LoadBalance][rank=0]
Info: - strategy "psweep" : max = 100000 min = 100000 [LoadBalance][rank=0]
Info: - strategy "round robin" : max = 100000 min = 100000 [LoadBalance][rank=0]
Info: Loadbalance stats : [LoadBalance][rank=0]
npatch = 1
min = 100000
max = 100000
avg = 100000
efficiency = 100.00%
Info: Scheduler step timings : [Scheduler][rank=0]
metadata sync : 7.25 us (1.7%)
patch tree reduce : 1432.00 ns (0.3%)
gen split merge : 842.00 ns (0.2%)
split / merge op : 0/0
apply split merge : 1162.00 ns (0.3%)
LB compute : 394.88 us (94.9%)
LB move op cnt : 0
LB apply : 3.66 us (0.9%)
Info: Scheduler step timings : [Scheduler][rank=0]
metadata sync : 2.87 us (67.0%)
Info: free boundaries skipping geometry update [PositionUpdated][rank=0]
Info: conservation infos : [sph::Model][rank=0]
sum v = (-5.464755923792454e-05,-7.140678747010443e-06,3.299856977705906e-08)
sum a = (-0.0005179482673430554,-0.0001574044137531624,-1.9503234697460673e-07)
sum e = 0.050227055296689
sum de = 0.000486916158741424
Info: CFL hydro = 0.0056912242397347546 sink sink = inf [SPH][rank=0]
Info: cfl dt = 0.0056912242397347546 cfl multiplier : 0.9999117862597856 [sph::Model][rank=0]
Info: Timestep perf report: [sph::Model][rank=0]
+======+============+========+========+===========+======+=============+=============+=============+
| rank | rate (N/s) | Nobj | Npatch | tstep | MPI | alloc d% h% | mem (max) d | mem (max) h |
+======+============+========+========+===========+======+=============+=============+=============+
| 0 | 1.7800e+05 | 100000 | 1 | 5.618e-01 | 0.0% | 0.0% 0.0% | 1.16 GB | 5.04 MB |
+------+------------+--------+--------+-----------+------+-------------+-------------+-------------+
Info: estimated rate : 37.70030503499524 (tsim/hr) [sph::Model][rank=0]
---------------- t = 0.10588335513723379, dt = 0.004116644862766208 ----------------
Info: summary : [LoadBalance][rank=0]
Info: - strategy "psweep" : max = 100000 min = 100000 [LoadBalance][rank=0]
Info: - strategy "round robin" : max = 100000 min = 100000 [LoadBalance][rank=0]
Info: Loadbalance stats : [LoadBalance][rank=0]
npatch = 1
min = 100000
max = 100000
avg = 100000
efficiency = 100.00%
Info: Scheduler step timings : [Scheduler][rank=0]
metadata sync : 7.01 us (1.8%)
patch tree reduce : 1282.00 ns (0.3%)
gen split merge : 771.00 ns (0.2%)
split / merge op : 0/0
apply split merge : 1373.00 ns (0.4%)
LB compute : 358.13 us (94.2%)
LB move op cnt : 0
LB apply : 3.87 us (1.0%)
Info: Scheduler step timings : [Scheduler][rank=0]
metadata sync : 2.50 us (69.4%)
Info: free boundaries skipping geometry update [PositionUpdated][rank=0]
Info: conservation infos : [sph::Model][rank=0]
sum v = (-5.6783768044615633e-05,-7.821438591120946e-06,3.196919164511237e-08)
sum a = (-0.0005189636147884855,-0.0001654484679289775,-2.508247767821456e-07)
sum e = 0.05022398567597081
sum de = 0.0005071865838681318
Info: CFL hydro = 0.005572057795169468 sink sink = inf [SPH][rank=0]
Info: cfl dt = 0.005572057795169468 cfl multiplier : 0.9999411908398571 [sph::Model][rank=0]
Info: Timestep perf report: [sph::Model][rank=0]
+======+============+========+========+===========+======+=============+=============+=============+
| rank | rate (N/s) | Nobj | Npatch | tstep | MPI | alloc d% h% | mem (max) d | mem (max) h |
+======+============+========+========+===========+======+=============+=============+=============+
| 0 | 1.8081e+05 | 100000 | 1 | 5.531e-01 | 0.0% | 0.0% 0.0% | 1.16 GB | 5.04 MB |
+------+------------+--------+--------+-----------+------+-------------+-------------+-------------+
Info: estimated rate : 26.796506056234737 (tsim/hr) [sph::Model][rank=0]
Info: iteration since start : 25 [SPH][rank=0]
Info: time since start : 2160.027738691 (s) [SPH][rank=0]
Info: compute_column_integ field_name: rho, rays count: 1048576 [sph::CartesianRender][rank=0]
Info: compute_column_integ took 1745.61 ms [sph::CartesianRender][rank=0]
---------------- t = 0.11, dt = 0.005572057795169468 ----------------
Info: summary : [LoadBalance][rank=0]
Info: - strategy "psweep" : max = 100000 min = 100000 [LoadBalance][rank=0]
Info: - strategy "round robin" : max = 100000 min = 100000 [LoadBalance][rank=0]
Info: Loadbalance stats : [LoadBalance][rank=0]
npatch = 1
min = 100000
max = 100000
avg = 100000
efficiency = 100.00%
Info: Scheduler step timings : [Scheduler][rank=0]
metadata sync : 7.74 us (1.7%)
patch tree reduce : 1483.00 ns (0.3%)
gen split merge : 1012.00 ns (0.2%)
split / merge op : 0/0
apply split merge : 1142.00 ns (0.2%)
LB compute : 442.36 us (95.1%)
LB move op cnt : 0
LB apply : 4.43 us (1.0%)
Info: Scheduler step timings : [Scheduler][rank=0]
metadata sync : 2.52 us (69.2%)
Info: free boundaries skipping geometry update [PositionUpdated][rank=0]
Info: conservation infos : [sph::Model][rank=0]
sum v = (-5.967755321222929e-05,-8.759884273699336e-06,3.045674268264413e-08)
sum a = (-0.0005203962055905046,-0.000176689414195831,-3.2876027707396e-07)
sum e = 0.05023098329068512
sum de = 0.0005326607127616463
Info: CFL hydro = 0.0054194647391847175 sink sink = inf [SPH][rank=0]
Info: cfl dt = 0.0054194647391847175 cfl multiplier : 0.999960793893238 [sph::Model][rank=0]
Info: Timestep perf report: [sph::Model][rank=0]
+======+============+========+========+===========+======+=============+=============+=============+
| rank | rate (N/s) | Nobj | Npatch | tstep | MPI | alloc d% h% | mem (max) d | mem (max) h |
+======+============+========+========+===========+======+=============+=============+=============+
| 0 | 1.8042e+05 | 100000 | 1 | 5.543e-01 | 0.0% | 0.0% 0.0% | 1.16 GB | 5.04 MB |
+------+------------+--------+--------+-----------+------+-------------+-------------+-------------+
Info: estimated rate : 36.19157769532276 (tsim/hr) [sph::Model][rank=0]
---------------- t = 0.11557205779516946, dt = 0.004427942204830532 ----------------
Info: summary : [LoadBalance][rank=0]
Info: - strategy "psweep" : max = 100000 min = 100000 [LoadBalance][rank=0]
Info: - strategy "round robin" : max = 100000 min = 100000 [LoadBalance][rank=0]
Info: Loadbalance stats : [LoadBalance][rank=0]
npatch = 1
min = 100000
max = 100000
avg = 100000
efficiency = 100.00%
Info: Scheduler step timings : [Scheduler][rank=0]
metadata sync : 6.66 us (1.8%)
patch tree reduce : 1182.00 ns (0.3%)
gen split merge : 791.00 ns (0.2%)
split / merge op : 0/0
apply split merge : 1212.00 ns (0.3%)
LB compute : 344.95 us (94.4%)
LB move op cnt : 0
LB apply : 3.60 us (1.0%)
Info: Scheduler step timings : [Scheduler][rank=0]
metadata sync : 2.65 us (66.1%)
Info: free boundaries skipping geometry update [PositionUpdated][rank=0]
Info: conservation infos : [sph::Model][rank=0]
sum v = (-6.198582877356893e-05,-9.573572389102761e-06,2.878388062056022e-08)
sum a = (-0.0005215629192974633,-0.00018592640781379082,-3.9258869501171656e-07)
sum e = 0.050230074825999886
sum de = 0.0005538421357854508
Info: CFL hydro = 0.005310660532810927 sink sink = inf [SPH][rank=0]
Info: cfl dt = 0.005310660532810927 cfl multiplier : 0.999973862595492 [sph::Model][rank=0]
Info: Timestep perf report: [sph::Model][rank=0]
+======+============+========+========+===========+======+=============+=============+=============+
| rank | rate (N/s) | Nobj | Npatch | tstep | MPI | alloc d% h% | mem (max) d | mem (max) h |
+======+============+========+========+===========+======+=============+=============+=============+
| 0 | 1.7986e+05 | 100000 | 1 | 5.560e-01 | 0.0% | 0.0% 0.0% | 1.16 GB | 5.04 MB |
+------+------------+--------+--------+-----------+------+-------------+-------------+-------------+
Info: estimated rate : 28.67094954827784 (tsim/hr) [sph::Model][rank=0]
Info: iteration since start : 27 [SPH][rank=0]
Info: time since start : 2162.914521599 (s) [SPH][rank=0]
Info: dump to _to_trash/circular_disc_central_pot_100000/dump/dump_0000006.vtk [VTK Dump][rank=0]
- took 8.20 ms, bandwidth = 651.69 MB/s
Info: Dumping state to _to_trash/circular_disc_central_pot_100000/dump/dump_0000006.sham [SPH][rank=0]
Info: Scheduler step timings : [Scheduler][rank=0]
metadata sync : 6.41 us (53.8%)
Info: dump to _to_trash/circular_disc_central_pot_100000/dump/dump_0000006.sham [Shamrock Dump][rank=0]
- took 10.41 ms, bandwidth = 1.07 GB/s
Info: compute_column_integ field_name: rho, rays count: 1048576 [sph::CartesianRender][rank=0]
Info: compute_column_integ took 1745.03 ms [sph::CartesianRender][rank=0]
---------------- t = 0.12, dt = 0.005310660532810927 ----------------
Info: summary : [LoadBalance][rank=0]
Info: - strategy "psweep" : max = 100000 min = 100000 [LoadBalance][rank=0]
Info: - strategy "round robin" : max = 100000 min = 100000 [LoadBalance][rank=0]
Info: Loadbalance stats : [LoadBalance][rank=0]
npatch = 1
min = 100000
max = 100000
avg = 100000
efficiency = 100.00%
Info: Scheduler step timings : [Scheduler][rank=0]
metadata sync : 7.52 us (1.7%)
patch tree reduce : 1453.00 ns (0.3%)
gen split merge : 751.00 ns (0.2%)
split / merge op : 0/0
apply split merge : 1131.00 ns (0.3%)
LB compute : 411.74 us (94.8%)
LB move op cnt : 0
LB apply : 4.12 us (0.9%)
Info: Scheduler step timings : [Scheduler][rank=0]
metadata sync : 2.46 us (70.9%)
Info: free boundaries skipping geometry update [PositionUpdated][rank=0]
Info: conservation infos : [sph::Model][rank=0]
sum v = (-6.475825545489097e-05,-1.0581414862022281e-05,2.6557661059507012e-08)
sum a = (-0.0005229675395632233,-0.0001973838394392645,-4.7125465869209574e-07)
sum e = 0.05023558779669057
sum de = 0.0005779338206053286
Info: CFL hydro = 0.005584624906323711 sink sink = inf [SPH][rank=0]
Info: cfl dt = 0.005584624906323711 cfl multiplier : 0.9999825750636614 [sph::Model][rank=0]
Info: Timestep perf report: [sph::Model][rank=0]
+======+============+========+========+===========+======+=============+=============+=============+
| rank | rate (N/s) | Nobj | Npatch | tstep | MPI | alloc d% h% | mem (max) d | mem (max) h |
+======+============+========+========+===========+======+=============+=============+=============+
| 0 | 1.8002e+05 | 100000 | 1 | 5.555e-01 | 0.0% | 0.0% 0.0% | 1.16 GB | 5.04 MB |
+------+------------+--------+--------+-----------+------+-------------+-------------+-------------+
Info: estimated rate : 34.41615451003257 (tsim/hr) [sph::Model][rank=0]
---------------- t = 0.12531066053281092, dt = 0.00468933946718908 ----------------
Info: summary : [LoadBalance][rank=0]
Info: - strategy "psweep" : max = 100000 min = 100000 [LoadBalance][rank=0]
Info: - strategy "round robin" : max = 100000 min = 100000 [LoadBalance][rank=0]
Info: Loadbalance stats : [LoadBalance][rank=0]
npatch = 1
min = 100000
max = 100000
avg = 100000
efficiency = 100.00%
Info: Scheduler step timings : [Scheduler][rank=0]
metadata sync : 6.45 us (1.5%)
patch tree reduce : 1273.00 ns (0.3%)
gen split merge : 1212.00 ns (0.3%)
split / merge op : 0/0
apply split merge : 1113.00 ns (0.3%)
LB compute : 415.94 us (95.0%)
LB move op cnt : 0
LB apply : 4.48 us (1.0%)
Info: Scheduler step timings : [Scheduler][rank=0]
metadata sync : 2.52 us (70.5%)
Info: free boundaries skipping geometry update [PositionUpdated][rank=0]
Info: conservation infos : [sph::Model][rank=0]
sum v = (-6.721435750892302e-05,-1.1537437955461454e-05,2.4138903875107607e-08)
sum a = (-0.0005241883621506704,-0.00020785926441693745,-5.425330117746971e-07)
sum e = 0.05023655135287885
sum de = 0.0005996837844120799
Info: CFL hydro = 0.005380472025086704 sink sink = inf [SPH][rank=0]
Info: cfl dt = 0.005380472025086704 cfl multiplier : 0.9999883833757742 [sph::Model][rank=0]
Info: Timestep perf report: [sph::Model][rank=0]
+======+============+========+========+===========+======+=============+=============+=============+
| rank | rate (N/s) | Nobj | Npatch | tstep | MPI | alloc d% h% | mem (max) d | mem (max) h |
+======+============+========+========+===========+======+=============+=============+=============+
| 0 | 1.8055e+05 | 100000 | 1 | 5.539e-01 | 0.0% | 0.0% 0.0% | 1.16 GB | 5.04 MB |
+------+------------+--------+--------+-----------+------+-------------+-------------+-------------+
Info: estimated rate : 30.480046402424033 (tsim/hr) [sph::Model][rank=0]
Info: iteration since start : 29 [SPH][rank=0]
Info: time since start : 2165.8234517680003 (s) [SPH][rank=0]
Info: compute_column_integ field_name: rho, rays count: 1048576 [sph::CartesianRender][rank=0]
Info: compute_column_integ took 1744.82 ms [sph::CartesianRender][rank=0]
---------------- t = 0.13, dt = 0.005380472025086704 ----------------
Info: summary : [LoadBalance][rank=0]
Info: - strategy "psweep" : max = 100000 min = 100000 [LoadBalance][rank=0]
Info: - strategy "round robin" : max = 100000 min = 100000 [LoadBalance][rank=0]
Info: Loadbalance stats : [LoadBalance][rank=0]
npatch = 1
min = 100000
max = 100000
avg = 100000
efficiency = 100.00%
Info: Scheduler step timings : [Scheduler][rank=0]
metadata sync : 8.18 us (1.8%)
patch tree reduce : 1412.00 ns (0.3%)
gen split merge : 811.00 ns (0.2%)
split / merge op : 0/0
apply split merge : 1132.00 ns (0.2%)
LB compute : 432.05 us (95.0%)
LB move op cnt : 0
LB apply : 4.14 us (0.9%)
Info: Scheduler step timings : [Scheduler][rank=0]
metadata sync : 3.05 us (69.1%)
Info: free boundaries skipping geometry update [PositionUpdated][rank=0]
Info: conservation infos : [sph::Model][rank=0]
sum v = (-7.003760075312107e-05,-1.268038032470796e-05,2.1052695985433607e-08)
sum a = (-0.0005255338692504452,-0.0002203134562204754,-6.26301056537293e-07)
sum e = 0.05024187981482957
sum de = 0.0006235979337532802
Info: CFL hydro = 0.00548132660073205 sink sink = inf [SPH][rank=0]
Info: cfl dt = 0.00548132660073205 cfl multiplier : 0.9999922555838495 [sph::Model][rank=0]
Info: Timestep perf report: [sph::Model][rank=0]
+======+============+========+========+===========+======+=============+=============+=============+
| rank | rate (N/s) | Nobj | Npatch | tstep | MPI | alloc d% h% | mem (max) d | mem (max) h |
+======+============+========+========+===========+======+=============+=============+=============+
| 0 | 1.7995e+05 | 100000 | 1 | 5.557e-01 | 0.0% | 0.0% 0.0% | 1.16 GB | 5.04 MB |
+------+------------+--------+--------+-----------+------+-------------+-------------+-------------+
Info: estimated rate : 34.85490614876997 (tsim/hr) [sph::Model][rank=0]
---------------- t = 0.1353804720250867, dt = 0.004619527974913301 ----------------
Info: summary : [LoadBalance][rank=0]
Info: - strategy "psweep" : max = 100000 min = 100000 [LoadBalance][rank=0]
Info: - strategy "round robin" : max = 100000 min = 100000 [LoadBalance][rank=0]
Info: Loadbalance stats : [LoadBalance][rank=0]
npatch = 1
min = 100000
max = 100000
avg = 100000
efficiency = 100.00%
Info: Scheduler step timings : [Scheduler][rank=0]
metadata sync : 6.83 us (1.8%)
patch tree reduce : 1312.00 ns (0.4%)
gen split merge : 922.00 ns (0.2%)
split / merge op : 0/0
apply split merge : 1133.00 ns (0.3%)
LB compute : 351.67 us (94.3%)
LB move op cnt : 0
LB apply : 3.55 us (1.0%)
Info: Scheduler step timings : [Scheduler][rank=0]
metadata sync : 2.69 us (68.7%)
Info: free boundaries skipping geometry update [PositionUpdated][rank=0]
Info: conservation infos : [sph::Model][rank=0]
sum v = (-7.246893889555169e-05,-1.3731629214268079e-05,1.7934124923318088e-08)
sum a = (-0.0005266148831053623,-0.00023138908652180307,-6.998098053863577e-07)
sum e = 0.05024260201566396
sum de = 0.0006446058804304744
Info: CFL hydro = 0.0053629461079758136 sink sink = inf [SPH][rank=0]
Info: cfl dt = 0.0053629461079758136 cfl multiplier : 0.9999948370558996 [sph::Model][rank=0]
Info: Timestep perf report: [sph::Model][rank=0]
+======+============+========+========+===========+======+=============+=============+=============+
| rank | rate (N/s) | Nobj | Npatch | tstep | MPI | alloc d% h% | mem (max) d | mem (max) h |
+======+============+========+========+===========+======+=============+=============+=============+
| 0 | 1.8077e+05 | 100000 | 1 | 5.532e-01 | 0.0% | 0.0% 0.0% | 1.16 GB | 5.04 MB |
+------+------------+--------+--------+-----------+------+-------------+-------------+-------------+
Info: estimated rate : 30.06322463772017 (tsim/hr) [sph::Model][rank=0]
Info: iteration since start : 31 [SPH][rank=0]
Info: time since start : 2168.707762938 (s) [SPH][rank=0]
Info: dump to _to_trash/circular_disc_central_pot_100000/dump/dump_0000007.vtk [VTK Dump][rank=0]
- took 8.05 ms, bandwidth = 663.29 MB/s
Info: Dumping state to _to_trash/circular_disc_central_pot_100000/dump/dump_0000007.sham [SPH][rank=0]
Info: Scheduler step timings : [Scheduler][rank=0]
metadata sync : 6.44 us (53.9%)
Info: dump to _to_trash/circular_disc_central_pot_100000/dump/dump_0000007.sham [Shamrock Dump][rank=0]
- took 10.68 ms, bandwidth = 1.05 GB/s
Info: compute_column_integ field_name: rho, rays count: 1048576 [sph::CartesianRender][rank=0]
Info: compute_column_integ took 1748.91 ms [sph::CartesianRender][rank=0]
---------------- t = 0.14, dt = 0.0053629461079758136 ----------------
Info: summary : [LoadBalance][rank=0]
Info: - strategy "psweep" : max = 100000 min = 100000 [LoadBalance][rank=0]
Info: - strategy "round robin" : max = 100000 min = 100000 [LoadBalance][rank=0]
Info: Loadbalance stats : [LoadBalance][rank=0]
npatch = 1
min = 100000
max = 100000
avg = 100000
efficiency = 100.00%
Info: Scheduler step timings : [Scheduler][rank=0]
metadata sync : 132.00 us (21.9%)
patch tree reduce : 1623.00 ns (0.3%)
gen split merge : 841.00 ns (0.1%)
split / merge op : 0/0
apply split merge : 1052.00 ns (0.2%)
LB compute : 456.14 us (75.6%)
LB move op cnt : 0
LB apply : 4.41 us (0.7%)
Info: Scheduler step timings : [Scheduler][rank=0]
metadata sync : 2.69 us (72.2%)
Info: free boundaries skipping geometry update [PositionUpdated][rank=0]
Info: conservation infos : [sph::Model][rank=0]
sum v = (-7.529564302017087e-05,-1.4998138507261225e-05,1.4011294790346048e-08)
sum a = (-0.0005277479730181583,-0.0002447077048673572,-7.868784990340767e-07)
sum e = 0.05024829807640161
sum de = 0.0006677482085564423
Info: CFL hydro = 0.005234197396630076 sink sink = inf [SPH][rank=0]
Info: cfl dt = 0.005234197396630076 cfl multiplier : 0.9999965580372665 [sph::Model][rank=0]
Info: Timestep perf report: [sph::Model][rank=0]
+======+============+========+========+===========+======+=============+=============+=============+
| rank | rate (N/s) | Nobj | Npatch | tstep | MPI | alloc d% h% | mem (max) d | mem (max) h |
+======+============+========+========+===========+======+=============+=============+=============+
| 0 | 1.7949e+05 | 100000 | 1 | 5.571e-01 | 0.0% | 0.0% 0.0% | 1.16 GB | 5.04 MB |
+------+------------+--------+--------+-----------+------+-------------+-------------+-------------+
Info: estimated rate : 34.65264757223729 (tsim/hr) [sph::Model][rank=0]
---------------- t = 0.14536294610797582, dt = 0.004637053892024179 ----------------
Info: summary : [LoadBalance][rank=0]
Info: - strategy "psweep" : max = 100000 min = 100000 [LoadBalance][rank=0]
Info: - strategy "round robin" : max = 100000 min = 100000 [LoadBalance][rank=0]
Info: Loadbalance stats : [LoadBalance][rank=0]
npatch = 1
min = 100000
max = 100000
avg = 100000
efficiency = 100.00%
Info: Scheduler step timings : [Scheduler][rank=0]
metadata sync : 6.61 us (1.8%)
patch tree reduce : 1202.00 ns (0.3%)
gen split merge : 772.00 ns (0.2%)
split / merge op : 0/0
apply split merge : 1413.00 ns (0.4%)
LB compute : 345.97 us (94.4%)
LB move op cnt : 0
LB apply : 3.60 us (1.0%)
Info: Scheduler step timings : [Scheduler][rank=0]
metadata sync : 2.65 us (68.0%)
Info: free boundaries skipping geometry update [PositionUpdated][rank=0]
Info: conservation infos : [sph::Model][rank=0]
sum v = (-7.77458771625331e-05,-1.6168574838737725e-05,1.0129024427990345e-08)
sum a = (-0.0005285925268273856,-0.00025663122837664117,-8.635611551153989e-07)
sum e = 0.050249333483234994
sum de = 0.0006882053030857375
Info: CFL hydro = 0.005130842104743839 sink sink = inf [SPH][rank=0]
Info: cfl dt = 0.005130842104743839 cfl multiplier : 0.9999977053581777 [sph::Model][rank=0]
Info: Timestep perf report: [sph::Model][rank=0]
+======+============+========+========+===========+======+=============+=============+=============+
| rank | rate (N/s) | Nobj | Npatch | tstep | MPI | alloc d% h% | mem (max) d | mem (max) h |
+======+============+========+========+===========+======+=============+=============+=============+
| 0 | 1.7949e+05 | 100000 | 1 | 5.571e-01 | 0.0% | 0.0% 0.0% | 1.16 GB | 5.04 MB |
+------+------------+--------+--------+-----------+------+-------------+-------------+-------------+
Info: estimated rate : 29.96254999625543 (tsim/hr) [sph::Model][rank=0]
Info: iteration since start : 33 [SPH][rank=0]
Info: time since start : 2171.62570507 (s) [SPH][rank=0]
Info: compute_column_integ field_name: rho, rays count: 1048576 [sph::CartesianRender][rank=0]
Info: compute_column_integ took 1743.58 ms [sph::CartesianRender][rank=0]
---------------- t = 0.15, dt = 0.005130842104743839 ----------------
Info: summary : [LoadBalance][rank=0]
Info: - strategy "psweep" : max = 100000 min = 100000 [LoadBalance][rank=0]
Info: - strategy "round robin" : max = 100000 min = 100000 [LoadBalance][rank=0]
Info: Loadbalance stats : [LoadBalance][rank=0]
npatch = 1
min = 100000
max = 100000
avg = 100000
efficiency = 100.00%
Info: Scheduler step timings : [Scheduler][rank=0]
metadata sync : 8.02 us (1.5%)
patch tree reduce : 1452.00 ns (0.3%)
gen split merge : 782.00 ns (0.1%)
split / merge op : 0/0
apply split merge : 1122.00 ns (0.2%)
LB compute : 500.48 us (95.7%)
LB move op cnt : 0
LB apply : 3.99 us (0.8%)
Info: Scheduler step timings : [Scheduler][rank=0]
metadata sync : 2.62 us (69.4%)
Info: free boundaries skipping geometry update [PositionUpdated][rank=0]
Info: conservation infos : [sph::Model][rank=0]
sum v = (-8.045996007619687e-05,-1.7512954161226085e-05,5.5204376888784215e-09)
sum a = (-0.0005293450690473402,-0.0002702764400576835,-9.498265930836721e-07)
sum e = 0.0502543419521209
sum de = 0.0007097328048546787
Info: CFL hydro = 0.005023588607798861 sink sink = inf [SPH][rank=0]
Info: cfl dt = 0.005023588607798861 cfl multiplier : 0.9999984702387851 [sph::Model][rank=0]
Info: Timestep perf report: [sph::Model][rank=0]
+======+============+========+========+===========+======+=============+=============+=============+
| rank | rate (N/s) | Nobj | Npatch | tstep | MPI | alloc d% h% | mem (max) d | mem (max) h |
+======+============+========+========+===========+======+=============+=============+=============+
| 0 | 1.7809e+05 | 100000 | 1 | 5.615e-01 | 0.0% | 0.0% 0.0% | 1.16 GB | 5.04 MB |
+------+------------+--------+--------+-----------+------+-------------+-------------+-------------+
Info: estimated rate : 32.89450409548309 (tsim/hr) [sph::Model][rank=0]
---------------- t = 0.15513084210474384, dt = 0.00486915789525616 ----------------
Info: summary : [LoadBalance][rank=0]
Info: - strategy "psweep" : max = 100000 min = 100000 [LoadBalance][rank=0]
Info: - strategy "round robin" : max = 100000 min = 100000 [LoadBalance][rank=0]
Info: Loadbalance stats : [LoadBalance][rank=0]
npatch = 1
min = 100000
max = 100000
avg = 100000
efficiency = 100.00%
Info: Scheduler step timings : [Scheduler][rank=0]
metadata sync : 6.66 us (1.6%)
patch tree reduce : 1253.00 ns (0.3%)
gen split merge : 861.00 ns (0.2%)
split / merge op : 0/0
apply split merge : 1143.00 ns (0.3%)
LB compute : 399.47 us (95.0%)
LB move op cnt : 0
LB apply : 3.76 us (0.9%)
Info: Scheduler step timings : [Scheduler][rank=0]
metadata sync : 2.46 us (69.8%)
Info: free boundaries skipping geometry update [PositionUpdated][rank=0]
Info: conservation infos : [sph::Model][rank=0]
sum v = (-8.303935538611614e-05,-1.8863978536555705e-05,6.742748633911332e-10)
sum a = (-0.0005298485886218948,-0.00028367102884085536,-1.0329747059671885e-06)
sum e = 0.050257094261824904
sum de = 0.0007301559541244692
Info: CFL hydro = 0.00489637326058909 sink sink = inf [SPH][rank=0]
Info: cfl dt = 0.00489637326058909 cfl multiplier : 0.99999898015919 [sph::Model][rank=0]
Info: Timestep perf report: [sph::Model][rank=0]
+======+============+========+========+===========+======+=============+=============+=============+
| rank | rate (N/s) | Nobj | Npatch | tstep | MPI | alloc d% h% | mem (max) d | mem (max) h |
+======+============+========+========+===========+======+=============+=============+=============+
| 0 | 1.7636e+05 | 100000 | 1 | 5.670e-01 | 0.0% | 0.0% 0.0% | 1.16 GB | 5.04 MB |
+------+------------+--------+--------+-----------+------+-------------+-------------+-------------+
Info: estimated rate : 30.913569549328518 (tsim/hr) [sph::Model][rank=0]
Info: iteration since start : 35 [SPH][rank=0]
Info: time since start : 2174.528630915 (s) [SPH][rank=0]
Info: dump to _to_trash/circular_disc_central_pot_100000/dump/dump_0000008.vtk [VTK Dump][rank=0]
- took 8.21 ms, bandwidth = 650.55 MB/s
Info: Dumping state to _to_trash/circular_disc_central_pot_100000/dump/dump_0000008.sham [SPH][rank=0]
Info: Scheduler step timings : [Scheduler][rank=0]
metadata sync : 7.23 us (55.8%)
Info: dump to _to_trash/circular_disc_central_pot_100000/dump/dump_0000008.sham [Shamrock Dump][rank=0]
- took 10.90 ms, bandwidth = 1.03 GB/s
Info: compute_column_integ field_name: rho, rays count: 1048576 [sph::CartesianRender][rank=0]
Info: compute_column_integ took 1747.24 ms [sph::CartesianRender][rank=0]
---------------- t = 0.16, dt = 0.00489637326058909 ----------------
Info: summary : [LoadBalance][rank=0]
Info: - strategy "psweep" : max = 100000 min = 100000 [LoadBalance][rank=0]
Info: - strategy "round robin" : max = 100000 min = 100000 [LoadBalance][rank=0]
Info: Loadbalance stats : [LoadBalance][rank=0]
npatch = 1
min = 100000
max = 100000
avg = 100000
efficiency = 100.00%
Info: Scheduler step timings : [Scheduler][rank=0]
metadata sync : 7.98 us (1.9%)
patch tree reduce : 1553.00 ns (0.4%)
gen split merge : 1042.00 ns (0.2%)
split / merge op : 0/0
apply split merge : 1151.00 ns (0.3%)
LB compute : 394.79 us (94.5%)
LB move op cnt : 0
LB apply : 4.03 us (1.0%)
Info: Scheduler step timings : [Scheduler][rank=0]
metadata sync : 2.47 us (70.1%)
Info: free boundaries skipping geometry update [PositionUpdated][rank=0]
Info: conservation infos : [sph::Model][rank=0]
sum v = (-8.563491770576288e-05,-2.0285547960831494e-05,-4.585985510931123e-09)
sum a = (-0.0005301125706722303,-0.00029758330068667415,-1.1177611603867345e-06)
sum e = 0.050260808571191085
sum de = 0.00075009920493455
Info: CFL hydro = 0.004777000507066701 sink sink = inf [SPH][rank=0]
Info: cfl dt = 0.004777000507066701 cfl multiplier : 0.9999993201061267 [sph::Model][rank=0]
Info: Timestep perf report: [sph::Model][rank=0]
+======+============+========+========+===========+======+=============+=============+=============+
| rank | rate (N/s) | Nobj | Npatch | tstep | MPI | alloc d% h% | mem (max) d | mem (max) h |
+======+============+========+========+===========+======+=============+=============+=============+
| 0 | 1.7671e+05 | 100000 | 1 | 5.659e-01 | 0.0% | 0.0% 0.0% | 1.16 GB | 5.04 MB |
+------+------------+--------+--------+-----------+------+-------------+-------------+-------------+
Info: estimated rate : 31.148712168440294 (tsim/hr) [sph::Model][rank=0]
---------------- t = 0.1648963732605891, dt = 0.004777000507066701 ----------------
Info: summary : [LoadBalance][rank=0]
Info: - strategy "psweep" : max = 100000 min = 100000 [LoadBalance][rank=0]
Info: - strategy "round robin" : max = 100000 min = 100000 [LoadBalance][rank=0]
Info: Loadbalance stats : [LoadBalance][rank=0]
npatch = 1
min = 100000
max = 100000
avg = 100000
efficiency = 100.00%
Info: Scheduler step timings : [Scheduler][rank=0]
metadata sync : 6.40 us (1.7%)
patch tree reduce : 1342.00 ns (0.3%)
gen split merge : 872.00 ns (0.2%)
split / merge op : 0/0
apply split merge : 1192.00 ns (0.3%)
LB compute : 362.75 us (94.5%)
LB move op cnt : 0
LB apply : 3.71 us (1.0%)
Info: Scheduler step timings : [Scheduler][rank=0]
metadata sync : 2.54 us (70.3%)
Info: free boundaries skipping geometry update [PositionUpdated][rank=0]
Info: conservation infos : [sph::Model][rank=0]
sum v = (-8.816791200199055e-05,-2.1741163377033657e-05,-1.0133104205018821e-08)
sum a = (-0.0005301017251845929,-0.0003115869634190173,-1.201535120954125e-06)
sum e = 0.05026411096975061
sum de = 0.00076919037432409
Info: CFL hydro = 0.004669682099885259 sink sink = inf [SPH][rank=0]
Info: cfl dt = 0.004669682099885259 cfl multiplier : 0.9999995467374179 [sph::Model][rank=0]
Info: Timestep perf report: [sph::Model][rank=0]
+======+============+========+========+===========+======+=============+=============+=============+
| rank | rate (N/s) | Nobj | Npatch | tstep | MPI | alloc d% h% | mem (max) d | mem (max) h |
+======+============+========+========+===========+======+=============+=============+=============+
| 0 | 1.8003e+05 | 100000 | 1 | 5.555e-01 | 0.0% | 0.0% 0.0% | 1.16 GB | 5.04 MB |
+------+------------+--------+--------+-----------+------+-------------+-------------+-------------+
Info: estimated rate : 30.96058442757972 (tsim/hr) [sph::Model][rank=0]
---------------- t = 0.1696733737676558, dt = 0.0003266262323442237 ----------------
Info: summary : [LoadBalance][rank=0]
Info: - strategy "psweep" : max = 100000 min = 100000 [LoadBalance][rank=0]
Info: - strategy "round robin" : max = 100000 min = 100000 [LoadBalance][rank=0]
Info: Loadbalance stats : [LoadBalance][rank=0]
npatch = 1
min = 100000
max = 100000
avg = 100000
efficiency = 100.00%
Info: Scheduler step timings : [Scheduler][rank=0]
metadata sync : 6.50 us (1.7%)
patch tree reduce : 1152.00 ns (0.3%)
gen split merge : 772.00 ns (0.2%)
split / merge op : 0/0
apply split merge : 1132.00 ns (0.3%)
LB compute : 352.11 us (94.5%)
LB move op cnt : 0
LB apply : 4.23 us (1.1%)
Info: Scheduler step timings : [Scheduler][rank=0]
metadata sync : 2.63 us (67.6%)
Info: free boundaries skipping geometry update [PositionUpdated][rank=0]
Info: conservation infos : [sph::Model][rank=0]
sum v = (-8.834103122679975e-05,-2.1876383604935704e-05,-1.0725651220660872e-08)
sum a = (-0.0005300905500711502,-0.000312559827779536,-1.2072986437373787e-06)
sum e = 0.05025769102101849
sum de = 0.0007715714622936871
Info: CFL hydro = 0.004664245044635256 sink sink = inf [SPH][rank=0]
Info: cfl dt = 0.004664245044635256 cfl multiplier : 0.9999996978249452 [sph::Model][rank=0]
Info: Timestep perf report: [sph::Model][rank=0]
+======+============+========+========+===========+======+=============+=============+=============+
| rank | rate (N/s) | Nobj | Npatch | tstep | MPI | alloc d% h% | mem (max) d | mem (max) h |
+======+============+========+========+===========+======+=============+=============+=============+
| 0 | 1.8420e+05 | 100000 | 1 | 5.429e-01 | 0.0% | 0.0% 0.0% | 1.16 GB | 5.04 MB |
+------+------------+--------+--------+-----------+------+-------------+-------------+-------------+
Info: estimated rate : 2.1659219610406977 (tsim/hr) [sph::Model][rank=0]
Info: iteration since start : 38 [SPH][rank=0]
Info: time since start : 2177.996376328 (s) [SPH][rank=0]
Info: compute_column_integ field_name: rho, rays count: 1048576 [sph::CartesianRender][rank=0]
Info: compute_column_integ took 1745.45 ms [sph::CartesianRender][rank=0]
---------------- t = 0.17, dt = 0.004664245044635256 ----------------
Info: summary : [LoadBalance][rank=0]
Info: - strategy "psweep" : max = 100000 min = 100000 [LoadBalance][rank=0]
Info: - strategy "round robin" : max = 100000 min = 100000 [LoadBalance][rank=0]
Info: Loadbalance stats : [LoadBalance][rank=0]
npatch = 1
min = 100000
max = 100000
avg = 100000
efficiency = 100.00%
Info: Scheduler step timings : [Scheduler][rank=0]
metadata sync : 7.71 us (1.5%)
patch tree reduce : 1764.00 ns (0.3%)
gen split merge : 942.00 ns (0.2%)
split / merge op : 0/0
apply split merge : 1073.00 ns (0.2%)
LB compute : 485.08 us (95.5%)
LB move op cnt : 0
LB apply : 4.04 us (0.8%)
Info: Scheduler step timings : [Scheduler][rank=0]
metadata sync : 2.87 us (66.5%)
Info: free boundaries skipping geometry update [PositionUpdated][rank=0]
Info: conservation infos : [sph::Model][rank=0]
sum v = (-9.08135016231346e-05,-2.3334398114318734e-05,-1.6357729195975144e-08)
sum a = (-0.000529770046196032,-0.0003266723940748216,-1.2900902045387758e-06)
sum e = 0.05026769825440091
sum de = 0.0007886465478107171
Info: CFL hydro = 0.004683907411468476 sink sink = inf [SPH][rank=0]
Info: cfl dt = 0.004683907411468476 cfl multiplier : 0.9999997985499635 [sph::Model][rank=0]
Info: Timestep perf report: [sph::Model][rank=0]
+======+============+========+========+===========+======+=============+=============+=============+
| rank | rate (N/s) | Nobj | Npatch | tstep | MPI | alloc d% h% | mem (max) d | mem (max) h |
+======+============+========+========+===========+======+=============+=============+=============+
| 0 | 1.8005e+05 | 100000 | 1 | 5.554e-01 | 0.0% | 0.0% 0.0% | 1.16 GB | 5.04 MB |
+------+------------+--------+--------+-----------+------+-------------+-------------+-------------+
Info: estimated rate : 30.232976596662606 (tsim/hr) [sph::Model][rank=0]
---------------- t = 0.17466424504463526, dt = 0.004683907411468476 ----------------
Info: summary : [LoadBalance][rank=0]
Info: - strategy "psweep" : max = 100000 min = 100000 [LoadBalance][rank=0]
Info: - strategy "round robin" : max = 100000 min = 100000 [LoadBalance][rank=0]
Info: Loadbalance stats : [LoadBalance][rank=0]
npatch = 1
min = 100000
max = 100000
avg = 100000
efficiency = 100.00%
Info: Scheduler step timings : [Scheduler][rank=0]
metadata sync : 7.06 us (1.6%)
patch tree reduce : 1172.00 ns (0.3%)
gen split merge : 831.00 ns (0.2%)
split / merge op : 0/0
apply split merge : 1132.00 ns (0.3%)
LB compute : 412.83 us (95.2%)
LB move op cnt : 0
LB apply : 3.62 us (0.8%)
Info: Scheduler step timings : [Scheduler][rank=0]
metadata sync : 2.83 us (67.7%)
Info: free boundaries skipping geometry update [PositionUpdated][rank=0]
Info: conservation infos : [sph::Model][rank=0]
sum v = (-9.329414801457522e-05,-2.489741359575273e-05,-2.2593472330081627e-08)
sum a = (-0.0005291257584395418,-0.0003412518142396393,-1.3740850337655386e-06)
sum e = 0.05027149983653311
sum de = 0.000806298798027388
Info: CFL hydro = 0.004616914709026796 sink sink = inf [SPH][rank=0]
Info: cfl dt = 0.004616914709026796 cfl multiplier : 0.9999998656999756 [sph::Model][rank=0]
Info: Timestep perf report: [sph::Model][rank=0]
+======+============+========+========+===========+======+=============+=============+=============+
| rank | rate (N/s) | Nobj | Npatch | tstep | MPI | alloc d% h% | mem (max) d | mem (max) h |
+======+============+========+========+===========+======+=============+=============+=============+
| 0 | 1.7975e+05 | 100000 | 1 | 5.563e-01 | 0.0% | 0.0% 0.0% | 1.16 GB | 5.04 MB |
+------+------------+--------+--------+-----------+------+-------------+-------------+-------------+
Info: estimated rate : 30.309815784575147 (tsim/hr) [sph::Model][rank=0]
---------------- t = 0.17934815245610375, dt = 0.0006518475438962446 ----------------
Info: summary : [LoadBalance][rank=0]
Info: - strategy "psweep" : max = 100000 min = 100000 [LoadBalance][rank=0]
Info: - strategy "round robin" : max = 100000 min = 100000 [LoadBalance][rank=0]
Info: Loadbalance stats : [LoadBalance][rank=0]
npatch = 1
min = 100000
max = 100000
avg = 100000
efficiency = 100.00%
Info: Scheduler step timings : [Scheduler][rank=0]
metadata sync : 6.26 us (1.5%)
patch tree reduce : 1462.00 ns (0.3%)
gen split merge : 761.00 ns (0.2%)
split / merge op : 0/0
apply split merge : 1132.00 ns (0.3%)
LB compute : 401.11 us (95.0%)
LB move op cnt : 0
LB apply : 3.98 us (0.9%)
Info: Scheduler step timings : [Scheduler][rank=0]
metadata sync : 2.44 us (68.8%)
Info: free boundaries skipping geometry update [PositionUpdated][rank=0]
Info: conservation infos : [sph::Model][rank=0]
sum v = (-9.363754844853025e-05,-2.515400207980132e-05,-2.3685878286018067e-08)
sum a = (-0.0005290088590044117,-0.0003433126042735348,-1.3858370344045017e-06)
sum e = 0.05026569009315311
sum de = 0.0008098245778131402
Info: CFL hydro = 0.004610325166581742 sink sink = inf [SPH][rank=0]
Info: cfl dt = 0.004610325166581742 cfl multiplier : 0.9999999104666504 [sph::Model][rank=0]
Info: Timestep perf report: [sph::Model][rank=0]
+======+============+========+========+===========+======+=============+=============+=============+
| rank | rate (N/s) | Nobj | Npatch | tstep | MPI | alloc d% h% | mem (max) d | mem (max) h |
+======+============+========+========+===========+======+=============+=============+=============+
| 0 | 1.8385e+05 | 100000 | 1 | 5.439e-01 | 0.0% | 0.0% 0.0% | 1.16 GB | 5.04 MB |
+------+------------+--------+--------+-----------+------+-------------+-------------+-------------+
Info: estimated rate : 4.314251767479548 (tsim/hr) [sph::Model][rank=0]
Info: iteration since start : 41 [SPH][rank=0]
Info: time since start : 2181.4291264890003 (s) [SPH][rank=0]
Info: dump to _to_trash/circular_disc_central_pot_100000/dump/dump_0000009.vtk [VTK Dump][rank=0]
- took 8.05 ms, bandwidth = 663.12 MB/s
Info: Dumping state to _to_trash/circular_disc_central_pot_100000/dump/dump_0000009.sham [SPH][rank=0]
Info: Scheduler step timings : [Scheduler][rank=0]
metadata sync : 6.39 us (53.0%)
Info: dump to _to_trash/circular_disc_central_pot_100000/dump/dump_0000009.sham [Shamrock Dump][rank=0]
- took 10.55 ms, bandwidth = 1.06 GB/s
Info: compute_column_integ field_name: rho, rays count: 1048576 [sph::CartesianRender][rank=0]
Info: compute_column_integ took 1746.56 ms [sph::CartesianRender][rank=0]
---------------- t = 0.18, dt = 0.004610325166581742 ----------------
Info: summary : [LoadBalance][rank=0]
Info: - strategy "psweep" : max = 100000 min = 100000 [LoadBalance][rank=0]
Info: - strategy "round robin" : max = 100000 min = 100000 [LoadBalance][rank=0]
Info: Loadbalance stats : [LoadBalance][rank=0]
npatch = 1
min = 100000
max = 100000
avg = 100000
efficiency = 100.00%
Info: Scheduler step timings : [Scheduler][rank=0]
metadata sync : 7.23 us (1.5%)
patch tree reduce : 1743.00 ns (0.4%)
gen split merge : 782.00 ns (0.2%)
split / merge op : 0/0
apply split merge : 1152.00 ns (0.2%)
LB compute : 471.96 us (95.6%)
LB move op cnt : 0
LB apply : 4.03 us (0.8%)
Info: Scheduler step timings : [Scheduler][rank=0]
metadata sync : 2.67 us (70.9%)
Info: free boundaries skipping geometry update [PositionUpdated][rank=0]
Info: conservation infos : [sph::Model][rank=0]
sum v = (-9.607641320423566e-05,-2.673745647973603e-05,-3.007886789888913e-08)
sum a = (-0.0005279754248150916,-0.0003581132490709239,-1.46938288062994e-06)
sum e = 0.0502756058974416
sum de = 0.0008255909627032738
Info: CFL hydro = 0.004784436480133553 sink sink = inf [SPH][rank=0]
Info: cfl dt = 0.004784436480133553 cfl multiplier : 0.9999999403111003 [sph::Model][rank=0]
Info: Timestep perf report: [sph::Model][rank=0]
+======+============+========+========+===========+======+=============+=============+=============+
| rank | rate (N/s) | Nobj | Npatch | tstep | MPI | alloc d% h% | mem (max) d | mem (max) h |
+======+============+========+========+===========+======+=============+=============+=============+
| 0 | 1.7980e+05 | 100000 | 1 | 5.562e-01 | 0.0% | 0.0% 0.0% | 1.16 GB | 5.04 MB |
+------+------------+--------+--------+-----------+------+-------------+-------------+-------------+
Info: estimated rate : 29.84169160555797 (tsim/hr) [sph::Model][rank=0]
---------------- t = 0.18461032516658174, dt = 0.004784436480133553 ----------------
Info: summary : [LoadBalance][rank=0]
Info: - strategy "psweep" : max = 100000 min = 100000 [LoadBalance][rank=0]
Info: - strategy "round robin" : max = 100000 min = 100000 [LoadBalance][rank=0]
Info: Loadbalance stats : [LoadBalance][rank=0]
npatch = 1
min = 100000
max = 100000
avg = 100000
efficiency = 100.00%
Info: Scheduler step timings : [Scheduler][rank=0]
metadata sync : 6.43 us (1.7%)
patch tree reduce : 1203.00 ns (0.3%)
gen split merge : 761.00 ns (0.2%)
split / merge op : 0/0
apply split merge : 1162.00 ns (0.3%)
LB compute : 354.48 us (94.7%)
LB move op cnt : 0
LB apply : 3.66 us (1.0%)
Info: Scheduler step timings : [Scheduler][rank=0]
metadata sync : 2.36 us (69.6%)
Info: free boundaries skipping geometry update [PositionUpdated][rank=0]
Info: conservation infos : [sph::Model][rank=0]
sum v = (-9.860009585350944e-05,-2.848494446521738e-05,-3.7301623714961996e-08)
sum a = (-0.000526498218522436,-0.00037388102496961595,-1.5568070086083669e-06)
sum e = 0.05028009192116588
sum de = 0.0008423084775995933
Info: CFL hydro = 0.0050752443852714315 sink sink = inf [SPH][rank=0]
Info: cfl dt = 0.0050752443852714315 cfl multiplier : 0.9999999602074002 [sph::Model][rank=0]
Info: Timestep perf report: [sph::Model][rank=0]
+======+============+========+========+===========+======+=============+=============+=============+
| rank | rate (N/s) | Nobj | Npatch | tstep | MPI | alloc d% h% | mem (max) d | mem (max) h |
+======+============+========+========+===========+======+=============+=============+=============+
| 0 | 1.7793e+05 | 100000 | 1 | 5.620e-01 | 0.0% | 0.0% 0.0% | 1.16 GB | 5.04 MB |
+------+------------+--------+--------+-----------+------+-------------+-------------+-------------+
Info: estimated rate : 30.646394963991792 (tsim/hr) [sph::Model][rank=0]
---------------- t = 0.1893947616467153, dt = 0.000605238353284715 ----------------
Info: summary : [LoadBalance][rank=0]
Info: - strategy "psweep" : max = 100000 min = 100000 [LoadBalance][rank=0]
Info: - strategy "round robin" : max = 100000 min = 100000 [LoadBalance][rank=0]
Info: Loadbalance stats : [LoadBalance][rank=0]
npatch = 1
min = 100000
max = 100000
avg = 100000
efficiency = 100.00%
Info: Scheduler step timings : [Scheduler][rank=0]
metadata sync : 6.96 us (1.8%)
patch tree reduce : 1453.00 ns (0.4%)
gen split merge : 792.00 ns (0.2%)
split / merge op : 0/0
apply split merge : 1133.00 ns (0.3%)
LB compute : 371.10 us (94.6%)
LB move op cnt : 0
LB apply : 3.79 us (1.0%)
Info: Scheduler step timings : [Scheduler][rank=0]
metadata sync : 2.58 us (69.3%)
Info: free boundaries skipping geometry update [PositionUpdated][rank=0]
Info: conservation infos : [sph::Model][rank=0]
sum v = (-9.891521896845693e-05,-2.874895156219502e-05,-3.845300061881122e-08)
sum a = (-0.0005262804608269346,-0.00037590451766720244,-1.5679133739083733e-06)
sum e = 0.05027394853955663
sum de = 0.0008456076116870714
Info: CFL hydro = 0.0053295410543162305 sink sink = inf [SPH][rank=0]
Info: cfl dt = 0.0053295410543162305 cfl multiplier : 0.9999999734716001 [sph::Model][rank=0]
Info: Timestep perf report: [sph::Model][rank=0]
+======+============+========+========+===========+======+=============+=============+=============+
| rank | rate (N/s) | Nobj | Npatch | tstep | MPI | alloc d% h% | mem (max) d | mem (max) h |
+======+============+========+========+===========+======+=============+=============+=============+
| 0 | 1.8369e+05 | 100000 | 1 | 5.444e-01 | 0.0% | 0.0% 0.0% | 1.16 GB | 5.04 MB |
+------+------------+--------+--------+-----------+------+-------------+-------------+-------------+
Info: estimated rate : 4.002374864946362 (tsim/hr) [sph::Model][rank=0]
Info: iteration since start : 44 [SPH][rank=0]
Info: time since start : 2184.8951230010002 (s) [SPH][rank=0]
Info: compute_column_integ field_name: rho, rays count: 1048576 [sph::CartesianRender][rank=0]
Info: compute_column_integ took 1750.72 ms [sph::CartesianRender][rank=0]
---------------- t = 0.19, dt = 0.0053295410543162305 ----------------
Info: summary : [LoadBalance][rank=0]
Info: - strategy "psweep" : max = 100000 min = 100000 [LoadBalance][rank=0]
Info: - strategy "round robin" : max = 100000 min = 100000 [LoadBalance][rank=0]
Info: Loadbalance stats : [LoadBalance][rank=0]
npatch = 1
min = 100000
max = 100000
avg = 100000
efficiency = 100.00%
Info: Scheduler step timings : [Scheduler][rank=0]
metadata sync : 8.15 us (1.7%)
patch tree reduce : 1522.00 ns (0.3%)
gen split merge : 1182.00 ns (0.3%)
split / merge op : 0/0
apply split merge : 1192.00 ns (0.3%)
LB compute : 447.75 us (94.9%)
LB move op cnt : 0
LB apply : 4.01 us (0.8%)
Info: Scheduler step timings : [Scheduler][rank=0]
metadata sync : 2.88 us (72.8%)
Info: free boundaries skipping geometry update [PositionUpdated][rank=0]
Info: conservation infos : [sph::Model][rank=0]
sum v = (-0.00010171998639286118,-3.075296246930687e-05,-4.68126203137864e-08)
sum a = (-0.000524038734509224,-0.0003940048152523129,-1.666155952225764e-06)
sum e = 0.05028679816061016
sum de = 0.0008618809194869914
Info: CFL hydro = 0.005274488568402859 sink sink = inf [SPH][rank=0]
Info: cfl dt = 0.005274488568402859 cfl multiplier : 0.9999999823144 [sph::Model][rank=0]
Info: Timestep perf report: [sph::Model][rank=0]
+======+============+========+========+===========+======+=============+=============+=============+
| rank | rate (N/s) | Nobj | Npatch | tstep | MPI | alloc d% h% | mem (max) d | mem (max) h |
+======+============+========+========+===========+======+=============+=============+=============+
| 0 | 1.7824e+05 | 100000 | 1 | 5.611e-01 | 0.0% | 0.0% 0.0% | 1.16 GB | 5.04 MB |
+------+------------+--------+--------+-----------+------+-------------+-------------+-------------+
Info: estimated rate : 34.19689234367406 (tsim/hr) [sph::Model][rank=0]
---------------- t = 0.19532954105431624, dt = 0.00467045894568377 ----------------
Info: summary : [LoadBalance][rank=0]
Info: - strategy "psweep" : max = 100000 min = 100000 [LoadBalance][rank=0]
Info: - strategy "round robin" : max = 100000 min = 100000 [LoadBalance][rank=0]
Info: Loadbalance stats : [LoadBalance][rank=0]
npatch = 1
min = 100000
max = 100000
avg = 100000
efficiency = 100.00%
Info: Scheduler step timings : [Scheduler][rank=0]
metadata sync : 6.51 us (1.7%)
patch tree reduce : 1583.00 ns (0.4%)
gen split merge : 1052.00 ns (0.3%)
split / merge op : 0/0
apply split merge : 1112.00 ns (0.3%)
LB compute : 361.73 us (94.4%)
LB move op cnt : 0
LB apply : 3.85 us (1.0%)
Info: Scheduler step timings : [Scheduler][rank=0]
metadata sync : 2.48 us (69.5%)
Info: free boundaries skipping geometry update [PositionUpdated][rank=0]
Info: conservation infos : [sph::Model][rank=0]
sum v = (-0.00010416151410211963,-3.2641378922887386e-05,-5.485612721298141e-08)
sum a = (-0.0005215730334179641,-0.00041026750577451474,-1.752812610994611e-06)
sum e = 0.0502889244275206
sum de = 0.0008772756706436187
Info: CFL hydro = 0.005212350291676712 sink sink = inf [SPH][rank=0]
Info: cfl dt = 0.005212350291676712 cfl multiplier : 0.9999999882095999 [sph::Model][rank=0]
Info: Timestep perf report: [sph::Model][rank=0]
+======+============+========+========+===========+======+=============+=============+=============+
| rank | rate (N/s) | Nobj | Npatch | tstep | MPI | alloc d% h% | mem (max) d | mem (max) h |
+======+============+========+========+===========+======+=============+=============+=============+
| 0 | 1.7954e+05 | 100000 | 1 | 5.570e-01 | 0.0% | 0.0% 0.0% | 1.16 GB | 5.04 MB |
+------+------------+--------+--------+-----------+------+-------------+-------------+-------------+
Info: estimated rate : 30.18668698464153 (tsim/hr) [sph::Model][rank=0]
Info: iteration since start : 46 [SPH][rank=0]
Info: time since start : 2187.796027469 (s) [SPH][rank=0]
Info: dump to _to_trash/circular_disc_central_pot_100000/dump/dump_0000010.vtk [VTK Dump][rank=0]
- took 8.14 ms, bandwidth = 655.85 MB/s
Info: Dumping state to _to_trash/circular_disc_central_pot_100000/dump/dump_0000010.sham [SPH][rank=0]
Info: Scheduler step timings : [Scheduler][rank=0]
metadata sync : 6.34 us (54.4%)
Info: dump to _to_trash/circular_disc_central_pot_100000/dump/dump_0000010.sham [Shamrock Dump][rank=0]
- took 10.38 ms, bandwidth = 1.08 GB/s
Info: compute_column_integ field_name: rho, rays count: 1048576 [sph::CartesianRender][rank=0]
Info: compute_column_integ took 1752.07 ms [sph::CartesianRender][rank=0]
---------------- t = 0.2, dt = 0.005212350291676712 ----------------
Info: summary : [LoadBalance][rank=0]
Info: - strategy "psweep" : max = 100000 min = 100000 [LoadBalance][rank=0]
Info: - strategy "round robin" : max = 100000 min = 100000 [LoadBalance][rank=0]
Info: Loadbalance stats : [LoadBalance][rank=0]
npatch = 1
min = 100000
max = 100000
avg = 100000
efficiency = 100.00%
Info: Scheduler step timings : [Scheduler][rank=0]
metadata sync : 7.54 us (1.6%)
patch tree reduce : 1774.00 ns (0.4%)
gen split merge : 771.00 ns (0.2%)
split / merge op : 0/0
apply split merge : 1042.00 ns (0.2%)
LB compute : 436.70 us (95.1%)
LB move op cnt : 0
LB apply : 4.40 us (1.0%)
Info: Scheduler step timings : [Scheduler][rank=0]
metadata sync : 2.69 us (71.5%)
Info: free boundaries skipping geometry update [PositionUpdated][rank=0]
Info: conservation infos : [sph::Model][rank=0]
sum v = (-0.00010687437747712671,-3.481781399048031e-05,-6.419476372073181e-08)
sum a = (-0.000518223325543522,-0.0004288440727620283,-1.8500445680602435e-06)
sum e = 0.05029514286992286
sum de = 0.0008927606220750189
Info: CFL hydro = 0.005074074704324341 sink sink = inf [SPH][rank=0]
Info: cfl dt = 0.005074074704324341 cfl multiplier : 0.9999999921397332 [sph::Model][rank=0]
Info: Timestep perf report: [sph::Model][rank=0]
+======+============+========+========+===========+======+=============+=============+=============+
| rank | rate (N/s) | Nobj | Npatch | tstep | MPI | alloc d% h% | mem (max) d | mem (max) h |
+======+============+========+========+===========+======+=============+=============+=============+
| 0 | 1.7868e+05 | 100000 | 1 | 5.596e-01 | 0.0% | 0.0% 0.0% | 1.16 GB | 5.04 MB |
+------+------------+--------+--------+-----------+------+-------------+-------------+-------------+
Info: estimated rate : 33.529100331071646 (tsim/hr) [sph::Model][rank=0]
---------------- t = 0.20521235029167673, dt = 0.004787649708323266 ----------------
Info: summary : [LoadBalance][rank=0]
Info: - strategy "psweep" : max = 100000 min = 100000 [LoadBalance][rank=0]
Info: - strategy "round robin" : max = 100000 min = 100000 [LoadBalance][rank=0]
Info: Loadbalance stats : [LoadBalance][rank=0]
npatch = 1
min = 100000
max = 100000
avg = 100000
efficiency = 100.00%
Info: Scheduler step timings : [Scheduler][rank=0]
metadata sync : 6.38 us (1.7%)
patch tree reduce : 1693.00 ns (0.5%)
gen split merge : 852.00 ns (0.2%)
split / merge op : 0/0
apply split merge : 1132.00 ns (0.3%)
LB compute : 347.40 us (94.3%)
LB move op cnt : 0
LB apply : 3.81 us (1.0%)
Info: Scheduler step timings : [Scheduler][rank=0]
metadata sync : 2.40 us (70.0%)
Info: free boundaries skipping geometry update [PositionUpdated][rank=0]
Info: conservation infos : [sph::Model][rank=0]
sum v = (-0.00010934671930510366,-3.6919382977533404e-05,-7.330553256726832e-08)
sum a = (-0.0005145528324359958,-0.00044628487037586966,-1.939732883117478e-06)
sum e = 0.05029820636202742
sum de = 0.0009068330404480632
Info: CFL hydro = 0.005231260896779528 sink sink = inf [SPH][rank=0]
Info: cfl dt = 0.005231260896779528 cfl multiplier : 0.9999999947598223 [sph::Model][rank=0]
Info: Timestep perf report: [sph::Model][rank=0]
+======+============+========+========+===========+======+=============+=============+=============+
| rank | rate (N/s) | Nobj | Npatch | tstep | MPI | alloc d% h% | mem (max) d | mem (max) h |
+======+============+========+========+===========+======+=============+=============+=============+
| 0 | 1.7904e+05 | 100000 | 1 | 5.585e-01 | 0.0% | 0.0% 0.0% | 1.16 GB | 5.04 MB |
+------+------------+--------+--------+-----------+------+-------------+-------------+-------------+
Info: estimated rate : 30.857679764683734 (tsim/hr) [sph::Model][rank=0]
Info: iteration since start : 48 [SPH][rank=0]
Info: time since start : 2190.72195563 (s) [SPH][rank=0]
Info: compute_column_integ field_name: rho, rays count: 1048576 [sph::CartesianRender][rank=0]
Info: compute_column_integ took 1753.93 ms [sph::CartesianRender][rank=0]
---------------- t = 0.21, dt = 0.005231260896779528 ----------------
Info: summary : [LoadBalance][rank=0]
Info: - strategy "psweep" : max = 100000 min = 100000 [LoadBalance][rank=0]
Info: - strategy "round robin" : max = 100000 min = 100000 [LoadBalance][rank=0]
Info: Loadbalance stats : [LoadBalance][rank=0]
npatch = 1
min = 100000
max = 100000
avg = 100000
efficiency = 100.00%
Info: Scheduler step timings : [Scheduler][rank=0]
metadata sync : 8.89 us (2.0%)
patch tree reduce : 1493.00 ns (0.3%)
gen split merge : 1032.00 ns (0.2%)
split / merge op : 0/0
apply split merge : 1333.00 ns (0.3%)
LB compute : 411.43 us (94.4%)
LB move op cnt : 0
LB apply : 4.19 us (1.0%)
Info: Scheduler step timings : [Scheduler][rank=0]
metadata sync : 2.56 us (69.9%)
Info: free boundaries skipping geometry update [PositionUpdated][rank=0]
Info: conservation infos : [sph::Model][rank=0]
sum v = (-0.00011202969289912391,-3.9295765783559796e-05,-8.366747946663123e-08)
sum a = (-0.0005098470822267781,-0.0004657329897699652,-2.0380351330775476e-06)
sum e = 0.05030432767254329
sum de = 0.0009206254119190595
Info: CFL hydro = 0.005119973485917868 sink sink = inf [SPH][rank=0]
Info: cfl dt = 0.005119973485917868 cfl multiplier : 0.9999999965065482 [sph::Model][rank=0]
Info: Timestep perf report: [sph::Model][rank=0]
+======+============+========+========+===========+======+=============+=============+=============+
| rank | rate (N/s) | Nobj | Npatch | tstep | MPI | alloc d% h% | mem (max) d | mem (max) h |
+======+============+========+========+===========+======+=============+=============+=============+
| 0 | 1.7773e+05 | 100000 | 1 | 5.627e-01 | 0.0% | 0.0% 0.0% | 1.16 GB | 5.04 MB |
+------+------------+--------+--------+-----------+------+-------------+-------------+-------------+
Info: estimated rate : 33.470552856272036 (tsim/hr) [sph::Model][rank=0]
---------------- t = 0.21523126089677952, dt = 0.004768739103220482 ----------------
Info: summary : [LoadBalance][rank=0]
Info: - strategy "psweep" : max = 100000 min = 100000 [LoadBalance][rank=0]
Info: - strategy "round robin" : max = 100000 min = 100000 [LoadBalance][rank=0]
Info: Loadbalance stats : [LoadBalance][rank=0]
npatch = 1
min = 100000
max = 100000
avg = 100000
efficiency = 100.00%
Info: Scheduler step timings : [Scheduler][rank=0]
metadata sync : 6.33 us (1.6%)
patch tree reduce : 1272.00 ns (0.3%)
gen split merge : 922.00 ns (0.2%)
split / merge op : 0/0
apply split merge : 1042.00 ns (0.3%)
LB compute : 363.29 us (94.5%)
LB move op cnt : 0
LB apply : 4.08 us (1.1%)
Info: Scheduler step timings : [Scheduler][rank=0]
metadata sync : 2.51 us (72.3%)
Info: free boundaries skipping geometry update [PositionUpdated][rank=0]
Info: conservation infos : [sph::Model][rank=0]
sum v = (-0.0001144487121132724,-4.1567593996788595e-05,-9.364345965761066e-08)
sum a = (-0.0005048876215611898,-0.0004837928154204137,-2.127812313368435e-06)
sum e = 0.050307386482436156
sum de = 0.0009329664576468403
Info: CFL hydro = 0.004939638822942556 sink sink = inf [SPH][rank=0]
Info: cfl dt = 0.004939638822942556 cfl multiplier : 0.9999999976710322 [sph::Model][rank=0]
Info: Timestep perf report: [sph::Model][rank=0]
+======+============+========+========+===========+======+=============+=============+=============+
| rank | rate (N/s) | Nobj | Npatch | tstep | MPI | alloc d% h% | mem (max) d | mem (max) h |
+======+============+========+========+===========+======+=============+=============+=============+
| 0 | 1.7962e+05 | 100000 | 1 | 5.567e-01 | 0.0% | 0.0% 0.0% | 1.16 GB | 5.04 MB |
+------+------------+--------+--------+-----------+------+-------------+-------------+-------------+
Info: estimated rate : 30.836990827813594 (tsim/hr) [sph::Model][rank=0]
Info: iteration since start : 50 [SPH][rank=0]
Info: time since start : 2193.626431953 (s) [SPH][rank=0]
Info: dump to _to_trash/circular_disc_central_pot_100000/dump/dump_0000011.vtk [VTK Dump][rank=0]
- took 7.95 ms, bandwidth = 671.59 MB/s
Info: Dumping state to _to_trash/circular_disc_central_pot_100000/dump/dump_0000011.sham [SPH][rank=0]
Info: Scheduler step timings : [Scheduler][rank=0]
metadata sync : 6.69 us (54.7%)
Info: dump to _to_trash/circular_disc_central_pot_100000/dump/dump_0000011.sham [Shamrock Dump][rank=0]
- took 10.60 ms, bandwidth = 1.05 GB/s
Info: compute_column_integ field_name: rho, rays count: 1048576 [sph::CartesianRender][rank=0]
Info: compute_column_integ took 1751.48 ms [sph::CartesianRender][rank=0]
---------------- t = 0.22, dt = 0.004939638822942556 ----------------
Info: summary : [LoadBalance][rank=0]
Info: - strategy "psweep" : max = 100000 min = 100000 [LoadBalance][rank=0]
Info: - strategy "round robin" : max = 100000 min = 100000 [LoadBalance][rank=0]
Info: Loadbalance stats : [LoadBalance][rank=0]
npatch = 1
min = 100000
max = 100000
avg = 100000
efficiency = 100.00%
Info: Scheduler step timings : [Scheduler][rank=0]
metadata sync : 7.52 us (1.7%)
patch tree reduce : 1402.00 ns (0.3%)
gen split merge : 811.00 ns (0.2%)
split / merge op : 0/0
apply split merge : 1173.00 ns (0.3%)
LB compute : 422.19 us (94.9%)
LB move op cnt : 0
LB apply : 4.53 us (1.0%)
Info: Scheduler step timings : [Scheduler][rank=0]
metadata sync : 2.46 us (70.9%)
Info: free boundaries skipping geometry update [PositionUpdated][rank=0]
Info: conservation infos : [sph::Model][rank=0]
sum v = (-0.00011693084942296017,-4.400041706848475e-05,-1.043681459437834e-07)
sum a = (-0.000499037787802607,-0.0005028066141163477,-2.2208712750084037e-06)
sum e = 0.05031253615369668
sum de = 0.0009443725995870475
Info: CFL hydro = 0.004770239360440624 sink sink = inf [SPH][rank=0]
Info: cfl dt = 0.004770239360440624 cfl multiplier : 0.9999999984473549 [sph::Model][rank=0]
Info: Timestep perf report: [sph::Model][rank=0]
+======+============+========+========+===========+======+=============+=============+=============+
| rank | rate (N/s) | Nobj | Npatch | tstep | MPI | alloc d% h% | mem (max) d | mem (max) h |
+======+============+========+========+===========+======+=============+=============+=============+
| 0 | 1.7858e+05 | 100000 | 1 | 5.600e-01 | 0.0% | 0.0% 0.0% | 1.16 GB | 5.04 MB |
+------+------------+--------+--------+-----------+------+-------------+-------------+-------------+
Info: estimated rate : 31.755956903867755 (tsim/hr) [sph::Model][rank=0]
---------------- t = 0.22493963882294254, dt = 0.004770239360440624 ----------------
Info: summary : [LoadBalance][rank=0]
Info: - strategy "psweep" : max = 100000 min = 100000 [LoadBalance][rank=0]
Info: - strategy "round robin" : max = 100000 min = 100000 [LoadBalance][rank=0]
Info: Loadbalance stats : [LoadBalance][rank=0]
npatch = 1
min = 100000
max = 100000
avg = 100000
efficiency = 100.00%
Info: Scheduler step timings : [Scheduler][rank=0]
metadata sync : 6.95 us (1.9%)
patch tree reduce : 1403.00 ns (0.4%)
gen split merge : 832.00 ns (0.2%)
split / merge op : 0/0
apply split merge : 1122.00 ns (0.3%)
LB compute : 339.35 us (94.0%)
LB move op cnt : 0
LB apply : 3.80 us (1.1%)
Info: Scheduler step timings : [Scheduler][rank=0]
metadata sync : 2.58 us (64.6%)
Info: free boundaries skipping geometry update [PositionUpdated][rank=0]
Info: conservation infos : [sph::Model][rank=0]
sum v = (-0.00011929693108771138,-4.6445885618936984e-05,-1.1519207234416746e-07)
sum a = (-0.0004926657396273997,-0.0005214360347042113,-2.3107015513533266e-06)
sum e = 0.05031659101212656
sum de = 0.0009547045476582186
Info: CFL hydro = 0.004874531507280875 sink sink = inf [SPH][rank=0]
Info: cfl dt = 0.004874531507280875 cfl multiplier : 0.9999999989649032 [sph::Model][rank=0]
Info: Timestep perf report: [sph::Model][rank=0]
+======+============+========+========+===========+======+=============+=============+=============+
| rank | rate (N/s) | Nobj | Npatch | tstep | MPI | alloc d% h% | mem (max) d | mem (max) h |
+======+============+========+========+===========+======+=============+=============+=============+
| 0 | 1.7947e+05 | 100000 | 1 | 5.572e-01 | 0.0% | 0.0% 0.0% | 1.16 GB | 5.04 MB |
+------+------------+--------+--------+-----------+------+-------------+-------------+-------------+
Info: estimated rate : 30.820810704165513 (tsim/hr) [sph::Model][rank=0]
---------------- t = 0.22970987818338318, dt = 0.000290121816616834 ----------------
Info: summary : [LoadBalance][rank=0]
Info: - strategy "psweep" : max = 100000 min = 100000 [LoadBalance][rank=0]
Info: - strategy "round robin" : max = 100000 min = 100000 [LoadBalance][rank=0]
Info: Loadbalance stats : [LoadBalance][rank=0]
npatch = 1
min = 100000
max = 100000
avg = 100000
efficiency = 100.00%
Info: Scheduler step timings : [Scheduler][rank=0]
metadata sync : 7.03 us (1.9%)
patch tree reduce : 1483.00 ns (0.4%)
gen split merge : 791.00 ns (0.2%)
split / merge op : 0/0
apply split merge : 1022.00 ns (0.3%)
LB compute : 357.65 us (94.4%)
LB move op cnt : 0
LB apply : 4.13 us (1.1%)
Info: Scheduler step timings : [Scheduler][rank=0]
metadata sync : 2.31 us (68.1%)
Info: free boundaries skipping geometry update [PositionUpdated][rank=0]
Info: conservation infos : [sph::Model][rank=0]
sum v = (-0.00011942466606956388,-4.664159898625191e-05,-1.160767132358929e-07)
sum a = (-0.0004922547359013618,-0.0005225767299025201,-2.316161001088324e-06)
sum e = 0.05031007517348762
sum de = 0.0009566873484344456
Info: CFL hydro = 0.00486691499197302 sink sink = inf [SPH][rank=0]
Info: cfl dt = 0.00486691499197302 cfl multiplier : 0.9999999993099354 [sph::Model][rank=0]
Info: Timestep perf report: [sph::Model][rank=0]
+======+============+========+========+===========+======+=============+=============+=============+
| rank | rate (N/s) | Nobj | Npatch | tstep | MPI | alloc d% h% | mem (max) d | mem (max) h |
+======+============+========+========+===========+======+=============+=============+=============+
| 0 | 1.8177e+05 | 100000 | 1 | 5.502e-01 | 0.0% | 0.0% 0.0% | 1.16 GB | 5.04 MB |
+------+------------+--------+--------+-----------+------+-------------+-------------+-------------+
Info: estimated rate : 1.8984339296338972 (tsim/hr) [sph::Model][rank=0]
Info: iteration since start : 53 [SPH][rank=0]
Info: time since start : 2197.101235895 (s) [SPH][rank=0]
Info: compute_column_integ field_name: rho, rays count: 1048576 [sph::CartesianRender][rank=0]
Info: compute_column_integ took 1755.19 ms [sph::CartesianRender][rank=0]
---------------- t = 0.23, dt = 0.00486691499197302 ----------------
Info: summary : [LoadBalance][rank=0]
Info: - strategy "psweep" : max = 100000 min = 100000 [LoadBalance][rank=0]
Info: - strategy "round robin" : max = 100000 min = 100000 [LoadBalance][rank=0]
Info: Loadbalance stats : [LoadBalance][rank=0]
npatch = 1
min = 100000
max = 100000
avg = 100000
efficiency = 100.00%
Info: Scheduler step timings : [Scheduler][rank=0]
metadata sync : 7.94 us (1.6%)
patch tree reduce : 1402.00 ns (0.3%)
gen split merge : 782.00 ns (0.2%)
split / merge op : 0/0
apply split merge : 1292.00 ns (0.3%)
LB compute : 461.94 us (95.2%)
LB move op cnt : 0
LB apply : 4.34 us (0.9%)
Info: Scheduler step timings : [Scheduler][rank=0]
metadata sync : 2.81 us (72.4%)
Info: free boundaries skipping geometry update [PositionUpdated][rank=0]
Info: conservation infos : [sph::Model][rank=0]
sum v = (-0.00012182036840301793,-4.918510097775189e-05,-1.2735006388865758e-07)
sum a = (-0.00048493945379644653,-0.0005418368523772717,-2.4076691536748227e-06)
sum e = 0.05032183799557448
sum de = 0.0009646291822538901
Info: CFL hydro = 0.005072567511612904 sink sink = inf [SPH][rank=0]
Info: cfl dt = 0.005072567511612904 cfl multiplier : 0.999999999539957 [sph::Model][rank=0]
Info: Timestep perf report: [sph::Model][rank=0]
+======+============+========+========+===========+======+=============+=============+=============+
| rank | rate (N/s) | Nobj | Npatch | tstep | MPI | alloc d% h% | mem (max) d | mem (max) h |
+======+============+========+========+===========+======+=============+=============+=============+
| 0 | 1.7803e+05 | 100000 | 1 | 5.617e-01 | 0.0% | 0.0% 0.0% | 1.16 GB | 5.04 MB |
+------+------------+--------+--------+-----------+------+-------------+-------------+-------------+
Info: estimated rate : 31.192240945514467 (tsim/hr) [sph::Model][rank=0]
---------------- t = 0.23486691499197304, dt = 0.005072567511612904 ----------------
Info: summary : [LoadBalance][rank=0]
Info: - strategy "psweep" : max = 100000 min = 100000 [LoadBalance][rank=0]
Info: - strategy "round robin" : max = 100000 min = 100000 [LoadBalance][rank=0]
Info: Loadbalance stats : [LoadBalance][rank=0]
npatch = 1
min = 100000
max = 100000
avg = 100000
efficiency = 100.00%
Info: Scheduler step timings : [Scheduler][rank=0]
metadata sync : 6.91 us (1.8%)
patch tree reduce : 1212.00 ns (0.3%)
gen split merge : 762.00 ns (0.2%)
split / merge op : 0/0
apply split merge : 1042.00 ns (0.3%)
LB compute : 365.36 us (94.5%)
LB move op cnt : 0
LB apply : 3.75 us (1.0%)
Info: Scheduler step timings : [Scheduler][rank=0]
metadata sync : 2.35 us (67.7%)
Info: free boundaries skipping geometry update [PositionUpdated][rank=0]
Info: conservation infos : [sph::Model][rank=0]
sum v = (-0.00012426245509337367,-5.1980473681131225e-05,-1.397858094161518e-07)
sum a = (-0.0004764523320227156,-0.0005621289111145361,-2.5028014342402053e-06)
sum e = 0.050327387000078175
sum de = 0.0009731293035311213
Info: CFL hydro = 0.005060858059484368 sink sink = inf [SPH][rank=0]
Info: cfl dt = 0.005060858059484368 cfl multiplier : 0.9999999996933046 [sph::Model][rank=0]
Info: Timestep perf report: [sph::Model][rank=0]
+======+============+========+========+===========+======+=============+=============+=============+
| rank | rate (N/s) | Nobj | Npatch | tstep | MPI | alloc d% h% | mem (max) d | mem (max) h |
+======+============+========+========+===========+======+=============+=============+=============+
| 0 | 1.7662e+05 | 100000 | 1 | 5.662e-01 | 0.0% | 0.0% 0.0% | 1.16 GB | 5.04 MB |
+------+------------+--------+--------+-----------+------+-------------+-------------+-------------+
Info: estimated rate : 32.253149860385165 (tsim/hr) [sph::Model][rank=0]
---------------- t = 0.23993948250358593, dt = 6.051749641405868e-05 ----------------
Info: summary : [LoadBalance][rank=0]
Info: - strategy "psweep" : max = 100000 min = 100000 [LoadBalance][rank=0]
Info: - strategy "round robin" : max = 100000 min = 100000 [LoadBalance][rank=0]
Info: Loadbalance stats : [LoadBalance][rank=0]
npatch = 1
min = 100000
max = 100000
avg = 100000
efficiency = 100.00%
Info: Scheduler step timings : [Scheduler][rank=0]
metadata sync : 6.49 us (1.7%)
patch tree reduce : 1432.00 ns (0.4%)
gen split merge : 832.00 ns (0.2%)
split / merge op : 0/0
apply split merge : 1262.00 ns (0.3%)
LB compute : 362.26 us (94.5%)
LB move op cnt : 0
LB apply : 3.86 us (1.0%)
Info: Scheduler step timings : [Scheduler][rank=0]
metadata sync : 2.46 us (69.0%)
Info: free boundaries skipping geometry update [PositionUpdated][rank=0]
Info: conservation infos : [sph::Model][rank=0]
sum v = (-0.00012426976304657938,-5.206595873443998e-05,-1.4017855515082864e-07)
sum a = (-0.00047634567155145847,-0.0005623721419857693,-2.5039343893133213e-06)
sum e = 0.050319706211173
sum de = 0.0009748566608152707
Info: CFL hydro = 0.0050603195354948696 sink sink = inf [SPH][rank=0]
Info: cfl dt = 0.0050603195354948696 cfl multiplier : 0.9999999997955363 [sph::Model][rank=0]
Info: Timestep perf report: [sph::Model][rank=0]
+======+============+========+========+===========+======+=============+=============+=============+
| rank | rate (N/s) | Nobj | Npatch | tstep | MPI | alloc d% h% | mem (max) d | mem (max) h |
+======+============+========+========+===========+======+=============+=============+=============+
| 0 | 1.8548e+05 | 100000 | 1 | 5.391e-01 | 0.0% | 0.1% 0.0% | 1.16 GB | 5.04 MB |
+------+------------+--------+--------+-----------+------+-------------+-------------+-------------+
Info: estimated rate : 0.4040989620200544 (tsim/hr) [sph::Model][rank=0]
Info: iteration since start : 56 [SPH][rank=0]
Info: time since start : 2200.555897567 (s) [SPH][rank=0]
Info: dump to _to_trash/circular_disc_central_pot_100000/dump/dump_0000012.vtk [VTK Dump][rank=0]
- took 8.51 ms, bandwidth = 627.35 MB/s
Info: Dumping state to _to_trash/circular_disc_central_pot_100000/dump/dump_0000012.sham [SPH][rank=0]
Info: Scheduler step timings : [Scheduler][rank=0]
metadata sync : 8.05 us (56.7%)
Info: dump to _to_trash/circular_disc_central_pot_100000/dump/dump_0000012.sham [Shamrock Dump][rank=0]
- took 10.91 ms, bandwidth = 1.02 GB/s
Info: compute_column_integ field_name: rho, rays count: 1048576 [sph::CartesianRender][rank=0]
Info: compute_column_integ took 1755.09 ms [sph::CartesianRender][rank=0]
---------------- t = 0.24, dt = 0.0050603195354948696 ----------------
Info: summary : [LoadBalance][rank=0]
Info: - strategy "psweep" : max = 100000 min = 100000 [LoadBalance][rank=0]
Info: - strategy "round robin" : max = 100000 min = 100000 [LoadBalance][rank=0]
Info: Loadbalance stats : [LoadBalance][rank=0]
npatch = 1
min = 100000
max = 100000
avg = 100000
efficiency = 100.00%
Info: Scheduler step timings : [Scheduler][rank=0]
metadata sync : 7.79 us (1.6%)
patch tree reduce : 1493.00 ns (0.3%)
gen split merge : 842.00 ns (0.2%)
split / merge op : 0/0
apply split merge : 1242.00 ns (0.3%)
LB compute : 467.94 us (95.4%)
LB move op cnt : 0
LB apply : 4.13 us (0.8%)
Info: Scheduler step timings : [Scheduler][rank=0]
metadata sync : 2.73 us (70.9%)
Info: free boundaries skipping geometry update [PositionUpdated][rank=0]
Info: conservation infos : [sph::Model][rank=0]
sum v = (-0.00012668022112656752,-5.491174883060893e-05,-1.5284929753846624e-07)
sum a = (-0.0004669553719186044,-0.0005827963794899516,-2.598496703759751e-06)
sum e = 0.05033237346966691
sum de = 0.0009806990918487964
Info: CFL hydro = 0.005090958016911512 sink sink = inf [SPH][rank=0]
Info: cfl dt = 0.005090958016911512 cfl multiplier : 0.9999999998636909 [sph::Model][rank=0]
Info: Timestep perf report: [sph::Model][rank=0]
+======+============+========+========+===========+======+=============+=============+=============+
| rank | rate (N/s) | Nobj | Npatch | tstep | MPI | alloc d% h% | mem (max) d | mem (max) h |
+======+============+========+========+===========+======+=============+=============+=============+
| 0 | 1.7844e+05 | 100000 | 1 | 5.604e-01 | 0.0% | 0.0% 0.0% | 1.16 GB | 5.04 MB |
+------+------------+--------+--------+-----------+------+-------------+-------------+-------------+
Info: estimated rate : 32.50638087528965 (tsim/hr) [sph::Model][rank=0]
---------------- t = 0.24506031953549487, dt = 0.004939680464505131 ----------------
Info: summary : [LoadBalance][rank=0]
Info: - strategy "psweep" : max = 100000 min = 100000 [LoadBalance][rank=0]
Info: - strategy "round robin" : max = 100000 min = 100000 [LoadBalance][rank=0]
Info: Loadbalance stats : [LoadBalance][rank=0]
npatch = 1
min = 100000
max = 100000
avg = 100000
efficiency = 100.00%
Info: Scheduler step timings : [Scheduler][rank=0]
metadata sync : 6.33 us (1.6%)
patch tree reduce : 18.96 us (4.8%)
gen split merge : 782.00 ns (0.2%)
split / merge op : 0/0
apply split merge : 1192.00 ns (0.3%)
LB compute : 357.63 us (90.4%)
LB move op cnt : 0
LB apply : 3.96 us (1.0%)
Info: Scheduler step timings : [Scheduler][rank=0]
metadata sync : 2.39 us (70.1%)
Info: free boundaries skipping geometry update [PositionUpdated][rank=0]
Info: conservation infos : [sph::Model][rank=0]
sum v = (-0.0001289630724966956,-5.784225330517759e-05,-1.6592429870666812e-07)
sum a = (-0.0004568772734069038,-0.0006028617950678783,-2.6904053420994834e-06)
sum e = 0.05033689042192579
sum de = 0.0009869431225157247
Info: CFL hydro = 0.0048805040139376175 sink sink = inf [SPH][rank=0]
Info: cfl dt = 0.0048805040139376175 cfl multiplier : 0.9999999999091272 [sph::Model][rank=0]
Info: Timestep perf report: [sph::Model][rank=0]
+======+============+========+========+===========+======+=============+=============+=============+
| rank | rate (N/s) | Nobj | Npatch | tstep | MPI | alloc d% h% | mem (max) d | mem (max) h |
+======+============+========+========+===========+======+=============+=============+=============+
| 0 | 1.7892e+05 | 100000 | 1 | 5.589e-01 | 0.0% | 0.0% 0.0% | 1.16 GB | 5.04 MB |
+------+------------+--------+--------+-----------+------+-------------+-------------+-------------+
Info: estimated rate : 31.817394374305522 (tsim/hr) [sph::Model][rank=0]
Info: iteration since start : 58 [SPH][rank=0]
Info: time since start : 2203.486866963 (s) [SPH][rank=0]
Info: compute_column_integ field_name: rho, rays count: 1048576 [sph::CartesianRender][rank=0]
Info: compute_column_integ took 1756.42 ms [sph::CartesianRender][rank=0]
---------------- t = 0.25, dt = 0.0048805040139376175 ----------------
Info: summary : [LoadBalance][rank=0]
Info: - strategy "psweep" : max = 100000 min = 100000 [LoadBalance][rank=0]
Info: - strategy "round robin" : max = 100000 min = 100000 [LoadBalance][rank=0]
Info: Loadbalance stats : [LoadBalance][rank=0]
npatch = 1
min = 100000
max = 100000
avg = 100000
efficiency = 100.00%
Info: Scheduler step timings : [Scheduler][rank=0]
metadata sync : 8.20 us (1.7%)
patch tree reduce : 1373.00 ns (0.3%)
gen split merge : 761.00 ns (0.2%)
split / merge op : 0/0
apply split merge : 1062.00 ns (0.2%)
LB compute : 457.85 us (95.4%)
LB move op cnt : 0
LB apply : 4.00 us (0.8%)
Info: Scheduler step timings : [Scheduler][rank=0]
metadata sync : 3.05 us (70.1%)
Info: free boundaries skipping geometry update [PositionUpdated][rank=0]
Info: conservation infos : [sph::Model][rank=0]
sum v = (-0.0001311679725702607,-6.083408108652977e-05,-1.792818324305621e-07)
sum a = (-0.0004460064667504979,-0.0006227661618434107,-2.7807636995723828e-06)
sum e = 0.05034156374265079
sum de = 0.0009919302374818233
Info: CFL hydro = 0.004696757787427285 sink sink = inf [SPH][rank=0]
Info: cfl dt = 0.004696757787427285 cfl multiplier : 0.9999999999394182 [sph::Model][rank=0]
Info: Timestep perf report: [sph::Model][rank=0]
+======+============+========+========+===========+======+=============+=============+=============+
| rank | rate (N/s) | Nobj | Npatch | tstep | MPI | alloc d% h% | mem (max) d | mem (max) h |
+======+============+========+========+===========+======+=============+=============+=============+
| 0 | 1.7856e+05 | 100000 | 1 | 5.600e-01 | 0.0% | 0.0% 0.0% | 1.16 GB | 5.04 MB |
+------+------------+--------+--------+-----------+------+-------------+-------------+-------------+
Info: estimated rate : 31.373280225306424 (tsim/hr) [sph::Model][rank=0]
---------------- t = 0.25488050401393764, dt = 0.004696757787427285 ----------------
Info: summary : [LoadBalance][rank=0]
Info: - strategy "psweep" : max = 100000 min = 100000 [LoadBalance][rank=0]
Info: - strategy "round robin" : max = 100000 min = 100000 [LoadBalance][rank=0]
Info: Loadbalance stats : [LoadBalance][rank=0]
npatch = 1
min = 100000
max = 100000
avg = 100000
efficiency = 100.00%
Info: Scheduler step timings : [Scheduler][rank=0]
metadata sync : 6.59 us (1.6%)
patch tree reduce : 1593.00 ns (0.4%)
gen split merge : 1092.00 ns (0.3%)
split / merge op : 0/0
apply split merge : 1122.00 ns (0.3%)
LB compute : 392.35 us (94.9%)
LB move op cnt : 0
LB apply : 3.80 us (0.9%)
Info: Scheduler step timings : [Scheduler][rank=0]
metadata sync : 2.69 us (69.1%)
Info: free boundaries skipping geometry update [PositionUpdated][rank=0]
Info: conservation infos : [sph::Model][rank=0]
sum v = (-0.00013323622940846497,-6.380763457788584e-05,-1.9256290315469696e-07)
sum a = (-0.00043466366148021214,-0.0006419517757687679,-2.8672489628770702e-06)
sum e = 0.050345717234782796
sum de = 0.0009957389656806818
Info: CFL hydro = 0.0048609649644203974 sink sink = inf [SPH][rank=0]
Info: cfl dt = 0.0048609649644203974 cfl multiplier : 0.9999999999596122 [sph::Model][rank=0]
Info: Timestep perf report: [sph::Model][rank=0]
+======+============+========+========+===========+======+=============+=============+=============+
| rank | rate (N/s) | Nobj | Npatch | tstep | MPI | alloc d% h% | mem (max) d | mem (max) h |
+======+============+========+========+===========+======+=============+=============+=============+
| 0 | 1.7908e+05 | 100000 | 1 | 5.584e-01 | 0.0% | 0.0% 0.0% | 1.16 GB | 5.04 MB |
+------+------------+--------+--------+-----------+------+-------------+-------------+-------------+
Info: estimated rate : 30.279499853143736 (tsim/hr) [sph::Model][rank=0]
---------------- t = 0.2595772618013649, dt = 0.00042273819863508644 ----------------
Info: summary : [LoadBalance][rank=0]
Info: - strategy "psweep" : max = 100000 min = 100000 [LoadBalance][rank=0]
Info: - strategy "round robin" : max = 100000 min = 100000 [LoadBalance][rank=0]
Info: Loadbalance stats : [LoadBalance][rank=0]
npatch = 1
min = 100000
max = 100000
avg = 100000
efficiency = 100.00%
Info: Scheduler step timings : [Scheduler][rank=0]
metadata sync : 6.36 us (1.6%)
patch tree reduce : 1372.00 ns (0.3%)
gen split merge : 782.00 ns (0.2%)
split / merge op : 0/0
apply split merge : 1152.00 ns (0.3%)
LB compute : 381.84 us (94.8%)
LB move op cnt : 0
LB apply : 4.27 us (1.1%)
Info: Scheduler step timings : [Scheduler][rank=0]
metadata sync : 2.53 us (70.3%)
Info: free boundaries skipping geometry update [PositionUpdated][rank=0]
Info: conservation infos : [sph::Model][rank=0]
sum v = (-0.00013339334113722824,-6.412406720598971e-05,-1.9397809898325755e-07)
sum a = (-0.00043359994634584073,-0.0006436783969457973,-2.8750083535274696e-06)
sum e = 0.050339501731684805
sum de = 0.0009974737328381064
Info: CFL hydro = 0.004852744156919284 sink sink = inf [SPH][rank=0]
Info: cfl dt = 0.004852744156919284 cfl multiplier : 0.9999999999730749 [sph::Model][rank=0]
Info: Timestep perf report: [sph::Model][rank=0]
+======+============+========+========+===========+======+=============+=============+=============+
| rank | rate (N/s) | Nobj | Npatch | tstep | MPI | alloc d% h% | mem (max) d | mem (max) h |
+======+============+========+========+===========+======+=============+=============+=============+
| 0 | 1.8385e+05 | 100000 | 1 | 5.439e-01 | 0.0% | 0.0% 0.0% | 1.16 GB | 5.04 MB |
+------+------------+--------+--------+-----------+------+-------------+-------------+-------------+
Info: estimated rate : 2.7979395593625576 (tsim/hr) [sph::Model][rank=0]
Info: iteration since start : 61 [SPH][rank=0]
Info: time since start : 2206.9376642340003 (s) [SPH][rank=0]
Info: dump to _to_trash/circular_disc_central_pot_100000/dump/dump_0000013.vtk [VTK Dump][rank=0]
- took 8.12 ms, bandwidth = 658.11 MB/s
Info: Dumping state to _to_trash/circular_disc_central_pot_100000/dump/dump_0000013.sham [SPH][rank=0]
Info: Scheduler step timings : [Scheduler][rank=0]
metadata sync : 6.34 us (52.4%)
Info: dump to _to_trash/circular_disc_central_pot_100000/dump/dump_0000013.sham [Shamrock Dump][rank=0]
- took 10.59 ms, bandwidth = 1.06 GB/s
Info: compute_column_integ field_name: rho, rays count: 1048576 [sph::CartesianRender][rank=0]
Info: compute_column_integ took 1755.31 ms [sph::CartesianRender][rank=0]
---------------- t = 0.26, dt = 0.004852744156919284 ----------------
Info: summary : [LoadBalance][rank=0]
Info: - strategy "psweep" : max = 100000 min = 100000 [LoadBalance][rank=0]
Info: - strategy "round robin" : max = 100000 min = 100000 [LoadBalance][rank=0]
Info: Loadbalance stats : [LoadBalance][rank=0]
npatch = 1
min = 100000
max = 100000
avg = 100000
efficiency = 100.00%
Info: Scheduler step timings : [Scheduler][rank=0]
metadata sync : 7.31 us (1.7%)
patch tree reduce : 1574.00 ns (0.4%)
gen split merge : 852.00 ns (0.2%)
split / merge op : 0/0
apply split merge : 1133.00 ns (0.3%)
LB compute : 399.04 us (94.9%)
LB move op cnt : 0
LB apply : 3.70 us (0.9%)
Info: Scheduler step timings : [Scheduler][rank=0]
metadata sync : 2.77 us (69.0%)
Info: free boundaries skipping geometry update [PositionUpdated][rank=0]
Info: conservation infos : [sph::Model][rank=0]
sum v = (-0.00013549726590679232,-6.72480387400707e-05,-2.0793141906734957e-07)
sum a = (-0.0004208662051369969,-0.0006634821940662463,-2.9637882860597594e-06)
sum e = 0.05035145025681743
sum de = 0.0009984375561984205
Info: CFL hydro = 0.004710359789939905 sink sink = inf [SPH][rank=0]
Info: cfl dt = 0.004710359789939905 cfl multiplier : 0.9999999999820499 [sph::Model][rank=0]
Info: Timestep perf report: [sph::Model][rank=0]
+======+============+========+========+===========+======+=============+=============+=============+
| rank | rate (N/s) | Nobj | Npatch | tstep | MPI | alloc d% h% | mem (max) d | mem (max) h |
+======+============+========+========+===========+======+=============+=============+=============+
| 0 | 1.7844e+05 | 100000 | 1 | 5.604e-01 | 0.0% | 0.0% 0.0% | 1.16 GB | 5.04 MB |
+------+------------+--------+--------+-----------+------+-------------+-------------+-------------+
Info: estimated rate : 31.17250407803133 (tsim/hr) [sph::Model][rank=0]
---------------- t = 0.2648527441569193, dt = 0.004710359789939905 ----------------
Info: summary : [LoadBalance][rank=0]
Info: - strategy "psweep" : max = 100000 min = 100000 [LoadBalance][rank=0]
Info: - strategy "round robin" : max = 100000 min = 100000 [LoadBalance][rank=0]
Info: Loadbalance stats : [LoadBalance][rank=0]
npatch = 1
min = 100000
max = 100000
avg = 100000
efficiency = 100.00%
Info: Scheduler step timings : [Scheduler][rank=0]
metadata sync : 6.60 us (1.8%)
patch tree reduce : 1643.00 ns (0.5%)
gen split merge : 761.00 ns (0.2%)
split / merge op : 0/0
apply split merge : 1111.00 ns (0.3%)
LB compute : 338.54 us (94.2%)
LB move op cnt : 0
LB apply : 3.75 us (1.0%)
Info: Scheduler step timings : [Scheduler][rank=0]
metadata sync : 2.39 us (68.7%)
Info: free boundaries skipping geometry update [PositionUpdated][rank=0]
Info: conservation infos : [sph::Model][rank=0]
sum v = (-0.0001374488003622904,-7.042132996871808e-05,-2.2210734138532356e-07)
sum a = (-0.00040758122844273295,-0.0006826378624643208,-3.049409389328264e-06)
sum e = 0.05035576176010231
sum de = 0.0009998201459939385
Info: CFL hydro = 0.004782659067463012 sink sink = inf [SPH][rank=0]
Info: cfl dt = 0.004782659067463012 cfl multiplier : 0.9999999999880332 [sph::Model][rank=0]
Info: Timestep perf report: [sph::Model][rank=0]
+======+============+========+========+===========+======+=============+=============+=============+
| rank | rate (N/s) | Nobj | Npatch | tstep | MPI | alloc d% h% | mem (max) d | mem (max) h |
+======+============+========+========+===========+======+=============+=============+=============+
| 0 | 1.7721e+05 | 100000 | 1 | 5.643e-01 | 0.0% | 0.0% 0.0% | 1.16 GB | 5.04 MB |
+------+------------+--------+--------+-----------+------+-------------+-------------+-------------+
Info: estimated rate : 30.049632480420975 (tsim/hr) [sph::Model][rank=0]
---------------- t = 0.2695631039468592, dt = 0.000436896053140845 ----------------
Info: summary : [LoadBalance][rank=0]
Info: - strategy "psweep" : max = 100000 min = 100000 [LoadBalance][rank=0]
Info: - strategy "round robin" : max = 100000 min = 100000 [LoadBalance][rank=0]
Info: Loadbalance stats : [LoadBalance][rank=0]
npatch = 1
min = 100000
max = 100000
avg = 100000
efficiency = 100.00%
Info: Scheduler step timings : [Scheduler][rank=0]
metadata sync : 6.60 us (1.6%)
patch tree reduce : 1383.00 ns (0.3%)
gen split merge : 1082.00 ns (0.3%)
split / merge op : 0/0
apply split merge : 1162.00 ns (0.3%)
LB compute : 381.11 us (94.7%)
LB move op cnt : 0
LB apply : 3.82 us (0.9%)
Info: Scheduler step timings : [Scheduler][rank=0]
metadata sync : 2.52 us (70.1%)
Info: free boundaries skipping geometry update [PositionUpdated][rank=0]
Info: conservation infos : [sph::Model][rank=0]
sum v = (-0.00013759558248230792,-7.076468680164045e-05,-2.236412694129356e-07)
sum a = (-0.00040630265906255246,-0.0006844093579805253,-3.057321321746986e-06)
sum e = 0.05034949809484885
sum de = 0.0010013747525659108
Info: CFL hydro = 0.004773907706402027 sink sink = inf [SPH][rank=0]
Info: cfl dt = 0.004773907706402027 cfl multiplier : 0.999999999992022 [sph::Model][rank=0]
Info: Timestep perf report: [sph::Model][rank=0]
+======+============+========+========+===========+======+=============+=============+=============+
| rank | rate (N/s) | Nobj | Npatch | tstep | MPI | alloc d% h% | mem (max) d | mem (max) h |
+======+============+========+========+===========+======+=============+=============+=============+
| 0 | 1.8360e+05 | 100000 | 1 | 5.447e-01 | 0.0% | 0.0% 0.0% | 1.16 GB | 5.04 MB |
+------+------------+--------+--------+-----------+------+-------------+-------------+-------------+
Info: estimated rate : 2.8877572983105755 (tsim/hr) [sph::Model][rank=0]
Info: iteration since start : 64 [SPH][rank=0]
Info: time since start : 2210.418389254 (s) [SPH][rank=0]
Info: compute_column_integ field_name: rho, rays count: 1048576 [sph::CartesianRender][rank=0]
Info: compute_column_integ took 1755.76 ms [sph::CartesianRender][rank=0]
---------------- t = 0.27, dt = 0.004773907706402027 ----------------
Info: summary : [LoadBalance][rank=0]
Info: - strategy "psweep" : max = 100000 min = 100000 [LoadBalance][rank=0]
Info: - strategy "round robin" : max = 100000 min = 100000 [LoadBalance][rank=0]
Info: Loadbalance stats : [LoadBalance][rank=0]
npatch = 1
min = 100000
max = 100000
avg = 100000
efficiency = 100.00%
Info: Scheduler step timings : [Scheduler][rank=0]
metadata sync : 8.41 us (1.9%)
patch tree reduce : 1563.00 ns (0.4%)
gen split merge : 792.00 ns (0.2%)
split / merge op : 0/0
apply split merge : 1142.00 ns (0.3%)
LB compute : 411.43 us (94.7%)
LB move op cnt : 0
LB apply : 3.86 us (0.9%)
Info: Scheduler step timings : [Scheduler][rank=0]
metadata sync : 2.46 us (69.0%)
Info: free boundaries skipping geometry update [PositionUpdated][rank=0]
Info: conservation infos : [sph::Model][rank=0]
sum v = (-0.0001395349545765844,-7.40323808897341e-05,-2.3823836757779423e-07)
sum a = (-0.0003918044265981054,-0.0007036925676263797,-3.1434520429190506e-06)
sum e = 0.05036117623010312
sum de = 0.0009998430987971717
Info: CFL hydro = 0.004632159271225786 sink sink = inf [SPH][rank=0]
Info: cfl dt = 0.004632159271225786 cfl multiplier : 0.9999999999946813 [sph::Model][rank=0]
Info: Timestep perf report: [sph::Model][rank=0]
+======+============+========+========+===========+======+=============+=============+=============+
| rank | rate (N/s) | Nobj | Npatch | tstep | MPI | alloc d% h% | mem (max) d | mem (max) h |
+======+============+========+========+===========+======+=============+=============+=============+
| 0 | 1.7807e+05 | 100000 | 1 | 5.616e-01 | 0.0% | 0.0% 0.0% | 1.16 GB | 5.04 MB |
+------+------------+--------+--------+-----------+------+-------------+-------------+-------------+
Info: estimated rate : 30.60290838318871 (tsim/hr) [sph::Model][rank=0]
---------------- t = 0.27477390770640203, dt = 0.004632159271225786 ----------------
Info: summary : [LoadBalance][rank=0]
Info: - strategy "psweep" : max = 100000 min = 100000 [LoadBalance][rank=0]
Info: - strategy "round robin" : max = 100000 min = 100000 [LoadBalance][rank=0]
Info: Loadbalance stats : [LoadBalance][rank=0]
npatch = 1
min = 100000
max = 100000
avg = 100000
efficiency = 100.00%
Info: Scheduler step timings : [Scheduler][rank=0]
metadata sync : 7.03 us (1.2%)
patch tree reduce : 1764.00 ns (0.3%)
gen split merge : 851.00 ns (0.1%)
split / merge op : 0/0
apply split merge : 1132.00 ns (0.2%)
LB compute : 553.78 us (96.2%)
LB move op cnt : 0
LB apply : 3.82 us (0.7%)
Info: Scheduler step timings : [Scheduler][rank=0]
metadata sync : 2.56 us (70.7%)
Info: free boundaries skipping geometry update [PositionUpdated][rank=0]
Info: conservation infos : [sph::Model][rank=0]
sum v = (-0.0001413152484719129,-7.733802507253164e-05,-2.5300492815883703e-07)
sum a = (-0.0003768129599945333,-0.000722235826623063,-3.2264253091370554e-06)
sum e = 0.0503654166972235
sum de = 0.000998762900282307
Info: CFL hydro = 0.005267146203385006 sink sink = inf [SPH][rank=0]
Info: cfl dt = 0.005267146203385006 cfl multiplier : 0.9999999999964541 [sph::Model][rank=0]
Info: Timestep perf report: [sph::Model][rank=0]
+======+============+========+========+===========+======+=============+=============+=============+
| rank | rate (N/s) | Nobj | Npatch | tstep | MPI | alloc d% h% | mem (max) d | mem (max) h |
+======+============+========+========+===========+======+=============+=============+=============+
| 0 | 1.7862e+05 | 100000 | 1 | 5.598e-01 | 0.0% | 0.0% 0.0% | 1.16 GB | 5.04 MB |
+------+------------+--------+--------+-----------+------+-------------+-------------+-------------+
Info: estimated rate : 29.78626642728234 (tsim/hr) [sph::Model][rank=0]
---------------- t = 0.2794060669776278, dt = 0.0005939330223722061 ----------------
Info: summary : [LoadBalance][rank=0]
Info: - strategy "psweep" : max = 100000 min = 100000 [LoadBalance][rank=0]
Info: - strategy "round robin" : max = 100000 min = 100000 [LoadBalance][rank=0]
Info: Loadbalance stats : [LoadBalance][rank=0]
npatch = 1
min = 100000
max = 100000
avg = 100000
efficiency = 100.00%
Info: Scheduler step timings : [Scheduler][rank=0]
metadata sync : 6.72 us (1.5%)
patch tree reduce : 1202.00 ns (0.3%)
gen split merge : 912.00 ns (0.2%)
split / merge op : 0/0
apply split merge : 1042.00 ns (0.2%)
LB compute : 415.26 us (95.3%)
LB move op cnt : 0
LB apply : 3.80 us (0.9%)
Info: Scheduler step timings : [Scheduler][rank=0]
metadata sync : 2.48 us (70.8%)
Info: free boundaries skipping geometry update [PositionUpdated][rank=0]
Info: conservation infos : [sph::Model][rank=0]
sum v = (-0.0001415043287016056,-7.78099324444336e-05,-2.551133813863438e-07)
sum a = (-0.00037482500028219795,-0.000724598763110912,-3.2370187114644785e-06)
sum e = 0.050359553332285964
sum de = 0.0009999897833653441
Info: CFL hydro = 0.005299073689785458 sink sink = inf [SPH][rank=0]
Info: cfl dt = 0.005299073689785458 cfl multiplier : 0.999999999997636 [sph::Model][rank=0]
Info: Timestep perf report: [sph::Model][rank=0]
+======+============+========+========+===========+======+=============+=============+=============+
| rank | rate (N/s) | Nobj | Npatch | tstep | MPI | alloc d% h% | mem (max) d | mem (max) h |
+======+============+========+========+===========+======+=============+=============+=============+
| 0 | 1.8368e+05 | 100000 | 1 | 5.444e-01 | 0.0% | 0.0% 0.0% | 1.16 GB | 5.04 MB |
+------+------------+--------+--------+-----------+------+-------------+-------------+-------------+
Info: estimated rate : 3.927293984236491 (tsim/hr) [sph::Model][rank=0]
Info: iteration since start : 67 [SPH][rank=0]
Info: time since start : 2213.872356324 (s) [SPH][rank=0]
Info: dump to _to_trash/circular_disc_central_pot_100000/dump/dump_0000014.vtk [VTK Dump][rank=0]
- took 8.16 ms, bandwidth = 654.57 MB/s
Info: Dumping state to _to_trash/circular_disc_central_pot_100000/dump/dump_0000014.sham [SPH][rank=0]
Info: Scheduler step timings : [Scheduler][rank=0]
metadata sync : 7.07 us (53.9%)
Info: dump to _to_trash/circular_disc_central_pot_100000/dump/dump_0000014.sham [Shamrock Dump][rank=0]
- took 10.77 ms, bandwidth = 1.04 GB/s
Info: compute_column_integ field_name: rho, rays count: 1048576 [sph::CartesianRender][rank=0]
Info: compute_column_integ took 1760.73 ms [sph::CartesianRender][rank=0]
---------------- t = 0.28, dt = 0.005299073689785458 ----------------
Info: summary : [LoadBalance][rank=0]
Info: - strategy "psweep" : max = 100000 min = 100000 [LoadBalance][rank=0]
Info: - strategy "round robin" : max = 100000 min = 100000 [LoadBalance][rank=0]
Info: Loadbalance stats : [LoadBalance][rank=0]
npatch = 1
min = 100000
max = 100000
avg = 100000
efficiency = 100.00%
Info: Scheduler step timings : [Scheduler][rank=0]
metadata sync : 7.74 us (1.8%)
patch tree reduce : 1453.00 ns (0.3%)
gen split merge : 972.00 ns (0.2%)
split / merge op : 0/0
apply split merge : 1132.00 ns (0.3%)
LB compute : 403.34 us (94.8%)
LB move op cnt : 0
LB apply : 3.78 us (0.9%)
Info: Scheduler step timings : [Scheduler][rank=0]
metadata sync : 2.73 us (66.6%)
Info: free boundaries skipping geometry update [PositionUpdated][rank=0]
Info: conservation infos : [sph::Model][rank=0]
sum v = (-0.00014348996364141965,-8.165033639869582e-05,-2.722697279593322e-07)
sum a = (-0.00035641036041744126,-0.000745509467170333,-3.331088498580162e-06)
sum e = 0.05037334537933457
sum de = 0.0009949530378502423
Info: CFL hydro = 0.005096274369083579 sink sink = inf [SPH][rank=0]
Info: cfl dt = 0.005096274369083579 cfl multiplier : 0.999999999998424 [sph::Model][rank=0]
Info: Timestep perf report: [sph::Model][rank=0]
+======+============+========+========+===========+======+=============+=============+=============+
| rank | rate (N/s) | Nobj | Npatch | tstep | MPI | alloc d% h% | mem (max) d | mem (max) h |
+======+============+========+========+===========+======+=============+=============+=============+
| 0 | 1.7772e+05 | 100000 | 1 | 5.627e-01 | 0.0% | 0.1% 0.0% | 1.16 GB | 5.04 MB |
+------+------------+--------+--------+-----------+------+-------------+-------------+-------------+
Info: estimated rate : 33.902168668680766 (tsim/hr) [sph::Model][rank=0]
---------------- t = 0.28529907368978547, dt = 0.004700926310214515 ----------------
Info: summary : [LoadBalance][rank=0]
Info: - strategy "psweep" : max = 100000 min = 100000 [LoadBalance][rank=0]
Info: - strategy "round robin" : max = 100000 min = 100000 [LoadBalance][rank=0]
Info: Loadbalance stats : [LoadBalance][rank=0]
npatch = 1
min = 100000
max = 100000
avg = 100000
efficiency = 100.00%
Info: Scheduler step timings : [Scheduler][rank=0]
metadata sync : 6.28 us (1.5%)
patch tree reduce : 1513.00 ns (0.4%)
gen split merge : 952.00 ns (0.2%)
split / merge op : 0/0
apply split merge : 1112.00 ns (0.3%)
LB compute : 387.46 us (94.9%)
LB move op cnt : 0
LB apply : 3.80 us (0.9%)
Info: Scheduler step timings : [Scheduler][rank=0]
metadata sync : 2.72 us (67.3%)
Info: free boundaries skipping geometry update [PositionUpdated][rank=0]
Info: conservation infos : [sph::Model][rank=0]
sum v = (-0.00014511663221512277,-8.521032514829183e-05,-2.8817817089091826e-07)
sum a = (-0.00033906094127563027,-0.0007637549565429962,-3.413828796285887e-06)
sum e = 0.050376201283145274
sum de = 0.0009914489201992916
Info: CFL hydro = 0.00491751548516008 sink sink = inf [SPH][rank=0]
Info: cfl dt = 0.00491751548516008 cfl multiplier : 0.9999999999989493 [sph::Model][rank=0]
Info: Timestep perf report: [sph::Model][rank=0]
+======+============+========+========+===========+======+=============+=============+=============+
| rank | rate (N/s) | Nobj | Npatch | tstep | MPI | alloc d% h% | mem (max) d | mem (max) h |
+======+============+========+========+===========+======+=============+=============+=============+
| 0 | 1.7797e+05 | 100000 | 1 | 5.619e-01 | 0.0% | 0.0% 0.0% | 1.16 GB | 5.04 MB |
+------+------------+--------+--------+-----------+------+-------------+-------------+-------------+
Info: estimated rate : 30.118499682125133 (tsim/hr) [sph::Model][rank=0]
Info: iteration since start : 69 [SPH][rank=0]
Info: time since start : 2216.8143356140004 (s) [SPH][rank=0]
Info: compute_column_integ field_name: rho, rays count: 1048576 [sph::CartesianRender][rank=0]
Info: compute_column_integ took 1815.51 ms [sph::CartesianRender][rank=0]
---------------- t = 0.29, dt = 0.00491751548516008 ----------------
Info: summary : [LoadBalance][rank=0]
Info: - strategy "psweep" : max = 100000 min = 100000 [LoadBalance][rank=0]
Info: - strategy "round robin" : max = 100000 min = 100000 [LoadBalance][rank=0]
Info: Loadbalance stats : [LoadBalance][rank=0]
npatch = 1
min = 100000
max = 100000
avg = 100000
efficiency = 100.00%
Info: Scheduler step timings : [Scheduler][rank=0]
metadata sync : 7.54 us (1.7%)
patch tree reduce : 1482.00 ns (0.3%)
gen split merge : 791.00 ns (0.2%)
split / merge op : 0/0
apply split merge : 1042.00 ns (0.2%)
LB compute : 414.38 us (94.8%)
LB move op cnt : 0
LB apply : 4.54 us (1.0%)
Info: Scheduler step timings : [Scheduler][rank=0]
metadata sync : 3.33 us (68.2%)
Info: free boundaries skipping geometry update [PositionUpdated][rank=0]
Info: conservation infos : [sph::Model][rank=0]
sum v = (-0.00014674319047381084,-8.900898732446719e-05,-3.0516020488153965e-07)
sum a = (-0.000319888276890693,-0.0007824728549156159,-3.4996442011258565e-06)
sum e = 0.050381724297423894
sum de = 0.0009857538248504603
Info: CFL hydro = 0.004734211710643756 sink sink = inf [SPH][rank=0]
Info: cfl dt = 0.004734211710643756 cfl multiplier : 0.9999999999992996 [sph::Model][rank=0]
Info: Timestep perf report: [sph::Model][rank=0]
+======+============+========+========+===========+======+=============+=============+=============+
| rank | rate (N/s) | Nobj | Npatch | tstep | MPI | alloc d% h% | mem (max) d | mem (max) h |
+======+============+========+========+===========+======+=============+=============+=============+
| 0 | 1.7805e+05 | 100000 | 1 | 5.616e-01 | 0.0% | 0.0% 0.0% | 1.16 GB | 5.04 MB |
+------+------------+--------+--------+-----------+------+-------------+-------------+-------------+
Info: estimated rate : 31.520546942167755 (tsim/hr) [sph::Model][rank=0]
---------------- t = 0.29491751548516004, dt = 0.004734211710643756 ----------------
Info: summary : [LoadBalance][rank=0]
Info: - strategy "psweep" : max = 100000 min = 100000 [LoadBalance][rank=0]
Info: - strategy "round robin" : max = 100000 min = 100000 [LoadBalance][rank=0]
Info: Loadbalance stats : [LoadBalance][rank=0]
npatch = 1
min = 100000
max = 100000
avg = 100000
efficiency = 100.00%
Info: Scheduler step timings : [Scheduler][rank=0]
metadata sync : 6.60 us (1.5%)
patch tree reduce : 1663.00 ns (0.4%)
gen split merge : 791.00 ns (0.2%)
split / merge op : 0/0
apply split merge : 1303.00 ns (0.3%)
LB compute : 415.41 us (95.0%)
LB move op cnt : 0
LB apply : 4.28 us (1.0%)
Info: Scheduler step timings : [Scheduler][rank=0]
metadata sync : 2.76 us (67.1%)
Info: free boundaries skipping geometry update [PositionUpdated][rank=0]
Info: conservation infos : [sph::Model][rank=0]
sum v = (-0.000148210468363354,-9.275940225503145e-05,-3.21939260732676e-07)
sum a = (-0.00030044355078907213,-0.0008000783248113816,-3.5815243687001822e-06)
sum e = 0.05038585105092303
sum de = 0.0009792838496861312
Info: CFL hydro = 0.004817016521798478 sink sink = inf [SPH][rank=0]
Info: cfl dt = 0.004817016521798478 cfl multiplier : 0.9999999999995332 [sph::Model][rank=0]
Info: Timestep perf report: [sph::Model][rank=0]
+======+============+========+========+===========+======+=============+=============+=============+
| rank | rate (N/s) | Nobj | Npatch | tstep | MPI | alloc d% h% | mem (max) d | mem (max) h |
+======+============+========+========+===========+======+=============+=============+=============+
| 0 | 1.7607e+05 | 100000 | 1 | 5.680e-01 | 0.0% | 0.0% 0.0% | 1.16 GB | 5.04 MB |
+------+------------+--------+--------+-----------+------+-------------+-------------+-------------+
Info: estimated rate : 30.007785009035565 (tsim/hr) [sph::Model][rank=0]
---------------- t = 0.2996517271958038, dt = 0.00034827280419619244 ----------------
Info: summary : [LoadBalance][rank=0]
Info: - strategy "psweep" : max = 100000 min = 100000 [LoadBalance][rank=0]
Info: - strategy "round robin" : max = 100000 min = 100000 [LoadBalance][rank=0]
Info: Loadbalance stats : [LoadBalance][rank=0]
npatch = 1
min = 100000
max = 100000
avg = 100000
efficiency = 100.00%
Info: Scheduler step timings : [Scheduler][rank=0]
metadata sync : 6.91 us (1.6%)
patch tree reduce : 1613.00 ns (0.4%)
gen split merge : 1122.00 ns (0.3%)
split / merge op : 0/0
apply split merge : 1031.00 ns (0.2%)
LB compute : 400.19 us (94.8%)
LB move op cnt : 0
LB apply : 4.05 us (1.0%)
Info: Scheduler step timings : [Scheduler][rank=0]
metadata sync : 2.62 us (71.3%)
Info: free boundaries skipping geometry update [PositionUpdated][rank=0]
Info: conservation infos : [sph::Model][rank=0]
sum v = (-0.00014826907695628873,-9.307972178765475e-05,-3.23380427291958e-07)
sum a = (-0.00029897537019068414,-0.0008013557377120074,-3.5875177554412657e-06)
sum e = 0.05037930943320256
sum de = 0.0009803007582085326
Info: CFL hydro = 0.004812157229628818 sink sink = inf [SPH][rank=0]
Info: cfl dt = 0.004812157229628818 cfl multiplier : 0.9999999999996888 [sph::Model][rank=0]
Info: Timestep perf report: [sph::Model][rank=0]
+======+============+========+========+===========+======+=============+=============+=============+
| rank | rate (N/s) | Nobj | Npatch | tstep | MPI | alloc d% h% | mem (max) d | mem (max) h |
+======+============+========+========+===========+======+=============+=============+=============+
| 0 | 1.8333e+05 | 100000 | 1 | 5.455e-01 | 0.0% | 0.0% 0.0% | 1.16 GB | 5.04 MB |
+------+------------+--------+--------+-----------+------+-------------+-------------+-------------+
Info: estimated rate : 2.2985160326336387 (tsim/hr) [sph::Model][rank=0]
Info: iteration since start : 72 [SPH][rank=0]
Info: time since start : 2220.33733792 (s) [SPH][rank=0]
Info: dump to _to_trash/circular_disc_central_pot_100000/dump/dump_0000015.vtk [VTK Dump][rank=0]
- took 8.11 ms, bandwidth = 658.33 MB/s
Info: Dumping state to _to_trash/circular_disc_central_pot_100000/dump/dump_0000015.sham [SPH][rank=0]
Info: Scheduler step timings : [Scheduler][rank=0]
metadata sync : 6.44 us (55.1%)
Info: dump to _to_trash/circular_disc_central_pot_100000/dump/dump_0000015.sham [Shamrock Dump][rank=0]
- took 10.57 ms, bandwidth = 1.06 GB/s
Info: compute_column_integ field_name: rho, rays count: 1048576 [sph::CartesianRender][rank=0]
Info: compute_column_integ took 1754.12 ms [sph::CartesianRender][rank=0]
Plot generation (make_plots.py)#
Load the on-the-fly analysis after the run to make the plots (everything in this section can be in another file)
463 import matplotlib
464 import matplotlib.pyplot as plt
465
466 # Uncomment this and replace by you dump folder, here since it is just above i comment it out
467 # dump_folder = "my_masterpiece"
468 # dump_folder += "/"
469
470
471 def plot_rho_integ(metadata, arr_rho, iplot):
472
473 ext = metadata["extent"]
474
475 dpi = 200
476
477 # Reset the figure using the same memory as the last one
478 plt.figure(num=1, clear=True, dpi=dpi)
479 import copy
480
481 my_cmap = matplotlib.colormaps["gist_heat"].copy() # copy the default cmap
482 my_cmap.set_bad(color="black")
483
484 res = plt.imshow(
485 arr_rho, cmap=my_cmap, origin="lower", extent=ext, norm="log", vmin=1e-8, vmax=1e-4
486 )
487
488 plt.xlabel("x")
489 plt.ylabel("y")
490 plt.title(f"t = {metadata['time']:0.3f} [years]")
491
492 cbar = plt.colorbar(res, extend="both")
493 cbar.set_label(r"$\int \rho \, \mathrm{d}z$ [code unit]")
494
495 plt.savefig(plot_folder + "rho_integ_{:04}.png".format(iplot))
496 plt.close()
497
498
499 def get_list_dumps_id():
500 import glob
501
502 list_files = glob.glob(plot_folder + "rho_integ_*.npy")
503 list_files.sort()
504 list_dumps_id = []
505 for f in list_files:
506 list_dumps_id.append(int(f.split("_")[-1].split(".")[0]))
507 return list_dumps_id
508
509
510 def load_rho_integ(iplot):
511 with open(plot_folder + f"rho_integ_{iplot:07}.json") as fp:
512 metadata = json.load(fp)
513 return np.load(plot_folder + f"rho_integ_{iplot:07}.npy"), metadata
514
515
516 if shamrock.sys.world_rank() == 0:
517 for iplot in get_list_dumps_id():
518 print("Rendering rho integ plot for dump", iplot)
519 arr_rho, metadata = load_rho_integ(iplot)
520 plot_rho_integ(metadata, arr_rho, iplot)
Rendering rho integ plot for dump 0
Rendering rho integ plot for dump 1
Rendering rho integ plot for dump 2
Rendering rho integ plot for dump 3
Rendering rho integ plot for dump 4
Rendering rho integ plot for dump 5
Rendering rho integ plot for dump 6
Rendering rho integ plot for dump 7
Rendering rho integ plot for dump 8
Rendering rho integ plot for dump 9
Rendering rho integ plot for dump 10
Rendering rho integ plot for dump 11
Rendering rho integ plot for dump 12
Rendering rho integ plot for dump 13
Rendering rho integ plot for dump 14
Rendering rho integ plot for dump 15
Rendering rho integ plot for dump 16
Rendering rho integ plot for dump 17
Rendering rho integ plot for dump 18
Rendering rho integ plot for dump 19
Rendering rho integ plot for dump 20
Rendering rho integ plot for dump 21
Rendering rho integ plot for dump 22
Rendering rho integ plot for dump 23
Rendering rho integ plot for dump 24
Rendering rho integ plot for dump 25
Rendering rho integ plot for dump 26
Rendering rho integ plot for dump 27
Rendering rho integ plot for dump 28
Rendering rho integ plot for dump 29
Rendering rho integ plot for dump 30
Make gif for the doc (plot_to_gif.py)#
Convert PNG sequence to Image sequence in mpl
529 import matplotlib.animation as animation
530
531
532 def show_image_sequence(glob_str, render_gif):
533
534 if render_gif and shamrock.sys.world_rank() == 0:
535
536 import glob
537
538 files = sorted(glob.glob(glob_str))
539
540 from PIL import Image
541
542 image_array = []
543 for my_file in files:
544 image = Image.open(my_file)
545 image_array.append(image)
546
547 if not image_array:
548 raise RuntimeError(f"Warning: No images found for glob pattern: {glob_str}")
549
550 pixel_x, pixel_y = image_array[0].size
551
552 # Create the figure and axes objects
553 # Remove axes, ticks, and frame & set aspect ratio
554 dpi = 200
555 fig = plt.figure(dpi=dpi)
556 plt.gca().set_position((0, 0, 1, 1))
557 plt.gcf().set_size_inches(pixel_x / dpi, pixel_y / dpi)
558 plt.axis("off")
559
560 # Set the initial image with correct aspect ratio
561 im = plt.imshow(image_array[0], animated=True, aspect="auto")
562
563 def update(i):
564 im.set_array(image_array[i])
565 return (im,)
566
567 # Create the animation object
568 ani = animation.FuncAnimation(
569 fig,
570 update,
571 frames=len(image_array),
572 interval=50,
573 blit=True,
574 repeat_delay=10,
575 )
576
577 return ani
Do it for rho integ
583 render_gif = True
584 glob_str = os.path.join(plot_folder, "rho_integ_*.png")
585
586 # If the animation is not returned only a static image will be shown in the doc
587 ani = show_image_sequence(glob_str, render_gif)
588
589 if render_gif and shamrock.sys.world_rank() == 0:
590 # To save the animation using Pillow as a gif
591 writer = animation.PillowWriter(fps=15, metadata=dict(artist="Me"), bitrate=1800)
592 ani.save(analysis_folder + "rho_integ.gif", writer=writer)
593
594 # Show the animation
595 plt.show()
helper function to load data from JSON files
600 def load_data_from_json(filename, key):
601 filepath = os.path.join(analysis_folder, filename)
602 with open(filepath, "r") as fp:
603 data = json.load(fp)[key]
604 t = [d["t"] for d in data]
605 values = [d[key] for d in data]
606 return t, values
load the json file for barycenter
611 t, barycenter = load_data_from_json("barycenter.json", "barycenter")
612 barycenter_x = [d[0] for d in barycenter]
613 barycenter_y = [d[1] for d in barycenter]
614 barycenter_z = [d[2] for d in barycenter]
615
616 plt.figure(figsize=(8, 5), dpi=200)
617
618 plt.plot(t, barycenter_x)
619 plt.plot(t, barycenter_y)
620 plt.plot(t, barycenter_z)
621 plt.xlabel("t")
622 plt.ylabel("barycenter")
623 plt.legend(["x", "y", "z"])
624 plt.savefig(analysis_folder + "barycenter.png")
625 plt.show()

load the json file for disc_mass
629 t, disc_mass = load_data_from_json("disc_mass.json", "disc_mass")
630
631 plt.figure(figsize=(8, 5), dpi=200)
632
633 plt.plot(t, disc_mass)
634 plt.xlabel("t")
635 plt.ylabel("disc_mass")
636 plt.savefig(analysis_folder + "disc_mass.png")
637 plt.show()

load the json file for total_momentum
641 t, total_momentum = load_data_from_json("total_momentum.json", "total_momentum")
642 total_momentum_x = [d[0] for d in total_momentum]
643 total_momentum_y = [d[1] for d in total_momentum]
644 total_momentum_z = [d[2] for d in total_momentum]
645
646 plt.figure(figsize=(8, 5), dpi=200)
647
648 plt.plot(t, total_momentum_x)
649 plt.plot(t, total_momentum_y)
650 plt.plot(t, total_momentum_z)
651 plt.xlabel("t")
652 plt.ylabel("total_momentum")
653 plt.legend(["x", "y", "z"])
654 plt.savefig(analysis_folder + "total_momentum.png")
655 plt.show()

load the json file for energies
659 t, potential_energy = load_data_from_json("potential_energy.json", "potential_energy")
660 _, kinetic_energy = load_data_from_json("kinetic_energy.json", "kinetic_energy")
661
662 total_energy = [p + k for p, k in zip(potential_energy, kinetic_energy)]
663
664 plt.figure(figsize=(8, 5), dpi=200)
665 plt.plot(t, potential_energy)
666 plt.plot(t, kinetic_energy)
667 plt.plot(t, total_energy)
668 plt.xlabel("t")
669 plt.ylabel("energy")
670 plt.legend(["potential_energy", "kinetic_energy", "total_energy"])
671 plt.savefig(analysis_folder + "energies.png")
672 plt.show()

load the json file for sim_time_delta
676 t, sim_time_delta = load_data_from_json("sim_time_delta.json", "sim_time_delta")
677
678 plt.figure(figsize=(8, 5), dpi=200)
679 plt.plot(t, sim_time_delta)
680 plt.xlabel("t")
681 plt.ylabel("sim_time_delta")
682 plt.savefig(analysis_folder + "sim_time_delta.png")
683 plt.show()

load the json file for sim_step_count_delta
687 t, sim_step_count_delta = load_data_from_json("sim_step_count_delta.json", "sim_step_count_delta")
688
689 plt.figure(figsize=(8, 5), dpi=200)
690 plt.plot(t, sim_step_count_delta)
691 plt.xlabel("t")
692 plt.ylabel("sim_step_count_delta")
693 plt.savefig(analysis_folder + "sim_step_count_delta.png")
694 plt.show()

Time per step
698 t, sim_time_delta = load_data_from_json("sim_time_delta.json", "sim_time_delta")
699 _, sim_step_count_delta = load_data_from_json("sim_step_count_delta.json", "sim_step_count_delta")
700 _, part_count = load_data_from_json("part_count.json", "part_count")
701
702 time_per_step = []
703
704 for td, sc, pc in zip(sim_time_delta, sim_step_count_delta, part_count):
705 if sc > 0:
706 time_per_step.append(td / sc)
707 else:
708 # NAN here because the step count is 0
709 time_per_step.append(np.nan)
710
711 plt.figure(figsize=(8, 5), dpi=200)
712 plt.plot(t, time_per_step, "+-")
713 plt.xlabel("t")
714 plt.ylabel("time_per_step")
715 plt.savefig(analysis_folder + "time_per_step.png")
716 plt.show()
717
718 rate = []
719
720 for td, sc, pc in zip(sim_time_delta, sim_step_count_delta, part_count):
721 if sc > 0:
722 rate.append(pc / (td / sc))
723 else:
724 # NAN here because the step count is 0
725 rate.append(np.nan)
726
727 plt.figure(figsize=(8, 5), dpi=200)
728 plt.plot(t, rate, "+-")
729 plt.xlabel("t")
730 plt.ylabel("Particles / second")
731 plt.yscale("log")
732 plt.savefig(analysis_folder + "rate.png")
733 plt.show()
Total running time of the script: (2 minutes 19.592 seconds)
Estimated memory usage: 439 MB

